Suppr超能文献

基于程序性细胞死亡基因的早期肝细胞癌预后及治疗反应预测模型。

A predictive model based on program cell death genes for prognosis and therapeutic response in early stage hepatocellular carcinoma.

作者信息

Liu Chang, Jin Xiaojun, An Yuan, Li Wei

机构信息

Department of Hepatobiliary-Pancreatic Surgery, China-Japan Union Hospital of Jilin University, Changchun, 130033, China.

School of Medicine, Ningbo University, Ningbo, 315211, China.

出版信息

Sci Rep. 2025 Apr 22;15(1):13937. doi: 10.1038/s41598-025-98634-4.

Abstract

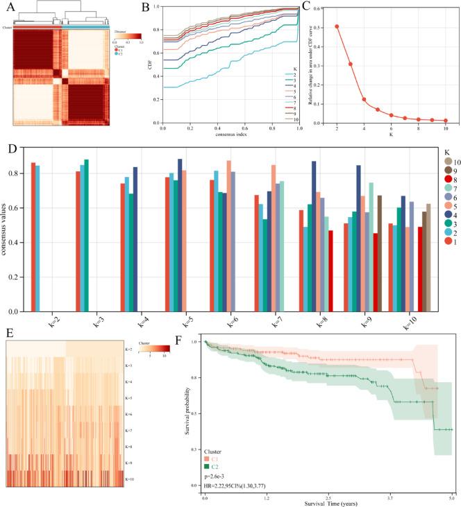
The principal cause of treatment ineffectiveness in hepatocellular carcinoma (HCC) patients stems from post-surgery stagnation and treatment resistance. A comprehensive predictive model for the progression and drug response of post-surgery HCC patients remains elusive. Various programmed cell death (PCD) patterns significantly influence tumor advancement, offering potential as prognostic and drug sensitivity indicators for postsurgery HCC. The analysis in this study utilized integrated data from 12 different types of PCD, multi-omics data from TCGA-HCC and other cohorts in the International Cancer Genome Consortium, as well as clinical information of HCC patients. A PCD score was calculated using a four-gene signature determined through cox regression analysis. Validation in independent datasets revealed that HCC patients with high PCD scores had poorer prognoses post-surgery. Furthermore, an unsupervised clustering model identified two distinct molecular subtypes of HCC with unique biological processes. A nomogram exhibiting high predictive accuracy was developed by integrating a PCD signature with clinical characteristics. The association between programmed cell death, immune checkpoints genes and key components of the tumor microenvironment. was established. Patients with HCC displaying elevated PCD levels demonstrated resistance to traditional adjuvant chemotherapy and immune checkpoints inhibitor therapies. Additionally, the oncogenic function of four PCD genes was identified in an inpatient cohort. A novel scoring methodology for PCD was devised through the examination of genes linked to diverse PCD subtypes, providing valuable insights into the prognosis and drug responsiveness of HCC patients. Early-stage HCC patients may potentially derive therapeutic benefits from immune therapy directed at programmed cell death.

摘要

肝细胞癌(HCC)患者治疗无效的主要原因源于术后停滞和治疗抵抗。目前仍缺乏一个全面的预测模型来评估术后HCC患者的病情进展和药物反应。多种程序性细胞死亡(PCD)模式对肿瘤进展有显著影响,有望作为术后HCC的预后和药物敏感性指标。本研究分析整合了12种不同类型PCD的综合数据、来自TCGA-HCC和国际癌症基因组联盟其他队列的多组学数据以及HCC患者的临床信息。通过cox回归分析确定的四基因特征计算PCD评分。在独立数据集中验证发现,PCD评分高的HCC患者术后预后较差。此外,一个无监督聚类模型识别出了具有独特生物学过程的两种不同分子亚型的HCC。通过将PCD特征与临床特征相结合,开发出了一个预测准确性高的列线图。确定了程序性细胞死亡、免疫检查点基因与肿瘤微环境关键成分之间的关联。PCD水平升高的HCC患者对传统辅助化疗和免疫检查点抑制剂治疗表现出耐药性。此外,在一个住院患者队列中确定了四个PCD基因的致癌功能。通过检查与不同PCD亚型相关的基因,设计了一种新的PCD评分方法,可以为HCC患者的预后和药物反应提供有价值的见解。早期HCC患者可能会从针对程序性细胞死亡的免疫治疗中获益。

https://cdn.ncbi.nlm.nih.gov/pmc/blobs/9375/12015218/1fe11a3888d0/41598_2025_98634_Fig1_HTML.jpg

文献AI研究员

20分钟写一篇综述,助力文献阅读效率提升50倍。

立即体验

用中文搜PubMed

大模型驱动的PubMed中文搜索引擎

马上搜索

文档翻译

学术文献翻译模型,支持多种主流文档格式。

立即体验