Suppr超能文献

减肥手术后,肠道微生物群可增强乳腺癌免疫治疗效果。

The gut microbiome enhances breast cancer immunotherapy following bariatric surgery.

作者信息

Bohm Margaret S, Joseph Sydney C, Sipe Laura M, Kim Minjeong, Leathem Cameron T, Mims Tahliyah S, Willis Nathaniel B, Tanveer Ubaid A, Elasy Joel H, Grey Emily W, Pye Madeline E, Mustafa Zeid T, Harper Barbara Anne, McGrath Logan G, Daria Deidre, Landvoigt Schmitt Brenda, Myers Jelissa A, Pantoja Newman Patricia, Pence Brandt D, der Merwe Marie Van, Davis Matthew J, Pierre Joseph F, Makowski Liza

机构信息

Department of Microbiology, Immunology, and Biochemistry, College of Medicine, University of Tennessee Health Science Center (UTHSC), Memphis, Tennessee, USA.

Department of Medicine, Division of Hematology and Oncology, College of Medicine, UTHSC, Memphis, Tennessee, USA.

出版信息

JCI Insight. 2025 Apr 24;10(11). doi: 10.1172/jci.insight.187683. eCollection 2025 Jun 9.

Abstract

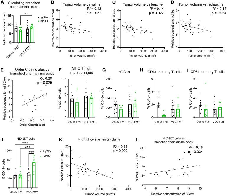
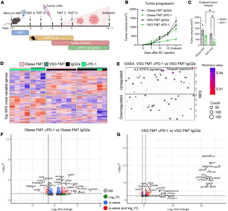
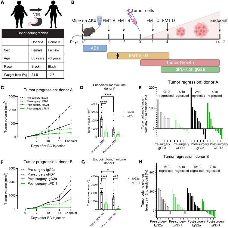
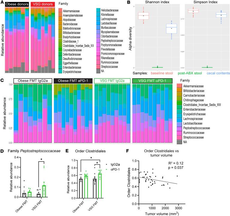
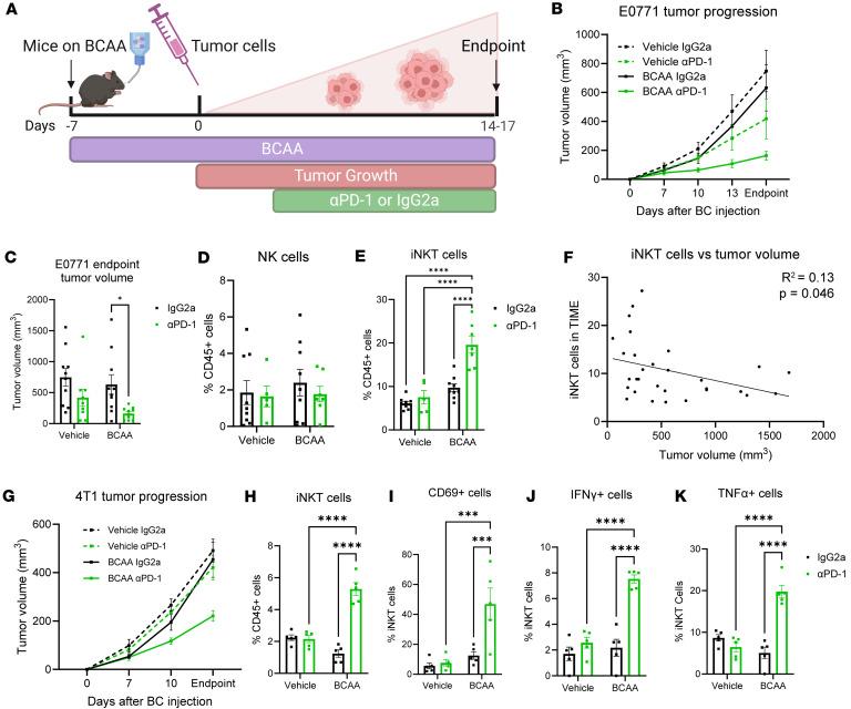
Bariatric surgery is associated with improved breast cancer (BC) outcomes, including greater immunotherapy effectiveness in a preclinical BC model. A potential mechanism of bariatric surgery-associated protection is the gut microbiota. Here, we demonstrate the dependency of improved immunotherapy response on the post-bariatric surgery gut microbiome via fecal microbiota transplantation (FMT). Response to αPD-1 immunotherapy was significantly improved following FMT from formerly obese bariatric surgery-treated mice. When stool from post-bariatric surgery patients was transplanted into recipient mice and compared to the patients' presurgery transplants, postsurgery microbes significantly reduced tumor burden and doubled immunotherapy effectiveness. Microbes impact tumor burden through microbially derived metabolites, including branched-chain amino acids (BCAAs). Circulating BCAAs correlated significantly with natural killer T (NKT) cell content in the tumor microenvironment in donor mice after bariatric surgery and FMT recipients of donor cecal content after bariatric surgery compared with obese controls. BCAA supplementation replicated improved αPD-1 effectiveness in 2 BC models, supporting the role of BCAAs in increased immunotherapy effectiveness after bariatric surgery. Ex vivo exposure increased primary NKT cell expression of antitumor cytokines, demonstrating direct activation of NKT cells by BCAAs. Together, the findings suggest that reinvigorating antitumor immunity may depend on bariatric surgery-associated microbially derived metabolites, namely BCAAs.

摘要

减肥手术与改善乳腺癌(BC)的预后相关,包括在临床前BC模型中提高免疫治疗效果。减肥手术相关保护作用的一个潜在机制是肠道微生物群。在此,我们通过粪便微生物群移植(FMT)证明了减肥手术后肠道微生物群对免疫治疗反应改善的依赖性。从先前接受过减肥手术的肥胖小鼠进行FMT后,对αPD-1免疫治疗的反应显著改善。当将减肥手术患者的粪便移植到受体小鼠中,并与患者手术前的移植进行比较时,手术后的微生物显著降低了肿瘤负担,并使免疫治疗效果提高了一倍。微生物通过微生物衍生的代谢产物影响肿瘤负担,包括支链氨基酸(BCAAs)。与肥胖对照组相比,减肥手术后供体小鼠以及减肥手术后接受供体盲肠内容物FMT的受体小鼠的循环BCAAs与肿瘤微环境中的自然杀伤T(NKT)细胞含量显著相关。补充BCAAs在2种BC模型中复制了αPD-1有效性的改善,支持了BCAAs在减肥手术后提高免疫治疗效果中的作用。体外暴露增加了原代NKT细胞抗肿瘤细胞因子的表达,证明了BCAAs对NKT细胞的直接激活作用。总之,这些发现表明,恢复抗肿瘤免疫力可能依赖于减肥手术相关的微生物衍生代谢产物,即BCAAs。

https://cdn.ncbi.nlm.nih.gov/pmc/blobs/4f20/12220976/4d3b3ef85e78/jciinsight-10-187683-g165.jpg

文献AI研究员

20分钟写一篇综述,助力文献阅读效率提升50倍。

立即体验

用中文搜PubMed

大模型驱动的PubMed中文搜索引擎

马上搜索

文档翻译

学术文献翻译模型,支持多种主流文档格式。

立即体验