Suppr超能文献

Zmynd11通过协调Epha2的H3K36me3修饰和PI3K信号通路对神经发生至关重要。

Zmynd11 is essential for neurogenesis by coordinating H3K36me3 modification of Epha2 and PI3K signaling pathway.

作者信息

Yang Xu, Li Lan, Qu Wenzheng, Cheng Xuejun, Zhang Jinyu, Sun Yan, Liu Suxiao, Peng Guoping, Zheng Rui, Li Xuekun

机构信息

Children's Hospital, Zhejiang University School of Medicine, National Clinical Research Center for Child Health, Hangzhou, China.

The Institute of Translational Medicine, Zhejiang University School of Medicine, Hangzhou, China.

出版信息

Cell Biosci. 2025 Apr 25;15(1):55. doi: 10.1186/s13578-025-01392-z.

Abstract

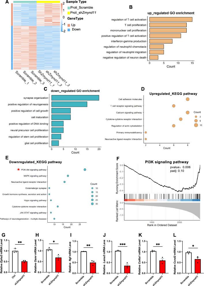
10p15.3 deletion syndrome is caused by the deficiency of MYND-type zinc finger domain-containing protein 11 (ZMYND11) and featured by global developmental delay, intellectual disability, behavioral abnormalities, etc. Although the roles of Zmynd11 is intensively studied in cancer, the function and associated mechanisms of Zmynd11 in neurodevelopment remain largely unknown. Here, we show that Zmynd11 displays abundant and dynamic expression pattern during embryonic neurodevelopment. Zmynd11 deficiency impairs embryonic neurogenesis and neurodevelopment in vitro and in vivo, and inhibits morphological maturation of neurons. Mechanistically, Zmynd11 deficiency leads to decreased Epha2 and disrupts PI3K signaling pathway. Under Zmynd11 deficient condition, H3K36me3 modification on Epha2 promoter abnormally increases and the binding of RNA polymerase II decreases. The restoration of PI3K signaling pathway by exogenous Epha2 can rescue aberrant neurogenesis induced by Zmynd11 depletion in vitro and in vivo. Collectively, our study reveals the essential function of Zmynd11 in neurogenesis via coordinating H3K36me3 modification of Epha2 and PI3K signaling pathway.

摘要

10p15.3缺失综合征由含MYND型锌指结构域蛋白11(ZMYND11)缺乏引起,特征为全面发育迟缓、智力残疾、行为异常等。尽管Zmynd11在癌症中的作用已得到深入研究,但其在神经发育中的功能及相关机制仍 largely未知。在此,我们表明Zmynd11在胚胎神经发育过程中呈现丰富且动态的表达模式。Zmynd11缺乏在体外和体内损害胚胎神经发生和神经发育,并抑制神经元的形态成熟。机制上,Zmynd11缺乏导致Epha2减少并破坏PI3K信号通路。在Zmynd11缺乏条件下,Epha2启动子上的H3K36me3修饰异常增加,RNA聚合酶II的结合减少。通过外源性Epha2恢复PI3K信号通路可挽救体外和体内Zmynd11缺失诱导的异常神经发生。总之,我们的研究揭示了Zmynd11通过协调Epha2的H3K36me3修饰和PI3K信号通路在神经发生中的重要功能。

https://cdn.ncbi.nlm.nih.gov/pmc/blobs/176b/12032794/79134462b16c/13578_2025_1392_Fig1_HTML.jpg

文献AI研究员

20分钟写一篇综述,助力文献阅读效率提升50倍。

立即体验

用中文搜PubMed

大模型驱动的PubMed中文搜索引擎

马上搜索

文档翻译

学术文献翻译模型,支持多种主流文档格式。

立即体验