Suppr超能文献

Mina53 通过去甲基化组蛋白 H4 精氨酸 3 位不对称二甲基化来调节神经干细胞/祖细胞的特性。

Mina53 demethylates histone H4 arginine 3 asymmetric dimethylation to regulate neural stem/progenitor cell identity.

机构信息

Departments of Biochemistry and Biophysics, College of Life Sciences, Zhejiang University, Hangzhou, China.

Institute of Biotechnology, Xianghu Laboratory, Hangzhou, China.

出版信息

Nat Commun. 2024 Nov 26;15(1):10227. doi: 10.1038/s41467-024-54680-6.

Abstract

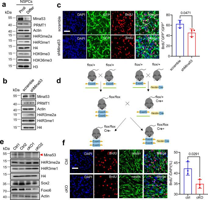
Arginine methylation of histones plays a critical role in regulating gene expression. The writers (methyltransferases) and readers of methylarginine marks are well-known, but the erasers-arginine demethylases-remain mysterious. Here we identify Myc-induced nuclear antigen 53 (Mina53), a jumonji C domain containing protein, as an arginine demethylase for removing asymmetric di-methylation at arginine 3 of histone H4 (H4R3me2a). Using a photoaffinity capture method, we first identify Mina53 as an interactor of H4R3me2a. Biochemical assays in vitro and in cells characterize the arginine demethylation activity of Mina53. Molecular dynamics simulations provide further atomic-level evidence that Mina53 acts on H4R3me2a. In a transgenic mouse model, specific Mina53 deletion in neural stem/progenitor cells prevents H4R3me2a demethylation at distinct genes clusters, dysregulating genes important for neural stem/progenitor cell proliferation and differentiation, and consequently impairing the cognitive function of mice. Collectively, we identify Mina53 as a bona fide H4R3me2a eraser, expanding the understanding of epigenetic gene regulation.

摘要

精氨酸的甲基化在调节基因表达中起着关键作用。精氨酸甲基化的书写者(甲基转移酶)和读者(甲基化精氨酸标记的读取器)是众所周知的,但是精氨酸去甲基酶(arginine demethylases)仍然是个谜。在这里,我们确定 Myc 诱导核抗原 53(Mina53),一个包含 jumonji C 结构域的蛋白质,为一种去甲基酶,可去除组蛋白 H4 第 3 位精氨酸上的不对称二甲基化(H4R3me2a)。我们使用光亲和捕获方法,首次确定 Mina53 是 H4R3me2a 的相互作用蛋白。体外和细胞内的生化分析表明 Mina53 具有精氨酸去甲基化活性。分子动力学模拟提供了进一步的原子水平证据,表明 Mina53 作用于 H4R3me2a。在转基因小鼠模型中,神经干细胞/祖细胞中特异性 Mina53 缺失可阻止特定基因簇中 H4R3me2a 的去甲基化,扰乱与神经干细胞/祖细胞增殖和分化相关的重要基因的表达,从而损害小鼠的认知功能。总之,我们确定 Mina53 是一种真正的 H4R3me2a 去甲基酶,扩展了对表观遗传基因调控的理解。

https://cdn.ncbi.nlm.nih.gov/pmc/blobs/7583/11589143/8f8e4bbff554/41467_2024_54680_Fig1_HTML.jpg

文献AI研究员

20分钟写一篇综述,助力文献阅读效率提升50倍。

立即体验

用中文搜PubMed

大模型驱动的PubMed中文搜索引擎

马上搜索

文档翻译

学术文献翻译模型,支持多种主流文档格式。

立即体验