Suppr超能文献

缺陷干扰颗粒在补体介导的副流感病毒感染细胞裂解中的作用

Role of Defective Interfering Particles in Complement-Mediated Lysis of Parainfluenza Virus-Infected Cells.

作者信息

Aquino Jenna R, Fox Candace R, Parks Griffith D

机构信息

Burnett School of Biomedical Sciences, College of Medicine, University of Central Florida, Orlando, FL 32827, USA.

出版信息

Viruses. 2025 Mar 28;17(4):488. doi: 10.3390/v17040488.

Abstract

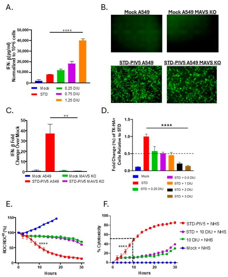
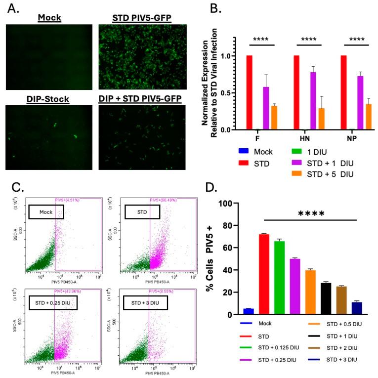
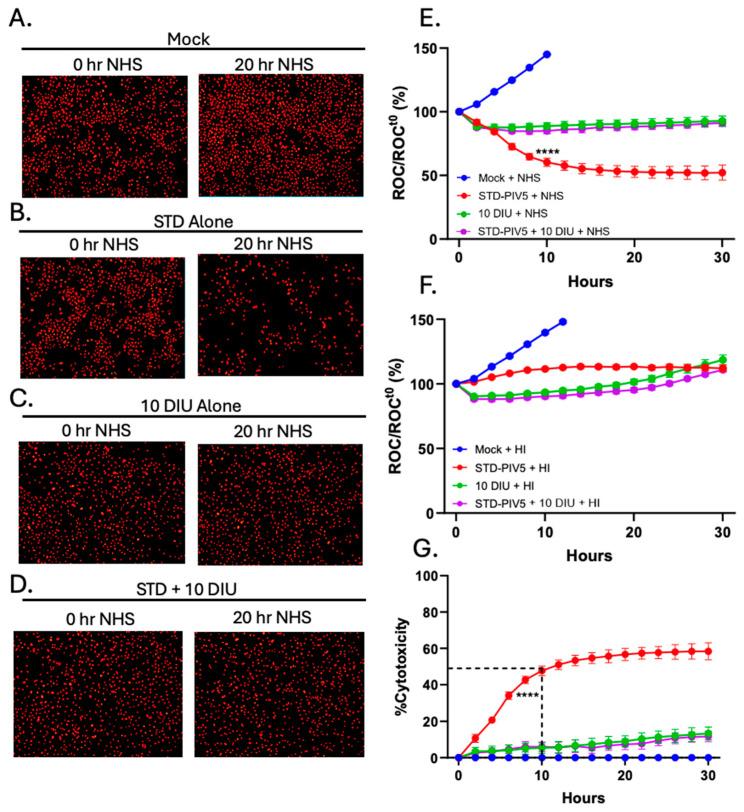
RNA viruses pose a significant global public health burden due to their high mutation rates, zoonotic potential, and ability to evade immune responses. A common aspect of their replication is the generation of defective interfering particles (DIPs), which contain truncated defective viral genomes (DVGs) that depend on full-length standard (STD) virus for replication. DVGs have gained recognition as they are increasingly detected in clinical samples from natural infections. While their role in modulating type I interferon (IFN-I) responses is well established, their impact on the complement (C') system is not understood. In this study, we examined how DVGs influence C'-mediated lysis during parainfluenza virus 5 (PIV5) infection using real-time in vitro cell viability assays. Our results demonstrated that C' effectively killed human lung epithelial cells infected with STD PIV5, whereas co-infection with DIP-enriched stocks significantly suppressed C'-mediated killing through mechanisms that were dependent on DVG replication but independent of IFN-I production. The titration of DI units in co-infection with STD PIV5 showed a strong linear relationship between DIP-mediated decreases in surface viral glycoprotein expression and the inhibition of C'-mediated lysis. Our findings reveal a previously unrecognized function of DVGs in modulating C' pathways, shedding light on their potential role in viral persistence and immune evasion.

摘要

RNA病毒因其高突变率、人畜共患病潜力以及逃避免疫反应的能力,给全球公共卫生带来了重大负担。它们复制的一个共同特点是产生缺陷干扰颗粒(DIPs),这些颗粒包含截短的缺陷病毒基因组(DVGs),其复制依赖于全长标准(STD)病毒。随着DVGs在自然感染的临床样本中越来越多地被检测到,它们已得到认可。虽然它们在调节I型干扰素(IFN-I)反应中的作用已得到充分证实,但其对补体(C')系统的影响尚不清楚。在本研究中,我们使用实时体外细胞活力测定法,研究了DVGs在副流感病毒5(PIV5)感染期间如何影响C'介导的细胞裂解。我们的结果表明C'能有效杀死感染STD PIV5的人肺上皮细胞,而与富含DIP的病毒株共同感染则通过依赖于DVG复制但独立于IFN-I产生的机制,显著抑制C'介导的杀伤作用。与STD PIV5共同感染时DI单位的滴定显示,DIP介导的表面病毒糖蛋白表达降低与C'介导的裂解抑制之间存在很强的线性关系。我们的发现揭示了DVGs在调节C'途径方面以前未被认识的功能,为它们在病毒持续存在和免疫逃避中的潜在作用提供了线索。

https://cdn.ncbi.nlm.nih.gov/pmc/blobs/d256/12031084/b907d194b136/viruses-17-00488-g001.jpg

文献AI研究员

20分钟写一篇综述,助力文献阅读效率提升50倍。

立即体验

用中文搜PubMed

大模型驱动的PubMed中文搜索引擎

马上搜索

文档翻译

学术文献翻译模型,支持多种主流文档格式。

立即体验