Suppr超能文献

通过免疫分析鉴定出长新冠的特征。

Distinguishing features of long COVID identified through immune profiling.

机构信息

Department of Immunobiology, Yale School of Medicine, New Haven, CT, USA.

Abilities Research Center, Icahn School of Medicine at Mount Sinai, New York, NY, USA.

出版信息

Nature. 2023 Nov;623(7985):139-148. doi: 10.1038/s41586-023-06651-y. Epub 2023 Sep 25.

Abstract

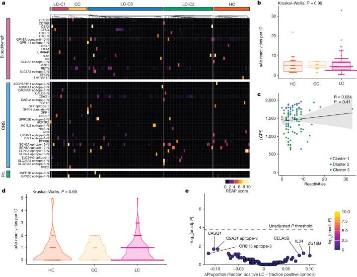
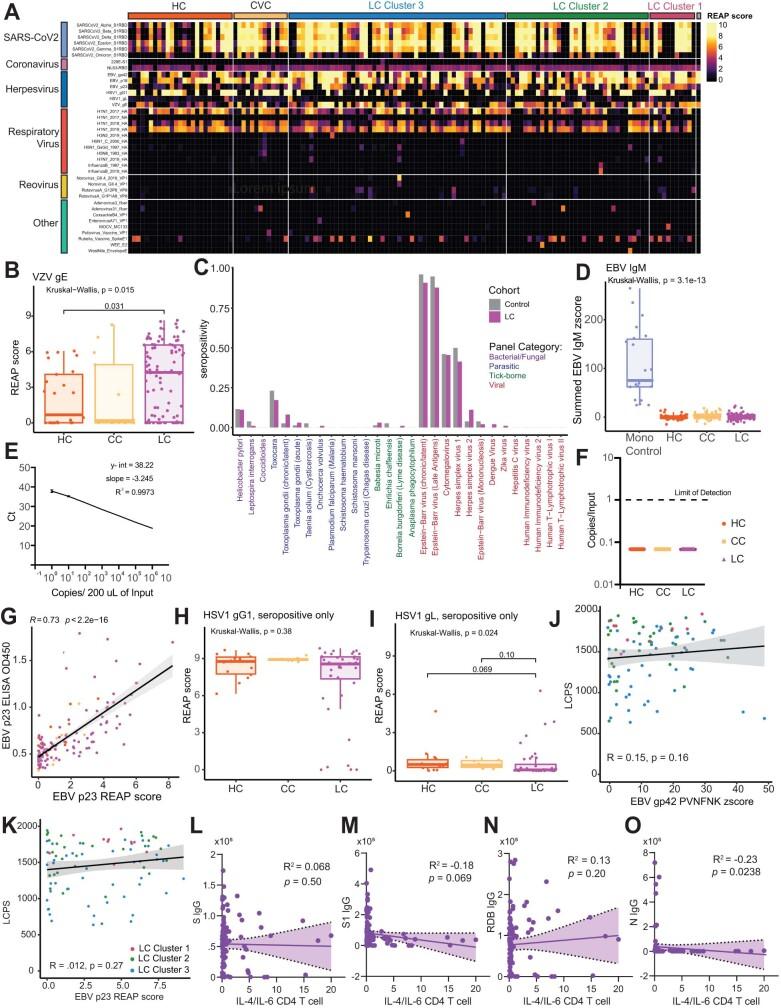
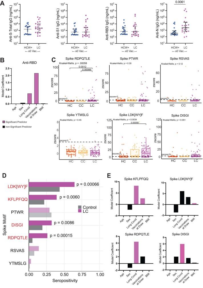
Post-acute infection syndromes may develop after acute viral disease. Infection with SARS-CoV-2 can result in the development of a post-acute infection syndrome known as long COVID. Individuals with long COVID frequently report unremitting fatigue, post-exertional malaise, and a variety of cognitive and autonomic dysfunctions. However, the biological processes that are associated with the development and persistence of these symptoms are unclear. Here 275 individuals with or without long COVID were enrolled in a cross-sectional study that included multidimensional immune phenotyping and unbiased machine learning methods to identify biological features associated with long COVID. Marked differences were noted in circulating myeloid and lymphocyte populations relative to the matched controls, as well as evidence of exaggerated humoral responses directed against SARS-CoV-2 among participants with long COVID. Furthermore, higher antibody responses directed against non-SARS-CoV-2 viral pathogens were observed among individuals with long COVID, particularly Epstein-Barr virus. Levels of soluble immune mediators and hormones varied among groups, with cortisol levels being lower among participants with long COVID. Integration of immune phenotyping data into unbiased machine learning models identified the key features that are most strongly associated with long COVID status. Collectively, these findings may help to guide future studies into the pathobiology of long COVID and help with developing relevant biomarkers.

摘要

急性病毒感染后可能会出现亚急性感染综合征。感染 SARS-CoV-2 可能会导致一种称为长新冠的亚急性感染综合征。长新冠患者常报告持续疲劳、劳累后不适以及各种认知和自主功能障碍。然而,与这些症状的发生和持续相关的生物学过程尚不清楚。在这里,275 名患有或不患有长新冠的患者参加了一项横断面研究,该研究包括多维免疫表型和无偏机器学习方法,以确定与长新冠相关的生物学特征。与匹配的对照组相比,循环髓系和淋巴细胞群存在明显差异,长新冠患者针对 SARS-CoV-2 的体液反应也存在过度现象。此外,长新冠患者中针对非 SARS-CoV-2 病毒病原体的抗体反应更高,尤其是 EBV。各组之间的可溶性免疫介质和激素水平存在差异,长新冠患者的皮质醇水平较低。将免疫表型数据整合到无偏机器学习模型中,可以确定与长新冠状态最密切相关的关键特征。总的来说,这些发现可能有助于指导对长新冠的病理生物学的未来研究,并有助于开发相关的生物标志物。

https://cdn.ncbi.nlm.nih.gov/pmc/blobs/7386/10620090/846e324a1d65/41586_2023_6651_Fig1_HTML.jpg

文献AI研究员

20分钟写一篇综述,助力文献阅读效率提升50倍。

立即体验

用中文搜PubMed

大模型驱动的PubMed中文搜索引擎

马上搜索

文档翻译

学术文献翻译模型,支持多种主流文档格式。

立即体验