Suppr超能文献

整合多组学和实验技术以解码肝细胞癌中泛素化蛋白质修饰

Integrating multi-omics and experimental techniques to decode ubiquitinated protein modifications in hepatocellular carcinoma.

作者信息

Yang Haikun, Chen Yuan, Zhou Zheng, Wang Yanjing, Li Peng, Li Yang

机构信息

Department of Gastroenterology, Shanxi Provincial People's Hospital, Taiyuan, China.

Department of Geriatric Medicine, Shanxi Bethune Hospital, Shanxi Academy of Medical Sciences, Third Hospital of Shanxi Medical University, Tongji Shanxi Hospital, Taiyuan, China.

出版信息

Front Pharmacol. 2025 Apr 11;16:1545472. doi: 10.3389/fphar.2025.1545472. eCollection 2025.

Abstract

BACKGROUND

Ubiquitination, a critical post-translational modification, plays a pivotal role in regulating protein stability and activity, influencing various aspects of cancer development, including metabolic reprogramming, immune evasion, and tumor progression. However, the specific role of ubiquitination in hepatocellular carcinoma (HCC), particularly in relation to the tumor microenvironment (TME), remains poorly understood. This study aims to systematically explore the role of ubiquitination in shaping the TME of HCC, with a focus on its impact on cancer progression and immune modulation.

METHODS

We performed bioinformatics analysis by integrating multiple publicly available HCC datasets to assess the ubiquitination status across various cell types in the TME, including plasma cells, fibroblasts, endothelial cells, and epithelial-mesenchymal transition (EMT) cells. Ubiquitination scores were calculated to categorize these cell types, and survival data, along with spatial transcriptomics, were employed to evaluate how different levels of ubiquitination influence HCC progression. experiments, such as transwell, CCK8, and wound healing assays, were used to further investigate the role of the key ubiquitination gene UBE2C in HCC phenotypes.

RESULTS

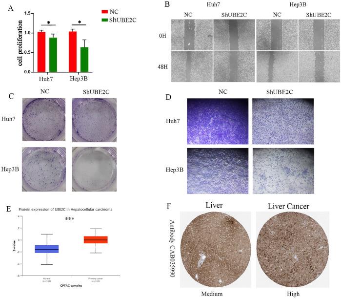
Our study revealed that ubiquitination-related genes are significantly upregulated in HCC tissues, with high expression levels correlating with poor prognosis in patients. Pathway analysis showed that these genes are enriched in key processes such as cell cycle regulation, DNA repair, metabolic reprogramming, and p53 signaling. These pathways contribute to the TME by promoting tumor cell proliferation, facilitating matrix remodeling, and enhancing angiogenesis. Notably, UBE2C, a critical ubiquitination enzyme, appears to play a key role in immune evasion, potentially by inhibiting anti-tumor immune responses and reducing the immune system's ability to recognize and eliminate tumor cells. Furthermore, experimental data confirmed that UBE2C overexpression promotes HCC cell proliferation, invasion, and metastasis, further supporting its role in tumor progression and TME remodeling.

CONCLUSION

This study reveals the multifaceted regulatory roles of ubiquitination in HCC. Ubiquitination not only supports proliferation and anti-apoptotic functions within tumor cells but also promotes tumor progression by modulating the activity of immune and stromal cells. Among all ubiquitination-related genes, UBE2C emerges as a potential prognostic biomarker and therapeutic target in HCC, offering new directions for precision treatment of HCC in the future.

摘要

背景

泛素化是一种关键的翻译后修饰,在调节蛋白质稳定性和活性方面发挥着核心作用,影响癌症发展的各个方面,包括代谢重编程、免疫逃逸和肿瘤进展。然而,泛素化在肝细胞癌(HCC)中的具体作用,特别是与肿瘤微环境(TME)相关的作用,仍知之甚少。本研究旨在系统地探索泛素化在塑造HCC的TME中的作用,重点关注其对癌症进展和免疫调节的影响。

方法

我们通过整合多个公开可用的HCC数据集进行生物信息学分析,以评估TME中各种细胞类型(包括浆细胞、成纤维细胞、内皮细胞和上皮-间质转化(EMT)细胞)的泛素化状态。计算泛素化评分以对这些细胞类型进行分类,并利用生存数据以及空间转录组学来评估不同水平的泛素化如何影响HCC进展。使用Transwell、CCK8和伤口愈合试验等实验进一步研究关键泛素化基因UBE2C在HCC表型中的作用。

结果

我们的研究表明,泛素化相关基因在HCC组织中显著上调,高表达水平与患者预后不良相关。通路分析表明,这些基因在细胞周期调控、DNA修复、代谢重编程和p53信号传导等关键过程中富集。这些通路通过促进肿瘤细胞增殖、促进基质重塑和增强血管生成来影响TME。值得注意的是,关键泛素化酶UBE2C似乎在免疫逃逸中起关键作用,可能是通过抑制抗肿瘤免疫反应和降低免疫系统识别和消除肿瘤细胞的能力。此外,实验数据证实UBE2C过表达促进HCC细胞增殖、侵袭和转移,进一步支持其在肿瘤进展和TME重塑中的作用。

结论

本研究揭示了泛素化在HCC中的多方面调节作用。泛素化不仅支持肿瘤细胞内的增殖和抗凋亡功能,还通过调节免疫和基质细胞的活性促进肿瘤进展。在所有泛素化相关基因中,UBE2C成为HCC中一种潜在的预后生物标志物和治疗靶点,为未来HCC的精准治疗提供了新方向。

https://cdn.ncbi.nlm.nih.gov/pmc/blobs/2e1b/12022440/f9ed3d378973/fphar-16-1545472-g001.jpg

文献AI研究员

20分钟写一篇综述,助力文献阅读效率提升50倍。

立即体验

用中文搜PubMed

大模型驱动的PubMed中文搜索引擎

马上搜索

文档翻译

学术文献翻译模型,支持多种主流文档格式。

立即体验