Suppr超能文献

蓝光和绿光对人脐带间充质干细胞促进增殖及伤口愈合的作用。

The effect of blue and green light on human umbilical cord mesenchymal stem cells for promoting proliferation and wound healing.

作者信息

Shi Zhuojun, Li Site, Chen Wei, Yan Hong

机构信息

Department of Plastic and Burns Surgery, National Key Clinical Construction Specialty, Wound Repair and Regeneration Laboratory, The Affiliated Hospital of Southwest Medical University, Luzhou, Sichuan, China.

Institute of Materials Research and Engineering (IMRE), Agency for Science, Technology and Research (A*STAR), 2 Fusionopolis Way, Innovis #08-03, Singapore, 138634, Republic of Singapore.

出版信息

Sci Rep. 2025 Apr 28;15(1):14787. doi: 10.1038/s41598-025-99083-9.

Abstract

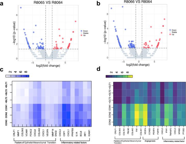
Photobiomodulation (PBM) has been widely utilized in regenerative medicine, including dermatology, dentistry, and neurology. However, the optimal energy density of PBM for human umbilical cord mesenchymal stem cells (hUC-MSCs) remains underexplored, hindering its development and potential clinical application. This study aims to identify the optimal wavelength and irradiation fluence for promoting the proliferation of hUC-MSCs by comparing the effects of different wavelengths and irradiation fluences. Our results show that green light enhances the anti-inflammatory properties of hUC-MSCs, with the 76s being the most effective in inhibiting IL-6 and GM-CSF. Blue light with 38 s is more effective in promoting angiogenesis, significantly increasing the mRNA and protein secretion of VEGF, HGF, and FGF2 compared to the non-irradiated group. The peak secretion times varied, with VEGF and FGF2 peaking at 72 h and HGF at 24 h. RNA-Seq confirms the significant roles of blue and green light in inhibiting epithelial-mesenchymal transition and inflammation. In vitro co-culture models and conditioned media experiments validate these anti-inflammatory effects. These findings have important implications for accelerating the clinical application of stem cell therapies and provide new references for PBM use in hUC-MSCs.

摘要

光生物调节作用(PBM)已在再生医学中广泛应用,包括皮肤科、牙科和神经科。然而,PBM对人脐带间充质干细胞(hUC-MSCs)的最佳能量密度仍未得到充分研究,这阻碍了其发展和潜在的临床应用。本研究旨在通过比较不同波长和辐照通量的影响,确定促进hUC-MSCs增殖的最佳波长和辐照通量。我们的结果表明,绿光可增强hUC-MSCs的抗炎特性,其中76s在抑制IL-6和GM-CSF方面最有效。38s的蓝光在促进血管生成方面更有效,与未辐照组相比,显著增加了VEGF、HGF和FGF2的mRNA和蛋白分泌。峰值分泌时间各不相同,VEGF和FGF2在72小时达到峰值,HGF在24小时达到峰值。RNA测序证实了蓝光和绿光在抑制上皮-间质转化和炎症方面的重要作用。体外共培养模型和条件培养基实验验证了这些抗炎作用。这些发现对加速干细胞治疗的临床应用具有重要意义,并为PBM在hUC-MSCs中的应用提供了新的参考。

https://cdn.ncbi.nlm.nih.gov/pmc/blobs/3026/12037727/26e36d9ca865/41598_2025_99083_Fig1_HTML.jpg

文献AI研究员

20分钟写一篇综述,助力文献阅读效率提升50倍。

立即体验

用中文搜PubMed

大模型驱动的PubMed中文搜索引擎

马上搜索

文档翻译

学术文献翻译模型,支持多种主流文档格式。

立即体验