Suppr超能文献

构建用于CAR重定向的不变自然杀伤T细胞的体内充电站以增强癌症治疗效果。

Engineering an in vivo charging station for CAR-redirected invariant natural killer T cells to enhance cancer therapy.

作者信息

Li Song, Li Yan-Ruide, Nan Haochen, Liu Zeyang, Fang Ying, Zhu Yichen, Lyu Zibai, Shao Zhengyao, Zhu Enbo, Zhang Bo, Yang Youcheng, Shen Xinyuan, Chen Yuning, Hsiai Tzung, Yang Lili

机构信息

UCLA.

University of California, Los Angeles.

出版信息

Res Sq. 2025 Apr 10:rs.3.rs-6215345. doi: 10.21203/rs.3.rs-6215345/v1.

Abstract

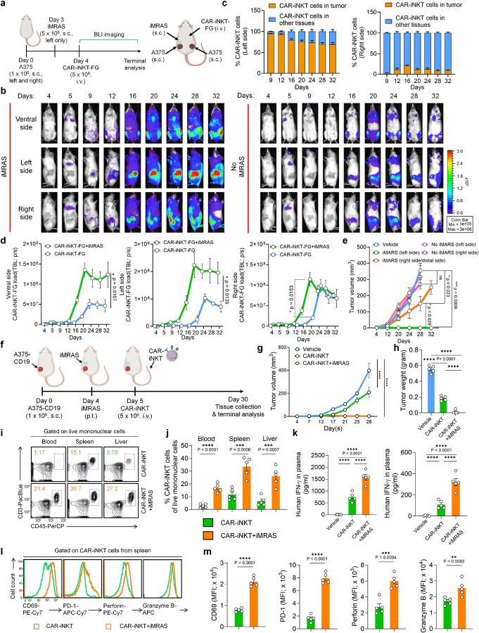
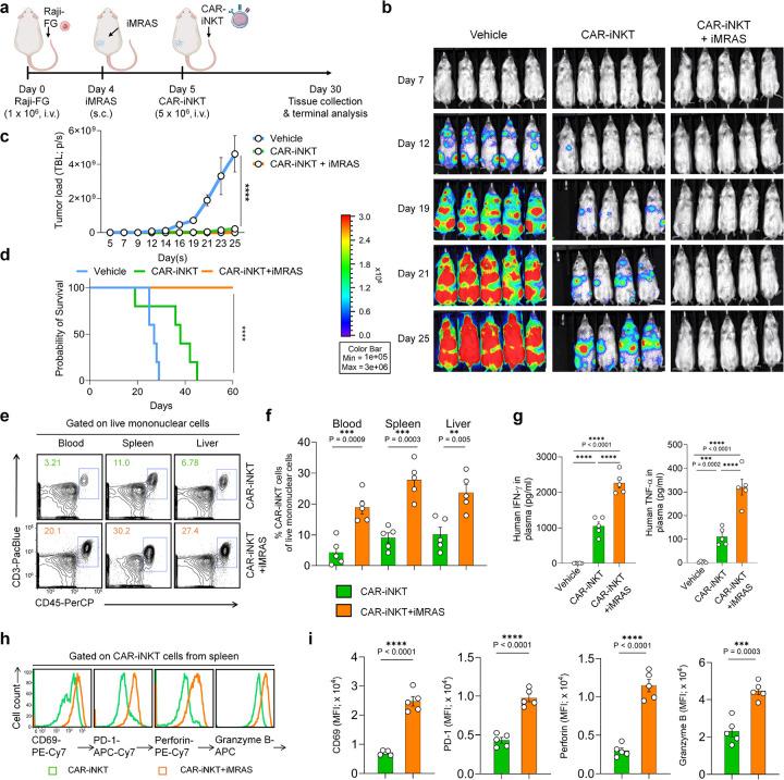
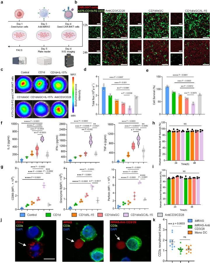
Invariant natural killer T (iNKT) cells are a distinct subset of T lymphocytes that possess unique properties making them highly suitable for addressing the challenges of solid tumor immunotherapy. Unlike conventional T cells, which are restricted by polymorphic major histocompatibility complex (MHC) molecules and recognize peptide antigens, iNKT cells are restricted by the non-polymorphic CD1d molecule and respond to lipid antigens. Chimeric antigen receptor (CAR)-redirected iNKT (CAR-iNKT) cells represent a significant advancement in cancer immunotherapy. However, optimizing sustained activation and long-term persistence of CAR-iNKT cells remains a critical need for effective solid tumor treatment. To address these limitations, we develop the iNKT cell-targeted microparticle recruitment and activation system (iMRAS), a biomimetic platform designed to enhance iNKT cell functionality through localized immunostimulation in vivo. This biomimetic platform is designed to function as an in vivo "charging station" containing chemotactic and activation signals for the recruitment, activation, and expansion of CAR-iNKT cells, leading to more effective tumor killing and longer persistence of CAR-iNKT cells, as demonstrated in the therapy of lymphoma and melanoma. Through its biomimetic design and localized immunostimulatory effects, iMRAS helps overcome the limitations of current therapies for solid tumors, establishing a robust platform for enhancing systemic CAR-iNKT cell-mediated immunotherapy.

摘要

不变自然杀伤T(iNKT)细胞是T淋巴细胞的一个独特亚群,具有独特的特性,使其非常适合应对实体瘤免疫治疗的挑战。与受多态性主要组织相容性复合体(MHC)分子限制并识别肽抗原的传统T细胞不同,iNKT细胞受非多态性CD1d分子限制,并对脂质抗原作出反应。嵌合抗原受体(CAR)重定向的iNKT(CAR-iNKT)细胞代表了癌症免疫治疗的一项重大进展。然而,优化CAR-iNKT细胞的持续激活和长期持久性仍然是有效治疗实体瘤的关键需求。为了解决这些局限性,我们开发了iNKT细胞靶向微粒募集和激活系统(iMRAS),这是一个仿生平台,旨在通过体内局部免疫刺激来增强iNKT细胞的功能。这个仿生平台被设计为一个体内“充电站”,包含趋化和激活信号,用于CAR-iNKT细胞的募集、激活和扩增,从而导致更有效的肿瘤杀伤和CAR-iNKT细胞的更长时间持久性,如在淋巴瘤和黑色素瘤治疗中所证明的那样。通过其仿生设计和局部免疫刺激作用,iMRAS有助于克服当前实体瘤治疗方法的局限性,建立一个强大的平台来增强全身CAR-iNKT细胞介导的免疫治疗。

https://cdn.ncbi.nlm.nih.gov/pmc/blobs/3096/12036460/923f42ec12f5/nihpp-rs6215345v1-f0001.jpg

文献AI研究员

20分钟写一篇综述,助力文献阅读效率提升50倍。

立即体验

用中文搜PubMed

大模型驱动的PubMed中文搜索引擎

马上搜索

文档翻译

学术文献翻译模型,支持多种主流文档格式。

立即体验