Suppr超能文献

使用一种评估转录年龄的新型计算框架来鉴定年龄调节化合物。

Identifying Age-Modulating Compounds Using a Novel Computational Framework for Evaluating Transcriptional Age.

作者信息

Zhang Chao, Saurat Nathalie, Cornacchia Daniela, Chung Sun Young, Sikder Trisha, Nemchik Adrianne, Minotti Andrew, Studer Lorenz, Betel Doron

机构信息

Section of Computational Biomedicine, Boston University School of Medicine, Boston, Massachusetts, USA.

Institute for Computational Biomedicine, Weill Cornell Medicine, New York, New York, USA.

出版信息

Aging Cell. 2025 Jul;24(7):e70075. doi: 10.1111/acel.70075. Epub 2025 Apr 30.

Abstract

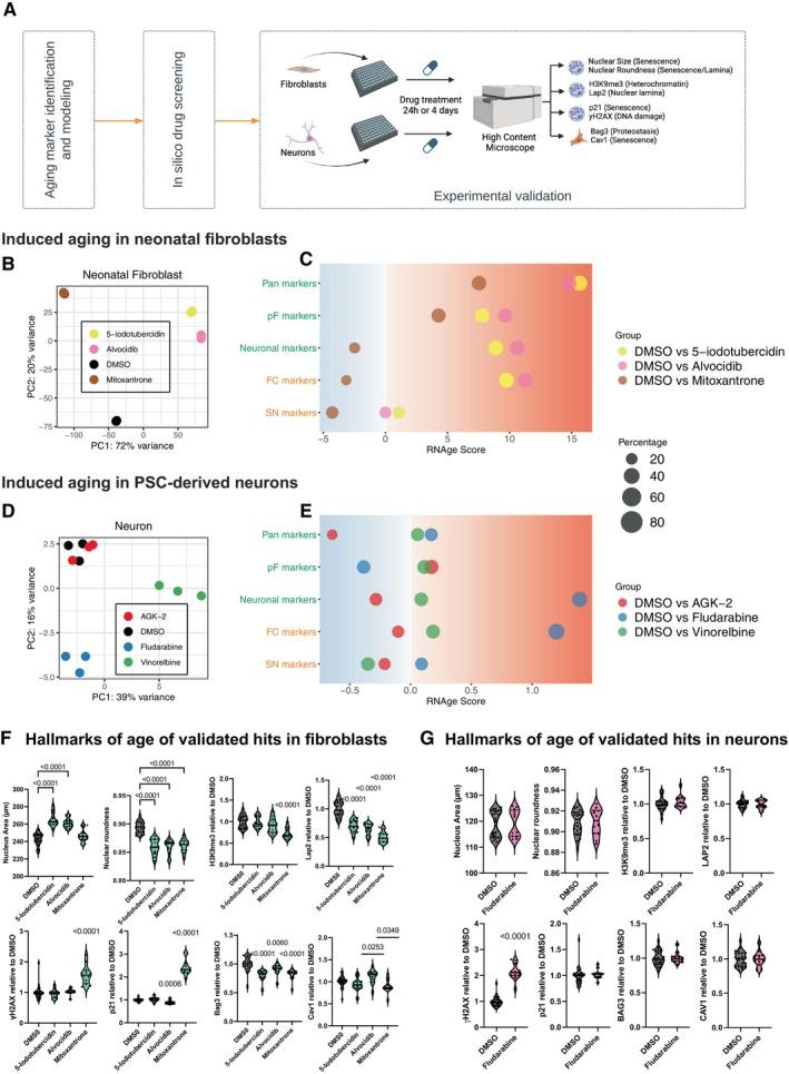
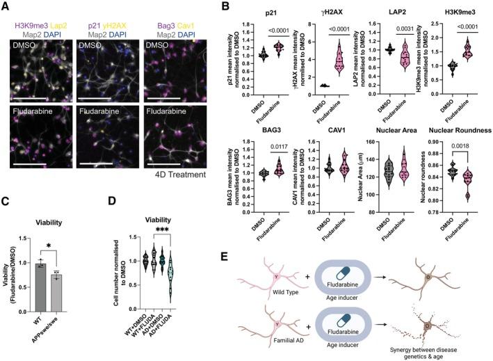
The differentiation of human pluripotent stem cells (hPSCs) provides access to a wide range of cell types and tissues. However, hPSC-derived lineages typically represent a fetal stage of development, and methods to expedite the transition to an aged identity to improve modeling of late-onset disease are limited. In this study, we introduce RNAge, a transcriptome-based computational platform designed to enable the evaluation of an induced aging or a rejuvenated state. We validated this approach across independent datasets spanning different tissues and species, and show that it can be used to evaluate the effectiveness of existing age-retaining or age-modulating interventions. We also used RNAge to perform an in silico compound screen using the LINCS L1000 dataset. This approach led to the identification and experimental confirmation of several novel compounds capable of inducing aging or rejuvenation in primary fibroblasts or hPSC-derived neurons. Additionally, we observed that applying this novel induced aging strategy to an hPSC model of Alzheimer's disease (AD) accelerated neurodegeneration in a genotype-specific manner. Our study offers a robust method for quantifying age-related manipulations and unveils compounds that significantly broaden the toolkit for age-modifying strategies in hPSC-derived lineages.

摘要

人类多能干细胞(hPSC)的分化为获取多种细胞类型和组织提供了途径。然而,hPSC衍生的谱系通常代表发育的胎儿阶段,加快向衰老状态转变以改善迟发性疾病建模的方法有限。在本研究中,我们引入了RNAge,这是一个基于转录组的计算平台,旨在评估诱导衰老或年轻化状态。我们在跨越不同组织和物种的独立数据集中验证了这种方法,并表明它可用于评估现有保持年龄或调节年龄干预措施的有效性。我们还使用RNAge对LINCS L1000数据集进行了虚拟化合物筛选。这种方法导致鉴定并通过实验证实了几种能够在原代成纤维细胞或hPSC衍生的神经元中诱导衰老或年轻化的新型化合物。此外,我们观察到将这种新型诱导衰老策略应用于阿尔茨海默病(AD)的hPSC模型以基因型特异性方式加速了神经退行性变。我们的研究提供了一种用于量化与年龄相关操作的强大方法,并揭示了显著拓宽hPSC衍生谱系中年龄调节策略工具包的化合物。

https://cdn.ncbi.nlm.nih.gov/pmc/blobs/dc11/12266757/087c73866913/ACEL-24-e70075-g002.jpg

文献AI研究员

20分钟写一篇综述,助力文献阅读效率提升50倍。

立即体验

用中文搜PubMed

大模型驱动的PubMed中文搜索引擎

马上搜索

文档翻译

学术文献翻译模型,支持多种主流文档格式。

立即体验