Suppr超能文献

同型半胱氨酸通过靶向肽基脯氨酰顺反异构酶NIMA相互作用蛋白1(PIN1)介导应激诱导的认知灵活性障碍。

Homocysteine Mediates Cognitive Inflexibility Induced by Stress via Targeting PIN1.

作者信息

Chen Xiaobing, Zhang Ling, Liu Bing, Dong Huafeng, Zhang Shijia, Wang Xue, Sun Zhaowei, Xie Fang, Qian Lingjia, Zhao Yun

机构信息

Beijing Institute of Basic Medical Sciences, Beijing 100039, China.

出版信息

Brain Sci. 2025 Apr 19;15(4):416. doi: 10.3390/brainsci15040416.

Abstract

BACKGROUND

Increasing evidence shows that HCY plays an important role in stress-induced cognitive dysfunction, and HCY significantly promotes the decline of cognitive function. Stress has been reported to cause elevated HCY in the hippocampus of mice. Cognitive flexibility refers to the ability of individuals to quickly adjust their neurobehavioral strategies to different situations or to solve different tasks.

AIMS

This study aims to explore the role of HCY in the impairment of cognitive flexibility induced by stress and its possible regulatory mechanism.

METHODS AND RESULTS

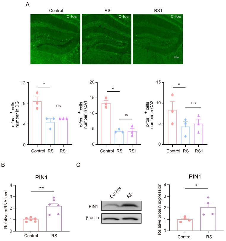
First, we examined changes in the protein and mRNA levels of the cognitive flexibility effector molecule, PIN1, during stress in mice. The results show that stress can cause a decline in cognitive flexibility in mice and lead to an increase in PIN1. Moreover, through the use of in vitro experiments, we found that HCY could induce an increase in PIN1 expression in neurons. Further in vivo experiments were used to investigate the effect of VitB on HCY and PIN1 and evaluated the therapeutic effect of VitB on stress-induced impairment of cognitive flexibility. The results show that VitB decreased the levels of HCY in plasma and the hippocampus, alleviated the stress-induced impairment of cognitive flexibility, and reduced the expression of PIN1.

CONCLUSIONS

These results suggest that the impairment of cognitive flexibility induced by stress can be inhibited by regulating the content of HCY. Collectively, our findings highlight therapeutic strategies aimed at improving HCY treatment for impairments in cognitive flexibility.

摘要

背景

越来越多的证据表明,同型半胱氨酸(HCY)在应激诱导的认知功能障碍中起重要作用,并且HCY显著促进认知功能的衰退。据报道,应激会导致小鼠海马体中HCY升高。认知灵活性是指个体快速调整其神经行为策略以适应不同情况或解决不同任务的能力。

目的

本研究旨在探讨HCY在应激诱导的认知灵活性损伤中的作用及其可能的调节机制。

方法与结果

首先,我们检测了小鼠应激期间认知灵活性效应分子PIN1的蛋白质和mRNA水平变化。结果表明,应激可导致小鼠认知灵活性下降并导致PIN1增加。此外,通过体外实验,我们发现HCY可诱导神经元中PIN1表达增加。进一步的体内实验用于研究维生素B对HCY和PIN1的影响,并评估维生素B对应激诱导的认知灵活性损伤的治疗效果。结果表明,维生素B降低了血浆和海马体中HCY的水平,减轻了应激诱导的认知灵活性损伤,并降低了PIN1的表达。

结论

这些结果表明,通过调节HCY的含量可以抑制应激诱导的认知灵活性损伤。总的来说,我们的研究结果突出了旨在改善HCY治疗以应对认知灵活性损伤的治疗策略。

https://cdn.ncbi.nlm.nih.gov/pmc/blobs/e3a2/12025967/c2205ba24bb3/brainsci-15-00416-g001.jpg

文献AI研究员

20分钟写一篇综述,助力文献阅读效率提升50倍。

立即体验

用中文搜PubMed

大模型驱动的PubMed中文搜索引擎

马上搜索

文档翻译

学术文献翻译模型,支持多种主流文档格式。

立即体验