Suppr超能文献

用于现成过继性细胞疗法的低同种异体免疫原性多特异性嵌合抗原受体T细胞和严重急性呼吸综合征冠状病毒2特异性T细胞的优化

Optimization of hypo-alloimmunogenic multispecific CAR-T and SARS-CoV-2-specific T cells for off-the-shelf adoptive cell therapy.

作者信息

Ng King Pan, Seng Michaela Su-Fern, Leung Wing

机构信息

Paediatric Bone Marrow Transplantation and Cell Therapy Centre, Children's Blood and Cancer Centre, KK Women's and Children's Hospital, SingHealth, Singapore, Singapore.

Duke-NUS Medical School, Singapore, Singapore.

出版信息

Mol Ther Methods Clin Dev. 2025 Apr 10;33(2):101462. doi: 10.1016/j.omtm.2025.101462. eCollection 2025 Jun 12.

Abstract

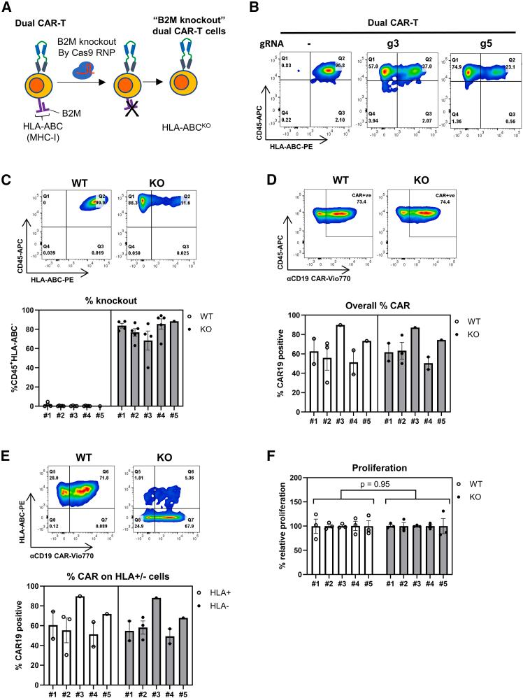
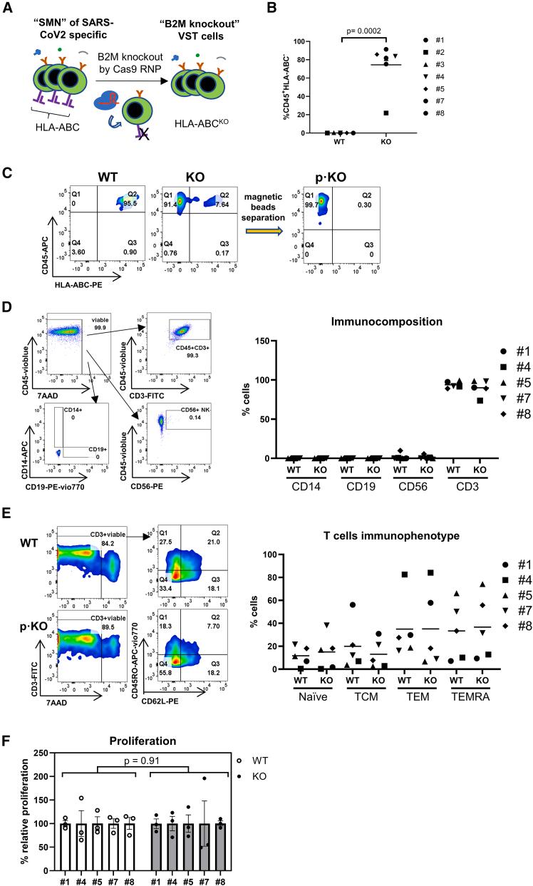
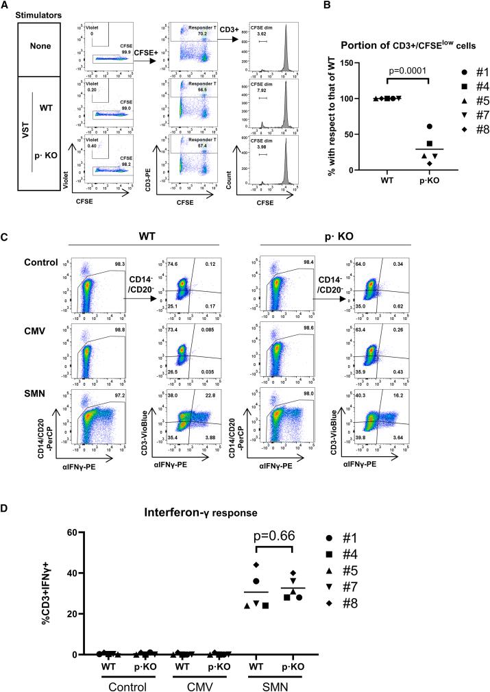
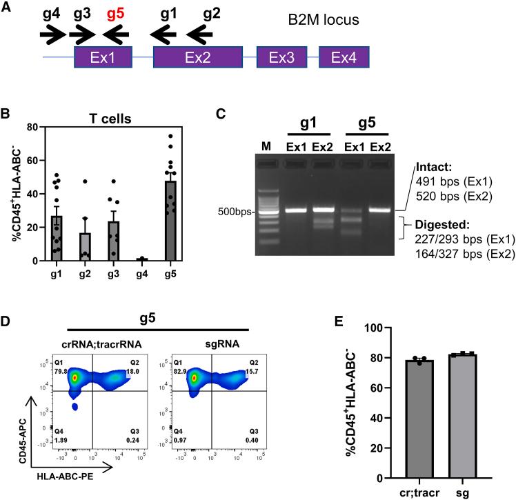
Despite promising results with chimeric antigen receptor modified T(CAR-T) cells and virus-specific T(VST) cells, both forms of therapy are limited by timely availability, affordability, persistency, and antigen escape. To overcome these barriers, we developed multitargeting hypo-alloimmunogenic CAR-T and VST for off-the-shelf administration. We generated bi-specific CAR-T against CD19 and CD22 and tri-specific VST against S, M, and N proteins of SARS-CoV-2 for real patient use. Portions of these clinical-grade products were collected for proof-of-concept laboratory studies mimicking off-the-shelf settings. By electroporation delivery of Cas9 nuclease/guide RNA (gRNA) ribonucleoprotein, we developed a single-step approach to knockout B2M, achieving efficient (>80% of cells) B2M null on both bi-specific CAR-T and tri-specific VST, leading to marked reduction of allo-immunogenicity with intact potency, antigen specificity, phenotypes, and proliferative potential. Using newly designed paired Cas9 nickases-AAV6 B2M site-specific knockin system, we further refined the approach to re-express HLA-E in B2M null bi-specific CAR-T cells (>50% of cells), offering protection from natural killer cytotoxicity. The editing was highly specific with minimal off-target effects. Our approach enables expedient production of clinical-grade, off-the-shelf, hypo-alloimmunogenic, multi-specific CAR-T and VST, with improved potential for long-term persistence, primary disease control, genome-safety, immediate availability, product homogeneity, and reduced cost.

摘要

尽管嵌合抗原受体修饰的T(CAR-T)细胞和病毒特异性T(VST)细胞取得了令人鼓舞的结果,但这两种治疗形式都受到及时性、可负担性、持久性和抗原逃逸的限制。为了克服这些障碍,我们开发了用于现货供应的多靶点低同种异体免疫原性CAR-T和VST。我们制备了针对CD19和CD22的双特异性CAR-T以及针对严重急性呼吸综合征冠状病毒2(SARS-CoV-2)的S、M和N蛋白的三特异性VST,供实际患者使用。收集了这些临床级产品的部分样本用于模拟现货供应情况的概念验证实验室研究。通过电穿孔递送Cas9核酸酶/引导RNA(gRNA)核糖核蛋白,我们开发了一种单步方法来敲除B2M,在双特异性CAR-T和三特异性VST上均实现了高效(>80%的细胞)的B2M缺失,从而在保持完整效力、抗原特异性、表型和增殖潜力的同时,显著降低了同种异体免疫原性。使用新设计的配对Cas9切口酶-腺相关病毒6(AAV6)B2M位点特异性敲入系统,我们进一步优化了该方法,以在B2M缺失的双特异性CAR-T细胞中重新表达HLA-E(>50%的细胞),从而免受自然杀伤细胞的细胞毒性作用。这种编辑具有高度特异性,脱靶效应最小。我们的方法能够便捷地生产临床级、现货供应、低同种异体免疫原性、多特异性的CAR-T和VST,具有改善的长期持久性、原发性疾病控制、基因组安全性、即时可用性、产品同质性以及降低成本的潜力。

https://cdn.ncbi.nlm.nih.gov/pmc/blobs/10e7/12049829/d16bf7381929/fx1.jpg

文献AI研究员

20分钟写一篇综述,助力文献阅读效率提升50倍。

立即体验

用中文搜PubMed

大模型驱动的PubMed中文搜索引擎

马上搜索

文档翻译

学术文献翻译模型,支持多种主流文档格式。

立即体验