Suppr超能文献

一种基于低成本现场可编程门阵列的堆积校正高速荧光寿命成像方法。

A low-cost FPGA-based approach for pile-up corrected high-speed FLIM imaging.

作者信息

Moros Felipe Velasquez, Amiet Dorian, Meister Rachel M, von Faber-Castell Alexandra, Wyss Matthias, Saab Aiman S, Zbinden Paul, Weber Bruno, Ravotto Luca

机构信息

University of Zurich, Institute of Pharmacology and Toxicology, Zurich, Switzerland.

University and ETH Zurich, Neuroscience Center Zurich, Zurich, Switzerland.

出版信息

Neurophotonics. 2025 Apr;12(2):025009. doi: 10.1117/1.NPh.12.2.025009. Epub 2025 May 5.

Abstract

SIGNIFICANCE

Intensity-based two-photon microscopy is a cornerstone of neuroscience research but lacks the ability to measure concentrations, a pivotal task for longitudinal studies and quantitative comparisons. Fluorescence lifetime imaging (FLIM) based on time-correlated single photon counting (TCSPC) can overcome those limits but suffers from "pile-up" distortions at high photon count rates, severely limiting acquisition speed.

AIM

We introduce the "laser period blind time" (LPBT) method to correct pile-up distortions in photon counting electronics, enabling reliable low-cost TCSPC-FLIM at high count rates.

APPROACH

Using a realistic simulation of the TCSPC data collection, we evaluated the LPBT method's performance . The correction was then implemented on low-cost hardware based on a field programable gate array and validated using , , and measurements.

RESULTS

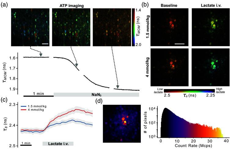
The LBPT approach achieves error in lifetime measurements at count rates more than 10 times higher than traditional limits, allowing robust FLIM imaging of subsecond metabolite dynamics with subcellular resolution.

CONCLUSIONS

We enable high-precision, cost-effective FLIM imaging at acquisition speeds comparable with state-of-the-art commercial systems, facilitating the adoption of FLIM in neuroscience and other fields of research needing robust quantitative live imaging solutions.

摘要

意义

基于强度的双光子显微镜是神经科学研究的基石,但缺乏测量浓度的能力,而浓度测量是纵向研究和定量比较的关键任务。基于时间相关单光子计数(TCSPC)的荧光寿命成像(FLIM)可以克服这些限制,但在高光子计数率下会出现“堆积”失真,严重限制采集速度。

目的

我们引入“激光周期盲时”(LPBT)方法来校正光子计数电子设备中的堆积失真,从而在高计数率下实现可靠的低成本TCSPC-FLIM。

方法

通过对TCSPC数据采集进行逼真的模拟,我们评估了LPBT方法的性能。然后在基于现场可编程门阵列的低成本硬件上实现校正,并使用、和测量进行验证。

结果

LBPT方法在计数率比传统极限高出10倍以上时,寿命测量误差达到,从而能够以亚细胞分辨率对亚秒级代谢物动力学进行稳健的FLIM成像。

结论

我们能够以与最先进的商业系统相当的采集速度实现高精度、经济高效的FLIM成像,促进FLIM在神经科学和其他需要稳健定量实时成像解决方案的研究领域中的应用。

https://cdn.ncbi.nlm.nih.gov/pmc/blobs/6cf5/12052397/2f9eae415ec1/NPh-012-025009-g001.jpg

文献AI研究员

20分钟写一篇综述,助力文献阅读效率提升50倍。

立即体验

用中文搜PubMed

大模型驱动的PubMed中文搜索引擎

马上搜索

文档翻译

学术文献翻译模型,支持多种主流文档格式。

立即体验