Suppr超能文献

基于CAF相关基因的肺腺癌预后模型的开发与验证:揭示COX6A1在癌症进展和CAF浸润中的作用

Development and Validation of a Prognostic Model for Lung Adenocarcinoma Based on CAF-Related Genes: Unveiling the Role of COX6A1 in Cancer Progression and CAF Infiltration.

作者信息

Zhu Xinyu, Li Bo, Qin Lexin, Liang Tingting, Hu Wentao, Li Jianxiang, Wang Jin

机构信息

School of Public Health, Suzhou Medicine College of Soochow University, Suzhou 215123, China.

出版信息

Int J Mol Sci. 2025 Apr 8;26(8):3478. doi: 10.3390/ijms26083478.

Abstract

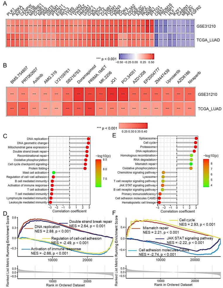
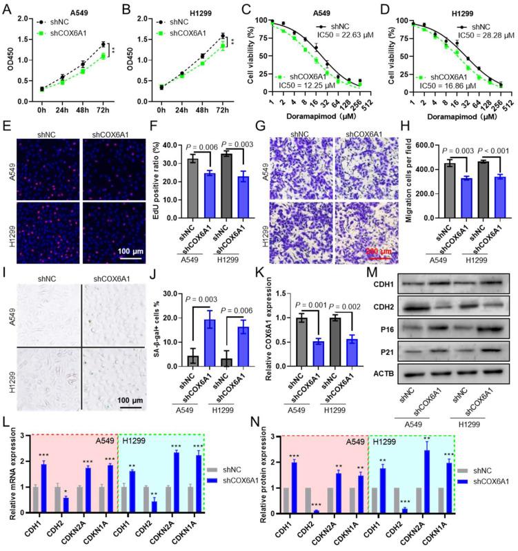
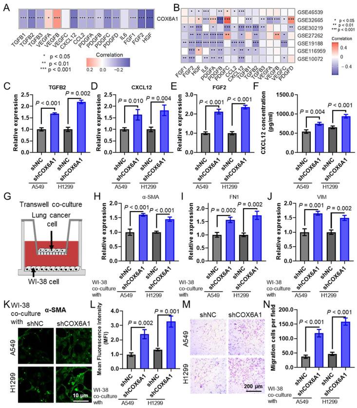
Lung adenocarcinoma (LUAD), the predominant subtype of non-small cell lung cancer (NSCLC), presents significant challenges in early diagnosis and personalized treatment. Recent research has focused on the role of the tumor microenvironment, particularly tumor-associated fibroblasts (CAFs), in tumor progression. This study systematically analyzed CAF immune infiltration-related genes to construct a prognostic model for LUAD, confirming its predictive value for patient outcomes. The risk score derived from CAF-related genes (CAFRGs) was negatively correlated with immune microenvironment scores and linked to the expression of immune checkpoint genes, indicating that high-risk patients may exhibit immune escape characteristics. Analysis via the TIDE tool revealed that low-risk patients had more active T-cell immune responses. The risk score also correlated with anti-tumor drug sensitivity, particularly to doramapimod. Notably, emerged as a key gene in the model, with its upregulation associated with immune cell infiltration and immune escape. Further in vitro experiments demonstrated that regulates LUAD cell migration, proliferation, and senescence, suggesting its role in tumor immune evasion. Additionally, further co-culture studies of lung cancer cells and fibroblasts revealed that knockdown promotes the expression of CAF-related cytokines, enhancing CAF infiltration. Overall, this study provides a foundation for personalized treatment of LUAD and highlights as a promising therapeutic target within the tumor immune microenvironment, guiding future clinical research.

摘要

肺腺癌(LUAD)是非小细胞肺癌(NSCLC)的主要亚型,在早期诊断和个性化治疗方面面临重大挑战。最近的研究集中在肿瘤微环境,特别是肿瘤相关成纤维细胞(CAFs)在肿瘤进展中的作用。本研究系统分析了CAF免疫浸润相关基因,以构建LUAD的预后模型,证实其对患者预后的预测价值。源自CAF相关基因(CAFRGs)的风险评分与免疫微环境评分呈负相关,并与免疫检查点基因的表达相关,表明高危患者可能表现出免疫逃逸特征。通过TIDE工具分析显示,低风险患者具有更活跃的T细胞免疫反应。风险评分还与抗肿瘤药物敏感性相关,尤其是对多拉莫德。值得注意的是, 成为模型中的关键基因,其上调与免疫细胞浸润和免疫逃逸相关。进一步的体外实验表明, 调节LUAD细胞的迁移、增殖和衰老,提示其在肿瘤免疫逃逸中的作用。此外,肺癌细胞与成纤维细胞的进一步共培养研究表明, 基因敲低促进CAF相关细胞因子的表达,增强CAF浸润。总体而言,本研究为LUAD的个性化治疗提供了基础,并突出了 作为肿瘤免疫微环境中有前景的治疗靶点,为未来临床研究提供指导。

https://cdn.ncbi.nlm.nih.gov/pmc/blobs/1ca4/12026577/5349048e05f4/ijms-26-03478-g001.jpg

文献AI研究员

20分钟写一篇综述,助力文献阅读效率提升50倍。

立即体验

用中文搜PubMed

大模型驱动的PubMed中文搜索引擎

马上搜索

文档翻译

学术文献翻译模型,支持多种主流文档格式。

立即体验