Suppr超能文献

对目前在上埃及鸡群中传播的新型传染性支气管炎病毒GI-19和GI-23谱系进行的全长S1基因测序显示出明显的遗传多样性和重组事件。

A full-length S1 gene sequencing of a novel emerged GI-19 and GI-23 lineages of Infectious bronchitis virus currently circulating in chicken flocks in upper Egypt reveals marked genetic diversity and recombination events.

作者信息

Shosha Eman, Abdelnaser Sara, Zanaty Ali Mahmoud

机构信息

Virology department, Faculty of Veterinary Medicine, New Valley University, El-Kharga, Egypt.

Gene Analysis Unit, Reference Laboratory for Quality Control on Poultry, Agriculture Research Center (ARC), Animal Health Institute, Giza, Egypt.

出版信息

Virol J. 2025 May 7;22(1):135. doi: 10.1186/s12985-025-02718-6.

Abstract

BACKGROUND

Infectious bronchitis virus (IBV) is a highly contagious evolving pathogen that causes respiratory, urinary and reproductive symptoms; threatening the poultry industry globally.

METHODS

During this study, 90 tissue specimens were collected from various poultry flocks of seven Upper Egypt governorates from 2023 to 2024 for genetic characterization.

RESULT

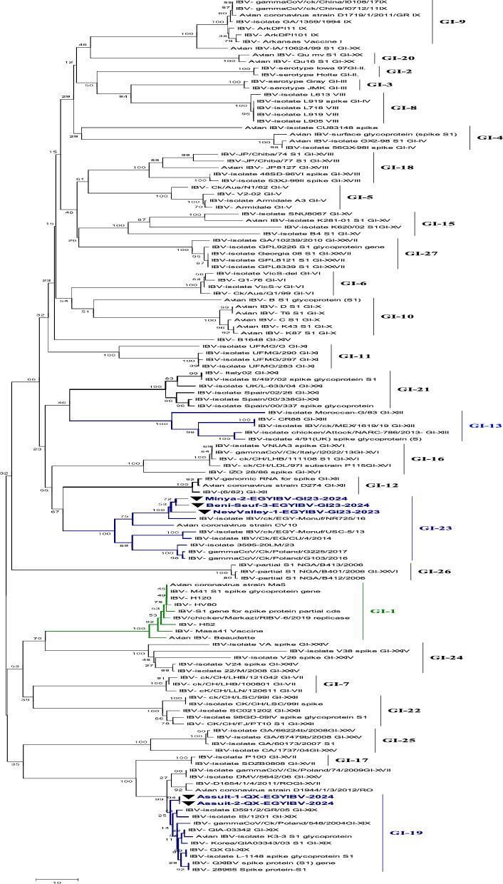
Typical IBV lesions of the inoculated embryos in the specific-pathogen-free-embryonated chicken eggs (SPF-ECE) were observed. Using real-time reverse transcriptase polymerase chain reaction (rRT-PCR) assay targeting the conserved N gene, only 60 samples were considered positive with 66.6%. Collectively, 23 tissue specimens were examined through a one-step PCR assay. Sequencing is targeting the S1 gene, and the phylogenetic analysis was conducted based on partial sequencing showed that Avian coronavirus (ACoV) isolates belong to GI-23 (n = 18), GI-12 (n = 2), GI-1 (n = 1), and GI-19 (n = 2). Genotyping of the S1 gene indicates that GI-23 shows a genetic similarity to Egyptian isolates, and Israeli variants with nucleotide identity percentages (95-97%) and, (88-92%); respectively. Concerning full sequencing, five ACoV isolates were clustered as GI-23 (n = 3), and GI-19 (n = 2). Currently, QX-strains showed low genomic relatedness with Egyptian strains, and vaccinal strains with nucleotide (78-79%), and amino acid (77-80%), and (75-77%) identities, respectively. This is the first detailed study that recorded various IBV isolates, especially the novel emerged QX strain circulating in chicken flocks in Egypt. The recombination event within the Assuit-1-QX-EGYIBV-2024 isolate was detected as a result of recombination between the major (GI-19) and minor (GI-22) putative parents. Importantly, the G1-19 and G1-23 shared multiple amino acids mutations at S1 gene.

CONCLUSIONS

This study provides empirical evidence for the ACoV circulating in Egypt in vaccinated and non-vaccinated poultry flocks despite the excessive vaccination schemes.

摘要

背景

传染性支气管炎病毒(IBV)是一种高度传染性的不断进化的病原体,可引起呼吸道、泌尿和生殖系统症状,对全球家禽业构成威胁。

方法

在本研究中,于2023年至2024年从埃及上埃及七个省的不同家禽群中收集了90份组织样本进行基因特征分析。

结果

在无特定病原体的鸡胚(SPF-ECE)中观察到接种胚胎的典型IBV病变。使用针对保守N基因的实时逆转录聚合酶链反应(rRT-PCR)检测,只有60个样本被认为呈阳性,阳性率为66.6%。总共通过一步PCR检测对23份组织样本进行了检测。测序针对S1基因,基于部分测序进行的系统发育分析表明,禽冠状病毒(ACoV)分离株属于GI-23(n = 18)、GI-12(n = 2)、GI-1(n = 1)和GI-19(n = 2)。S1基因的基因分型表明,GI-23与埃及分离株以及以色列变体具有遗传相似性,核苷酸同一性百分比分别为(95 - 97%)和(88 - 92%)。关于全序列分析,五个ACoV分离株聚类为GI-23(n = 3)和GI-19(n = 2)。目前,QX毒株与埃及毒株以及疫苗株分别在核苷酸(78 - 79%)、氨基酸(77 - 80%)和(75 - 77%)同一性方面显示出较低的基因组相关性。这是首次详细记录埃及鸡群中各种IBV分离株,特别是新出现的QX毒株的研究。由于主要推定亲本(GI-19)和次要推定亲本(GI-22)之间的重组,在阿斯尤特-1-QX-EGYIBV-2024分离株中检测到了重组事件。重要的是,G1-19和G1-23在S1基因处共享多个氨基酸突变。

结论

本研究为埃及接种和未接种疫苗的家禽群中ACoV的传播提供了经验证据,尽管实施了过度的疫苗接种计划。

https://cdn.ncbi.nlm.nih.gov/pmc/blobs/37f7/12060304/943b67c0927b/12985_2025_2718_Fig1_HTML.jpg

文献AI研究员

20分钟写一篇综述,助力文献阅读效率提升50倍。

立即体验

用中文搜PubMed

大模型驱动的PubMed中文搜索引擎

马上搜索

文档翻译

学术文献翻译模型,支持多种主流文档格式。

立即体验