Suppr超能文献

一种仿生纳米药物通过Nrf-2/HO-1和JNK途径依次抑制氧化应激并调节巨噬细胞极化,从而减轻肝移植相关的胆管损伤。

A biomimetic nanomedicine alleviates liver transplant-related biliary injury by sequentially inhibiting oxidative stress and regulating macrophage polarization via Nrf-2/HO-1 and JNK pathways.

作者信息

Dong Tian, Zhang Chengcheng, Wu Zhaoyi, Shuai Ling, Fu Nengsheng, Zhang Yujun, Zhang Leida, Xiong Xiang

机构信息

Key Laboratory of Hepatobiliary and Pancreatic Surgery, Institute of Hepatobiliary Surgery, Southwest Hospital, Third Military Medical University (Army Medical University), Chongqing, 400038, China.

出版信息

Mater Today Bio. 2025 Apr 23;32:101797. doi: 10.1016/j.mtbio.2025.101797. eCollection 2025 Jun.

Abstract

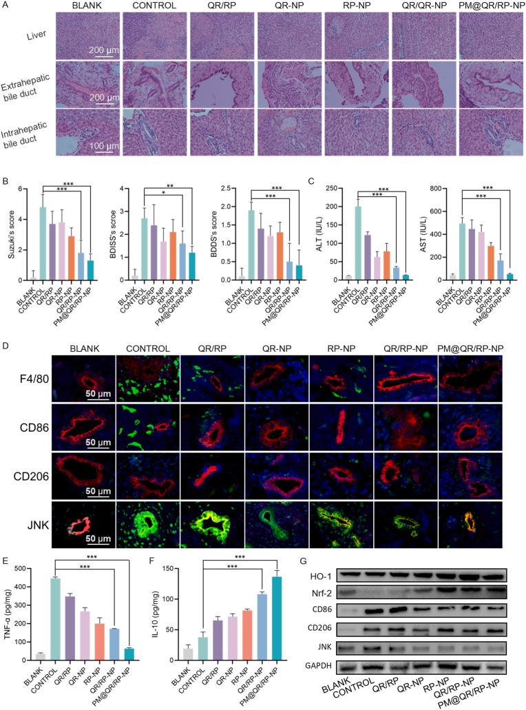
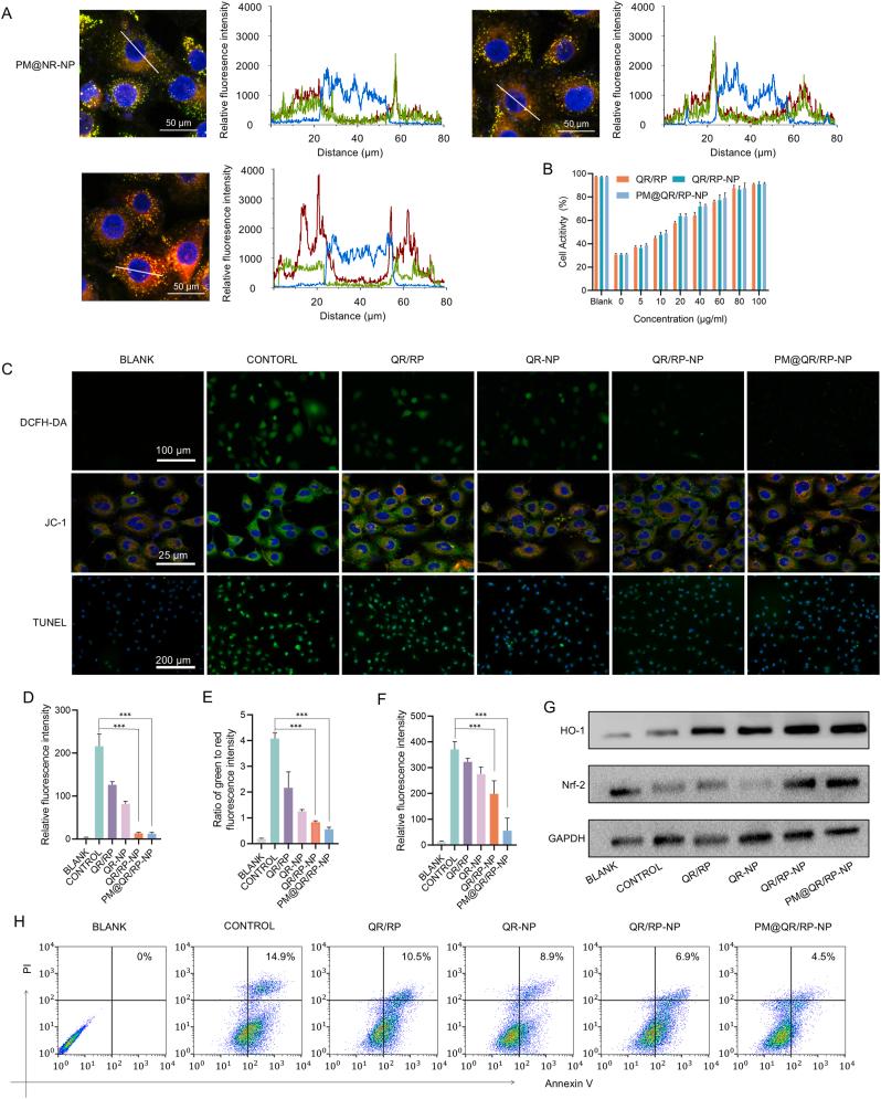
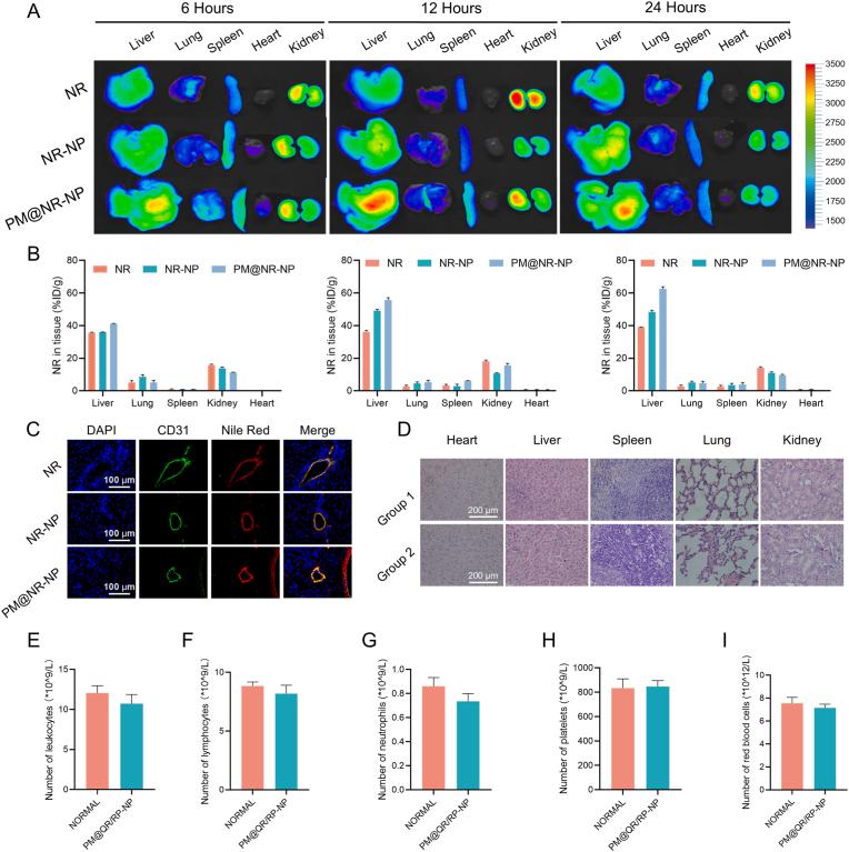
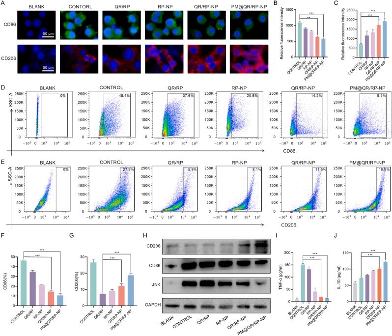
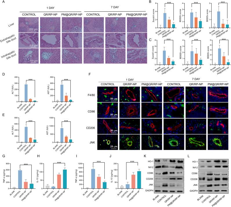
Liver transplantation is an effective method for treating end-stage liver disease. However, 10-20 % of liver transplantation patients develop biliary injury, the main cause of which is ischemia-reperfusion injury (IRI), which consists of oxidative stress injury in the early stage and inflammatory injury in the advanced stage. Biliary injury seriously affects patient outcomes and even leads to mortality, and there are few effective treatments for IRI. Herein, nanoparticles containing quercetin (QR) and rapamycin (RP) coated with poly (lactic-co-glycolic acid) (PLGA) and encapsulated by platelet membrane (PM) were designed to treat IRI in the liver transplantation. The specific binding of ICAM-1 expressed on the PM to integrins (e.g., LFA-1 and Mac-1) in damaged vascular endothelial cells, as well as the interaction between P-selectin on the platelet surface and PSGL-1 on the macrophage surface, allows the accumulation of these biomimetic cell membrane-encapsulated nanoparticles, and subsequently, the delivery of both drugs, to ischemia-reperfusion sites in the liver. The encapsulated QR alleviated oxidative stress injury by activating the Nrf-2/HO-1 signaling pathway in the early stage in model rats with IRI and liver transplantation models. Moreover, RP alleviated inflammatory damage in the advanced stage by suppressing the JNK signaling pathway in M1 macrophages. Thus, these biomimetic nanoparticles that intervene in IRI to alleviate both the early oxidative stress and the advanced inflammatory response constitute a novel delivery system for managing biliary injury after liver transplantation.

摘要

肝移植是治疗终末期肝病的有效方法。然而,10% - 20%的肝移植患者会发生胆管损伤,其主要原因是缺血再灌注损伤(IRI),IRI包括早期的氧化应激损伤和晚期的炎症损伤。胆管损伤严重影响患者预后,甚至导致死亡,且针对IRI几乎没有有效的治疗方法。在此,设计了一种聚(乳酸 - 乙醇酸)(PLGA)包被、血小板膜(PM)封装的含槲皮素(QR)和雷帕霉素(RP)的纳米颗粒,用于治疗肝移植中的IRI。PM上表达的ICAM - 1与受损血管内皮细胞中的整合素(如LFA - 1和Mac - 1)的特异性结合,以及血小板表面的P - 选择素与巨噬细胞表面的PSGL - 1之间的相互作用,使得这些仿生细胞膜封装的纳米颗粒能够聚集,并随后将两种药物递送至肝脏的缺血再灌注部位。在IRI模型大鼠和肝移植模型中,封装的QR在早期通过激活Nrf - 2/HO - 1信号通路减轻氧化应激损伤。此外,RP在晚期通过抑制M1巨噬细胞中的JNK信号通路减轻炎症损伤。因此,这些干预IRI以减轻早期氧化应激和晚期炎症反应的仿生纳米颗粒构成了一种用于处理肝移植后胆管损伤的新型递送系统。

https://cdn.ncbi.nlm.nih.gov/pmc/blobs/7528/12059350/e5278da6334b/ga1.jpg

文献AI研究员

20分钟写一篇综述,助力文献阅读效率提升50倍。

立即体验

用中文搜PubMed

大模型驱动的PubMed中文搜索引擎

马上搜索

文档翻译

学术文献翻译模型,支持多种主流文档格式。

立即体验