Suppr超能文献

二十味肉豆蔻丸及其活性成分五味子酯甲的抗抑郁作用:涉及氧化应激、神经炎症和突触可塑性的多种机制

Antidepressant effects of ershiwei roudoukou pills and its active ingredient Macelignan: Multiple mechanisms involving oxidative stress, neuroinflammation and synaptic plasticity.

作者信息

Wang Yan-Li, Chen Lei, Zhong Xiao-Lin, Liu Qing-Shan, Li Wen-Qiang, Cheng Yong, Du Yang

机构信息

The Second Affiliated Hospital of Xinxiang Medical University, Xinxiang, China.

Key Laboratory of Ethnomedicine of Ministry of Education, Center on Translational Neuroscience, School of Pharmacy, Minzu University of China, Beijing, China.

出版信息

Transl Psychiatry. 2025 May 9;15(1):163. doi: 10.1038/s41398-025-03378-4.

Abstract

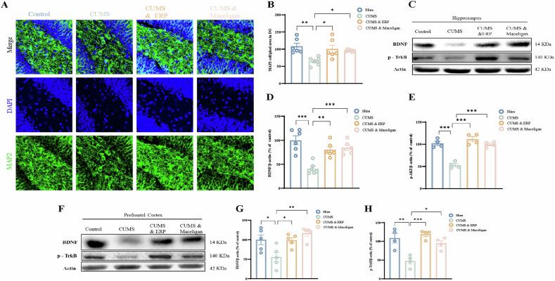
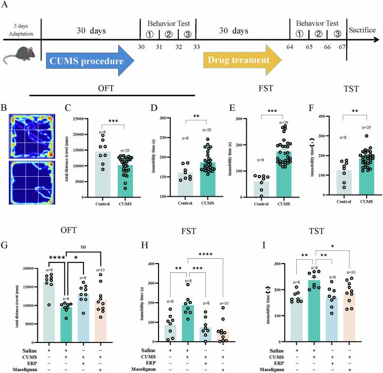
Major depressive disorder (MDD) represents a significant global health burden, with current treatments showing limited efficacy and considerable side effects. While traditional medicines offer promising alternatives, their mechanisms often remain unclear. Here we demonstrate that Ershiwei Roudoukou Pills (ERP) and its active ingredient Macelignan exhibit potent antidepressant effects through multiple interconnected pathways in a chronic unpredictable mild stress (CUMS) mouse model. Both compounds significantly improved depression-like behaviors in forced swimming, tail suspension, and open field tests. Mechanistically, ERP and Macelignan restored oxidative balance by modulating multiple markers including SOD, CAT, and MDA across serum, hippocampus, and prefrontal cortex. They effectively suppressed neuroinflammation by reducing pro-inflammatory cytokines (IL-6, TNF-α) and microglial activation while increasing anti-inflammatory markers (IL-10). Furthermore, both compounds enhanced synaptic plasticity through upregulation of synaptic proteins (PSD-95, MAP2, SYP) and activation of the BDNF-TrkB signaling pathway. Notably, ERP demonstrated differential anti-inflammatory properties compared to Macelignan, with distinct effects on different inflammatory markers, suggesting potential synergistic effects from its multiple components. These findings reveal the multi-target therapeutic potential of ERP and Macelignan in treating depression, providing new insights for developing more effective antidepressant strategies, particularly for treatment-resistant cases.

摘要

重度抑郁症(MDD)是一项重大的全球健康负担,目前的治疗方法疗效有限且副作用较大。虽然传统药物提供了有前景的替代方案,但其作用机制往往仍不明确。在此,我们证明了二十味肉豆蔻丸(ERP)及其活性成分五味子酯甲在慢性不可预测轻度应激(CUMS)小鼠模型中通过多个相互关联的途径展现出强大的抗抑郁作用。这两种化合物在强迫游泳、悬尾和旷场试验中均显著改善了抑郁样行为。从机制上来说,ERP和五味子酯甲通过调节血清、海马体和前额叶皮质中的多个标志物(包括超氧化物歧化酶、过氧化氢酶和丙二醛)恢复了氧化平衡。它们通过减少促炎细胞因子(白细胞介素-6、肿瘤坏死因子-α)和小胶质细胞激活,同时增加抗炎标志物(白细胞介素-10),有效抑制了神经炎症。此外,这两种化合物通过上调突触蛋白(突触后密度蛋白95、微管相关蛋白2、突触素)和激活脑源性神经营养因子-酪氨酸激酶B(BDNF-TrkB)信号通路增强了突触可塑性。值得注意的是,与五味子酯甲相比,ERP表现出不同的抗炎特性,对不同的炎症标志物有不同的影响,这表明其多种成分可能具有协同作用。这些发现揭示了ERP和五味子酯甲在治疗抑郁症方面的多靶点治疗潜力,为开发更有效的抗抑郁策略提供了新的见解,特别是对于难治性病例。

https://cdn.ncbi.nlm.nih.gov/pmc/blobs/5396/12064756/701afc55994b/41398_2025_3378_Fig1_HTML.jpg

文献AI研究员

20分钟写一篇综述,助力文献阅读效率提升50倍。

立即体验

用中文搜PubMed

大模型驱动的PubMed中文搜索引擎

马上搜索

文档翻译

学术文献翻译模型,支持多种主流文档格式。

立即体验