Suppr超能文献

1990 - 2021年育龄期女性缺血性心脏病全球负担归因于高体重指数和高血压的趋势及预测:全球疾病负担研究的系统分析

Trends and predictions of the global burden of ischemic heart disease in women of childbearing age attribute to high body mass index and hypertension,1990-2021: a systematic analysis for the Global Burden of Disease Study.

作者信息

Gu Qi, Nong Shuxiong, Liu Chenang, Chen Yongfeng, Wu Meng, Liao Chilin, Hu Cong

机构信息

The Third Affiliated Hospital of Chongqing Medical University (FangDa Hospital), Chongqing, China.

Department of Cardiology, Baise People's Hospital, Affiliated Southwest Hospital of Youjiang Medical University for Nationalities, Baise, 533000, Guangxi, China.

出版信息

BMC Cardiovasc Disord. 2025 May 9;25(1):360. doi: 10.1186/s12872-025-04741-5.

Abstract

BACKGROUND

High body mass index (BMI) and hypertension are quite prevalent in women of childbearing age (WCBA) and are also common risk factors for ischemic heart disease (IHD). However, there are few studies globally evaluating the burden of IHD of WCBA attribute to high BMI and hypertension.

METHODS

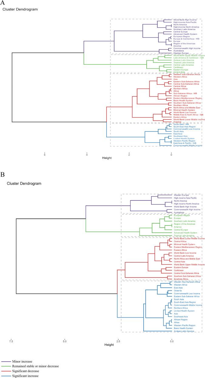
The DALYs (Disability-adjusted life years), Deaths, YLDs (Year lived with disabilitys), YLLs (Year of life losts) of IHD in WCBA attributable to high BMI and hypertension were analyzed by age, sex, year, and geographical location and Socio-demographic Index (SDI). To assess the contribution of epidemiological changes, population growth, and population ageing, a decomposition analysis was used. Exponential Smoothing (ES) modeling and the Autoregressive Integrated Moving Average (ARIMA) model were used to predict the global ASDR (age-standardized DALYs rate), ASMR (age-standardized mortality rate) attributed to the 2 risk factors from 2022 to 2050. The cluster analysis was used to evaluate the changing pattern of burden across GBD regions.

RESULTS

In 2021, the number of global deaths attribution to high BMI was 9,865,138 (95% UI: 3,845,800-15,976,196), and the corresponding ASMR was 216.05 (95% UI: 84.26-349.49) per 100000 population. In various age groups, the largest increase occurred in 20-24 years group (EAPC = 1.26 (95% CI:1.13-1.39)). The number of DALYs of IHD in WCBA attribution to hypertension is 2,158,633 (95% UI:1,725,994-2,538,752) with a corresponding ASMR 46.05 (95% UI: 36.87-54.15) per 100,000 population. The number of DALYs of IHD in WCBA attribution to hypertension is 37,920,567 (95% UI: 30,389,745-44,641,339), and the corresponding ASDR is 817.79 (95% UI: 655.74-962.67) per 100000 population. The largest number of Deaths and DALYs of IHD in WCBA was found between 45-49 years. From 1990 to 2021, ASMR and ASDR attributable to high BMI and hypertension led to a sustained upward trend in Low and Low-medium SDI regions. In addition, the ASMR and ASDR for high BMI and hypertension are highest in the Low-middle SDI regions. Globally, from 1990 to 2021, the overall changes in ASMR and ASDR indicate a relatively stable trend in IHD in WCNA attribute to high BMI. Meanwhile, ASMR and ASDR showed an overall downward trend for hypertension. The number of DALYs, deaths, YLLs, and YLDs of IHD in WCBA attribution to high BMI and hypertension based on the ES and ASMIR models are all increasing from 2022 to 2050.

CONCLUSIONS

Over the past 30 years, the ASMR and ASDR of IHD in WCBA has continued to rise. Countries need to remain vigilant about the increasing burden of IHD in WCBA attribute to high BMI and hypertension. It requires proactive prevention strategies, strict control of risk factors, and increased medical coverage to alleviate the burden of IHD. Each region should develop more proactive and effective strategic measures.

摘要

背景

高体重指数(BMI)和高血压在育龄妇女(WCBA)中相当普遍,也是缺血性心脏病(IHD)的常见危险因素。然而,全球范围内很少有研究评估高BMI和高血压导致的WCBA的IHD负担。

方法

通过年龄、性别、年份、地理位置和社会人口指数(SDI)分析了高BMI和高血压导致的WCBA中IHD的伤残调整生命年(DALYs)、死亡人数、带病生存年数(YLDs)、生命损失年数(YLLs)。为了评估流行病学变化、人口增长和人口老龄化的贡献,采用了分解分析。使用指数平滑(ES)模型和自回归积分移动平均(ARIMA)模型预测2022年至2050年这两个危险因素导致的全球年龄标准化DALYs率(ASDR)、年龄标准化死亡率(ASMR)。聚类分析用于评估全球疾病负担(GBD)区域间负担的变化模式。

结果

2021年,全球归因于高BMI的死亡人数为9865138人(95%不确定区间:3845800-15976196),相应的ASMR为每10万人口216.05人(95%不确定区间:84.26-349.49)。在各个年龄组中,20-24岁组的增幅最大(EAPC=1.26(95%CI:1.13-1.39))。WCBA中归因于高血压的IHD的DALYs数为2158633(95%不确定区间:1725994-2538752),相应的ASMR为每10万人口46.05人(95%不确定区间:36.87-54.15)。WCBA中归因于高血压的IHD的DALYs数为37920567(95%不确定区间:30389745-44641339),相应的ASDR为每10万人口817.79人(95%不确定区间:655.74-962.67)。WCBA中IHD死亡人数和DALYs数最多的年龄段在45-49岁之间。从1990年到2021年,低和中低SDI地区归因于高BMI和高血压的ASMR和ASDR呈持续上升趋势。此外,中低SDI地区高BMI和高血压的ASMR和ASDR最高。全球范围内,从1990年到2021年,ASMR和ASDR的总体变化表明,高BMI导致的WCBA中IHD呈相对稳定趋势。同时,高血压的ASMR和ASDR总体呈下降趋势。基于ES和ASMIR模型,2022年至2050年WCBA中归因于高BMI和高血压的IHD的DALYs、死亡人数、YLLs和YLDs均呈上升趋势。

结论

在过去30年中,WCBA中IHD的ASMR和ASDR持续上升。各国需要对高BMI和高血压导致的WCBA中IHD负担增加保持警惕。需要采取积极的预防策略,严格控制危险因素,并扩大医疗覆盖范围以减轻IHD负担。各地区应制定更积极有效的战略措施。

https://cdn.ncbi.nlm.nih.gov/pmc/blobs/3061/12065273/fb1c4c81e16c/12872_2025_4741_Fig1_HTML.jpg

文献AI研究员

20分钟写一篇综述,助力文献阅读效率提升50倍。

立即体验

用中文搜PubMed

大模型驱动的PubMed中文搜索引擎

马上搜索

文档翻译

学术文献翻译模型,支持多种主流文档格式。

立即体验