Suppr超能文献

全球、区域和国家范围内,1990 年至 2021 年间生育年龄女性偏头痛的负担和趋势:来自 2021 年全球疾病负担研究的洞察。

Global, regional, and national burden and trends of migraine among women of childbearing age from 1990 to 2021: insights from the Global Burden of Disease Study 2021.

机构信息

Department of Pharmacy, The First Affiliated Hospital of Army Medical University (Third Military Medical University), Chongqing, China.

出版信息

J Headache Pain. 2024 Jun 7;25(1):96. doi: 10.1186/s10194-024-01798-z.

Abstract

BACKGROUND

Migraine, a neurological disorder with a significant female predilection, is the leading cause of disability-adjusted life years (DALYs) in women of childbearing age (WCBA). There is currently a lack of comprehensive literature analysis on the overall global burden and changing trends of migraines in WCBA.

METHODS

This study extracted three main indicators, including prevalence, incidence, and DALYs, related to migraine in WCBA from the Global Burden of Disease(GBD) database from 1990 to 2021. Our study presented point estimates with 95% uncertainty intervals (UIs). It evaluated the changing trends in the burden of migraine in WCBA using the estimated annual percentage change (EAPC) and percentage change.

RESULTS

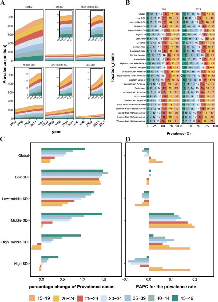
In 2021, the global prevalence, incidence, and DALYs cases of migraine among WCBA were 493.94 million, 33.33 million, and 18.25 million, respectively, with percentage changes of 48%, 43%, and 47% compared to 1990. Over the past 32 years, global prevalence rates and DALYs rates globally have increased, with an EAPC of 0.03 (95% UI: 0.02 to 0.05) and 0.04 (95% UI: 0.03 to 0.05), while incidence rates have decreased with an EAPC of -0.07 (95% UI: -0.08 to -0.05). Among the 5 Socio-Demographic Index (SDI) regions, in 2021, the middle SDI region recorded the highest cases of prevalence, incidence, and DALYs of migraine among WCBA, estimated at 157.1 million, 10.56 million, and 5.81 million, respectively, approximately one-third of the global total. In terms of age, in 2021, the global incidence cases for the age group 15-19 years were 5942.5 thousand, with an incidence rate per 100,000 population of 1957.02, the highest among all age groups. The total number of migraine cases and incidence rate among WCBA show an increasing trend with age, particularly in the 45-49 age group.

CONCLUSIONS

Overall, the burden of migraine among WCBA has significantly increased globally over the past 32 years, particularly within the middle SDI and the 45-49 age group. Research findings emphasize the importance of customized interventions aimed at addressing the issue of migraines in WCBA, thus contributing to the attainment of Sustainable Development Goal 3 set by the World Health Organization.

摘要

背景

偏头痛是一种具有明显女性倾向的神经障碍,是生育年龄妇女(W CBA)残疾调整生命年(DALYs)的主要原因。目前,对于 W CBA 偏头痛的全球负担和变化趋势,还缺乏全面的文献分析。

方法

本研究从 1990 年至 2021 年的全球疾病负担(GBD)数据库中提取了与 W CBA 偏头痛相关的三个主要指标,包括患病率、发病率和 DALYs。我们的研究用 95%的置信区间(UI)给出了点估计。使用估计的年变化百分比(EAPC)和百分比变化评估了 W CBA 偏头痛负担的变化趋势。

结果

2021 年,全球 W CBA 偏头痛的患病率、发病率和 DALYs 分别为 4.9394 亿、3333 万和 1825 万,与 1990 年相比,分别变化了 48%、43%和 47%。在过去的 32 年中,全球患病率和 DALYs 率都有所增加,EAPC 分别为 0.03(95%UI:0.02-0.05)和 0.04(95%UI:0.03-0.05),而发病率则有所下降,EAPC 为-0.07(95%UI:-0.08-0.05)。在五个社会人口指数(SDI)区域中,2021 年中 SDI 区域的偏头痛患病率、发病率和 DALYs 最高,分别为 1.571 亿、1056 万和 581 万,约占全球总数的三分之一。在年龄方面,2021 年全球 15-19 岁年龄组的发病率为 5942.5 千例,每 10 万人发病率为 1957.02,为所有年龄组中最高。W CBA 的偏头痛总病例数和发病率随着年龄的增长而呈上升趋势,特别是在 45-49 岁年龄组。

结论

总的来说,在过去的 32 年里,W CBA 偏头痛的全球负担显著增加,特别是在中 SDI 和 45-49 岁年龄组。研究结果强调了针对 W CBA 偏头痛问题制定定制干预措施的重要性,从而有助于实现世界卫生组织制定的可持续发展目标 3。

https://cdn.ncbi.nlm.nih.gov/pmc/blobs/74a4/11157953/1668969bcd5e/10194_2024_1798_Fig1_HTML.jpg

文献AI研究员

20分钟写一篇综述,助力文献阅读效率提升50倍。

立即体验

用中文搜PubMed

大模型驱动的PubMed中文搜索引擎

马上搜索

文档翻译

学术文献翻译模型,支持多种主流文档格式。

立即体验