Suppr超能文献

牛磺酸通过抑制mTORC1信号通路纠正狼疮CD4 T细胞失衡。

Taurine corrects lupus CD4 T cell imbalance through inhibition of mTORC1 signaling.

作者信息

Huang Saisai, Cui Yiyuan, Zhang Yaqi, Deng Hanyin, Liu Shanshan, Feng Xuebing

机构信息

Department of Rheumatology and Immunology, Affiliated Hospital of Medical School, Nanjing Drum Tower Hospital, Nanjing University, Nanjing, China.

Luoyang Orthopedic Hospital of Henan Province, Orthopedic Hospital of Henan Province, Luoyang, China.

出版信息

Nutr Metab (Lond). 2025 May 12;22(1):41. doi: 10.1186/s12986-025-00936-x.

Abstract

OBJECTIVE

This study was designed to explore the metabolism features in systemic lupus erythematosus (SLE) and to investigate the role and regulatory mechanism of taurine in the control of CD4 T cells and the progression of SLE.

METHODS

Metabolomic profiles of sera from SLE patients and healthy controls (HCs) were analyzed by mass spectrometry. The therapeutic effects of taurine in vivo were observed in resiquimod (R848) induced mice, and the effects of taurine on various functions of CD4 T cells were examined by flow cytometry. The effect of mTORC1 agonist MHY1485 on the regulatory capacity of taurine was examined in vitro.

RESULTS

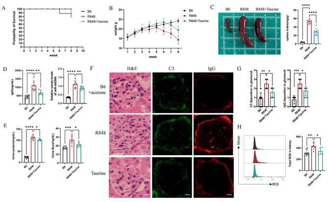
Both untargeted metabolomics assays and independent sample validation showed that serum levels of taurine were reduced in SLE patients compared to HCs (P<0.0001), which was inversely correlated with disease activity scores (P<0.05). Taurine supplementation relieved the progression of lupus in R848 induced mice, characterized by a decrease in anti-dsDNA (P<0.01) and proteinuria (P<0.05) and a reduction in the severity of nephritis (P<0.05). And, taurine supplementation improved the differentiation of cell subsets such as Th17 (P<0.001) and Treg cells (P<0.001) in these mice. In vitro, taurine suppressed reactive oxygen species production (P<0.001), proliferation (P<0.0001) and senescence (P<0.0001) of mouse spleen cells. The level of pS6 (P<0.0001) but not AKT in CD4 T was significantly decreased after taurine treatment, while mTORC1 agonists partially blocked the effect of taurine on CD4 T cells.

CONCLUSION

Taurine may play a therapeutic role by ameliorating CD4 T cell abnormalities through inhibition of mTORC1 signaling in SLE.

摘要

目的

本研究旨在探索系统性红斑狼疮(SLE)的代谢特征,并研究牛磺酸在控制CD4⁺ T细胞及SLE进展中的作用和调控机制。

方法

采用质谱分析法分析SLE患者和健康对照(HCs)血清的代谢组学图谱。在瑞喹莫德(R848)诱导的小鼠中观察牛磺酸的体内治疗效果,并通过流式细胞术检测牛磺酸对CD4 T细胞各种功能的影响。在体外检测mTORC1激动剂MHY1485对牛磺酸调控能力的影响。

结果

非靶向代谢组学分析和独立样本验证均显示,与HCs相比,SLE患者血清牛磺酸水平降低(P<0.0001),且与疾病活动评分呈负相关(P<0.05)。补充牛磺酸可缓解R848诱导小鼠的狼疮进展,表现为抗双链DNA水平降低(P<0.01)、蛋白尿减少(P<0.05)以及肾炎严重程度减轻(P<0.05)。此外,补充牛磺酸可改善这些小鼠中Th17(P<0.001)和Treg细胞(P<0.001)等细胞亚群的分化。在体外,牛磺酸可抑制小鼠脾细胞的活性氧产生(P<0.001)、增殖(P<0.0001)和衰老(P<0.0001)。牛磺酸处理后,CD4 T细胞中pS6水平(P<0.0001)显著降低,而AKT水平未降低,同时mTORC1激动剂部分阻断了牛磺酸对CD4 T细胞的作用。

结论

牛磺酸可能通过抑制SLE中mTORC1信号通路改善CD4 T细胞异常发挥治疗作用。

https://cdn.ncbi.nlm.nih.gov/pmc/blobs/722a/12070759/6e04dd95cd07/12986_2025_936_Fig1_HTML.jpg

文献AI研究员

20分钟写一篇综述,助力文献阅读效率提升50倍。

立即体验

用中文搜PubMed

大模型驱动的PubMed中文搜索引擎

马上搜索

文档翻译

学术文献翻译模型,支持多种主流文档格式。

立即体验