Suppr超能文献

粟酒裂殖酵母中癌组蛋白H2B变体的特征揭示了H2B单泛素化缺陷通过改变基因表达在基因组不稳定中起关键作用。

Characterization of oncohistone H2B variants in Schizosaccharomyces pombe reveals a key role of H2B monoubiquitination deficiency in genomic instability by altering gene expression.

作者信息

Lu Guangchun, Liu Li, Opoku Mitchell, Zhu Ruifan, Wang Haiyang, Feng Gang

机构信息

Jiangsu Key Laboratory for Pathogens and Ecosystems, College of Life Sciences, Nanjing Normal University, Nanjing 210023, China.

出版信息

FEMS Yeast Res. 2025 Jan 30;25. doi: 10.1093/femsyr/foaf027.

Abstract

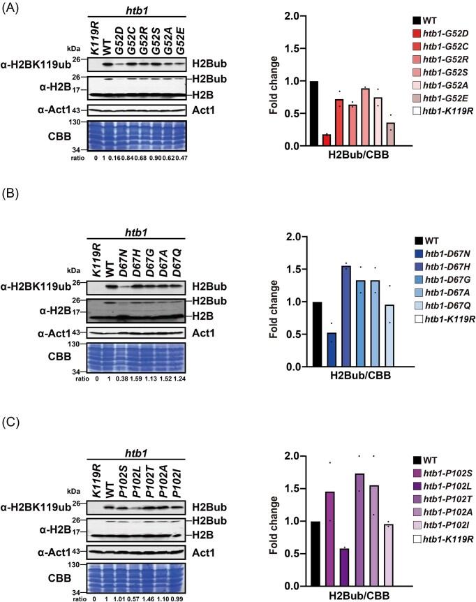
Various amino acid substitutions commonly occur at one residue of a histone in human cancers, but it remains unclear whether these histone variants have distinct oncogenic effects and mechanisms. Our previous modeling study in the fission yeast Schizosaccharomyces pombe demonstrated that the oncohistone mutants H2BG52D, H2BD67N, and H2BP102L cause the homologous recombination defects and genomic instability by compromising H2B monoubiquitination (H2Bub). However, it is unknown whether other amino acid changes at the H2B-Gly52/Asp67/Pro102 residues influence H2Bub levels and whether they cause genomic instability by altering H2Bub-regulated gene expression. Here, we construct diverse oncomutants at the sole H2B gene htb1-Gly52/Asp67/Pro102 sites in S. pombe and study their impacts on genotoxic response, H2Bub levels, and gene expression. Interestingly, the oncomutants htb1-G52D, htb1-D67N, and htb1-P102L exclusively exhibit significant genotoxic sensitivity, reduced H2Bub levels, and altered gene expression. These defects can be rescued by restoring H2Bub levels with the deletion of the H2B deubiquitinase ubp8+. These strong genetic correlations suggest that H2Bub deficiency plays a determinant role in the genomic instability of htb1-Gly52/Asp67/Pro102 oncomutants and that the alteration of gene expression due to reduced H2Bub levels is a novel mechanism underlying the genomic instability caused by htb1-G52D, htb1-D67N, and htb1-P102L oncomutations.

摘要

在人类癌症中,组蛋白的一个残基上通常会发生各种氨基酸取代,但这些组蛋白变体是否具有独特的致癌作用和机制仍不清楚。我们之前在裂殖酵母粟酒裂殖酵母中的建模研究表明,癌组蛋白突变体H2BG52D、H2BD67N和H2BP102L通过损害H2B单泛素化(H2Bub)导致同源重组缺陷和基因组不稳定。然而,尚不清楚H2B-Gly52/Asp67/Pro102残基处的其他氨基酸变化是否会影响H2Bub水平,以及它们是否通过改变H2Bub调节的基因表达导致基因组不稳定。在这里,我们在粟酒裂殖酵母的唯一H2B基因htb1-Gly52/Asp67/Pro102位点构建了多种癌突变体,并研究它们对遗传毒性反应、H2Bub水平和基因表达的影响。有趣的是,癌突变体htb1-G52D、htb1-D67N和htb1-P102L仅表现出显著的遗传毒性敏感性、降低的H2Bub水平和改变的基因表达。通过缺失H2B去泛素酶ubp8+恢复H2Bub水平,可以挽救这些缺陷。这些强遗传相关性表明,H2Bub缺陷在htb1-Gly52/Asp67/Pro102癌突变体的基因组不稳定中起决定性作用,并且由于H2Bub水平降低导致的基因表达改变是htb1-G52D、htb1-D67N和htb1-P102L癌突变引起基因组不稳定的新机制。

https://cdn.ncbi.nlm.nih.gov/pmc/blobs/c415/12128920/df636e5c78af/foaf027fig1.jpg

文献AI研究员

20分钟写一篇综述,助力文献阅读效率提升50倍。

立即体验

用中文搜PubMed

大模型驱动的PubMed中文搜索引擎

马上搜索

文档翻译

学术文献翻译模型,支持多种主流文档格式。

立即体验