Suppr超能文献

TBK1对syntenin-1的磷酸化作用促进非小细胞肺癌细胞的增殖和迁移。

Phosphorylation of syntenin-1 by TBK1 promotes proliferation and migration of non-small cell lung cancer cells.

作者信息

Gao Lin, Zou Hecun, Xie Guojiao, Li Xinning, Chen Zan

机构信息

Basic Medicine Research and Innovation Center for Novel Target and Therapeutic Intervention, Ministry of Education, College of Pharmacy, Chongqing Medical University, Chongqing, China.

Basic Medicine Research and Innovation Center for Novel Target and Therapeutic Intervention, Ministry of Education, College of Pharmacy, Chongqing Medical University, Chongqing, China.

出版信息

J Biol Chem. 2025 May 22;301(7):110278. doi: 10.1016/j.jbc.2025.110278.

Abstract

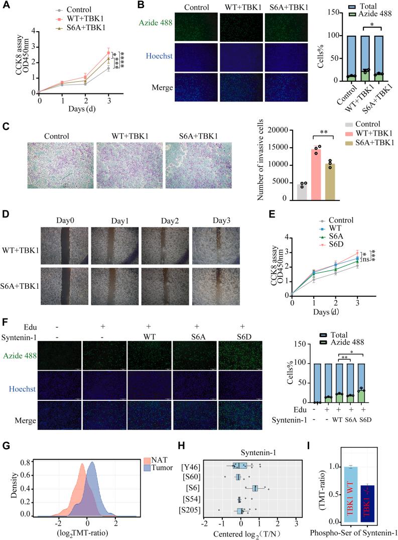
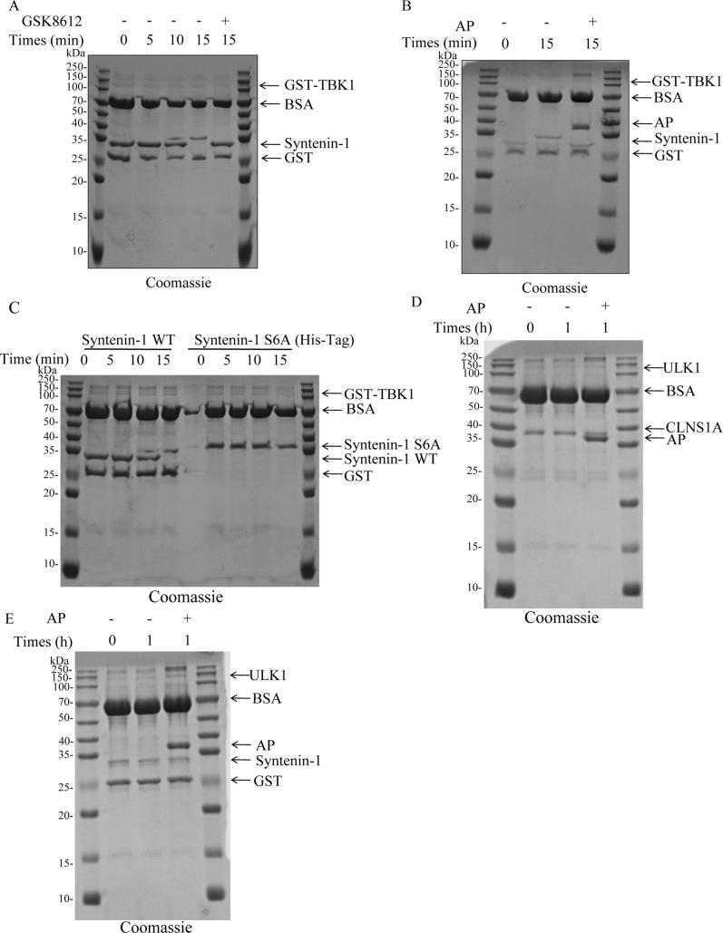
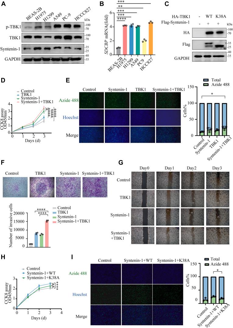
Syntenin-1 is a promising therapeutic target for cancer, as its inhibitors have shown positive efficacy in preclinical models of various cancer types. Posttranslational modifications, including phosphorylation, play an important role in regulating syntenin-1 activity, but the underlying molecular mechanisms have not been completely understood. To figure out the enzymes that catalyze syntenin-1 modifications, we performed mass spectrometry proteomics analysis of immunoprecipitated syntenin-1 and identified TANK-binding kinase 1 (TBK1) as a binding partner. Using biochemical and cellular assays, we demonstrated that TBK1 directly interacted with syntenin-1 and phosphorylated it at residue S6. ULK1, the reported kinase to catalyze syntenin-1 S6 phosphorylation, was shown in our assays to indirectly trigger syntenin-1 phosphorylation by activating TBK1. We also found that syntenin-1 was upregulated in non-small cell lung cancer (NSCLC) cells, and TBK1-catalyzed syntenin-1 phosphorylation promoted cell growth and metastasis of the NSCLC cell line A549. Transcriptome sequencing revealed that syntenin-1 phosphorylation by TBK1 activated the MAPK signaling pathway. Our study illuminated a new mechanism in which syntenin-1 phosphorylation, regulated by upstream TBK1 signaling, controls NSCLC progression.

摘要

Syntenin-1是一个很有前景的癌症治疗靶点,因为其抑制剂在多种癌症类型的临床前模型中已显示出积极疗效。包括磷酸化在内的翻译后修饰在调节Syntenin-1活性中起重要作用,但其潜在的分子机制尚未完全明确。为了找出催化Syntenin-1修饰的酶,我们对免疫沉淀的Syntenin-1进行了质谱蛋白质组学分析,并鉴定出TANK结合激酶1(TBK1)为结合伴侣。通过生化和细胞实验,我们证明TBK1直接与Syntenin-1相互作用并使其在S6位点磷酸化。据报道催化Syntenin-1 S6磷酸化的ULK1在我们的实验中显示通过激活TBK1间接触发Syntenin-1磷酸化。我们还发现Syntenin-1在非小细胞肺癌(NSCLC)细胞中上调,并且TBK1催化的Syntenin-1磷酸化促进了NSCLC细胞系A549的细胞生长和转移。转录组测序显示TBK1介导的Syntenin-1磷酸化激活了MAPK信号通路。我们的研究阐明了一种新机制,即由上游TBK1信号调节的Syntenin-1磷酸化控制NSCLC进展。

https://cdn.ncbi.nlm.nih.gov/pmc/blobs/f597/12212275/6cc5ef989744/gr1.jpg

文献AI研究员

20分钟写一篇综述,助力文献阅读效率提升50倍。

立即体验

用中文搜PubMed

大模型驱动的PubMed中文搜索引擎

马上搜索

文档翻译

学术文献翻译模型,支持多种主流文档格式。

立即体验