Suppr超能文献

由巨型中间神经元驱动的较短时长逃避行为在捕食过程中促进生存。

Shorter-duration escapes driven by giant interneurons promote survival during predation.

作者信息

Chai Cynthia M, Morrow Carmen M, Parikh Dhyey D, Von Reyn Catherine R, Leonardo Anthony, Card Gwyneth M

机构信息

Janelia Research Campus, Howard Hughes Medical Institute, Ashburn, VA 20147, USA.

出版信息

Proc Biol Sci. 2025 May;292(2047):20241724. doi: 10.1098/rspb.2024.1724. Epub 2025 May 28.

Abstract

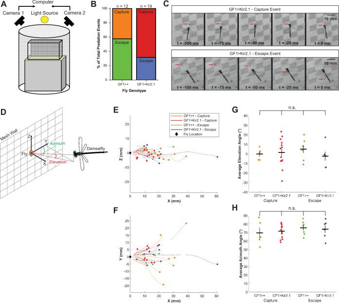
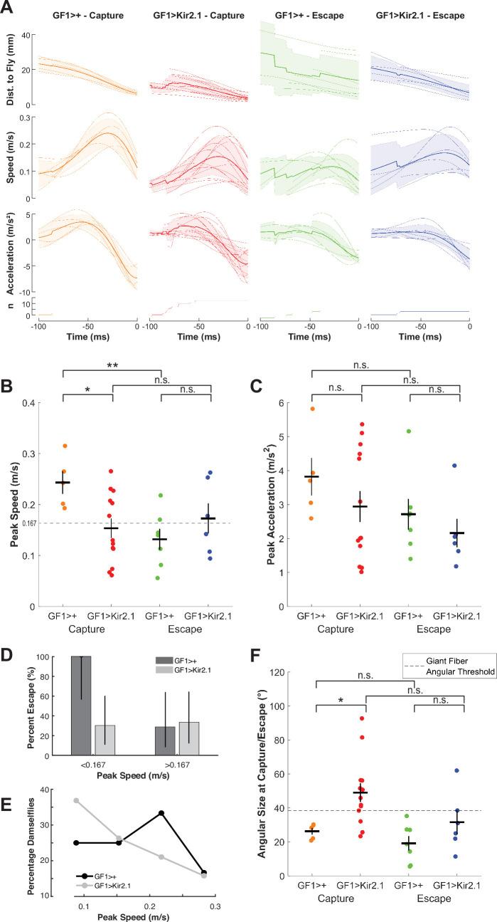
Large axon-diameter descending neurons are metabolically costly but transmit information rapidly from sensory neurons in the brain to motor neurons in the nerve cord. They have thus endured as a common feature of escape circuits in many animal species where speed is paramount. Though often considered isolated command neurons triggering fast-reaction-time, all-or-none escape responses, giant neurons are one of multiple parallel pathways enabling selection between behavioural alternatives. Such degeneracy among escape circuits makes it unclear if and how giant neurons benefit prey fitness. Here we competed flies with genetically silenced giant fibres (GFs) against flies with functional GFs in an arena with wild-caught damselfly predators and found that GF silencing decreases prey survival. Kinematic analysis of damselfly attack trajectories shows that decreased prey survival results from predator capture of GF-silenced flies during some attack speeds and approach distances that would normally elicit successful escapes. In previous studies with a virtual looming stimulus, we proposed a model in which GFs enforce the selection of a short-duration take-off sequence as opposed to reducing reaction time. Our findings here demonstrate that, during real predation scenarios, the GFs indeed promote prey survival by influencing action selection as a means to increase escape probability.

摘要

大轴突直径的下行神经元代谢成本高昂,但能将信息从大脑中的感觉神经元快速传递到神经索中的运动神经元。因此,在许多速度至关重要的动物物种中,它们一直是逃逸回路的一个共同特征。尽管巨型神经元通常被认为是触发快速反应时间、全或无逃逸反应的孤立指令神经元,但它们是多个平行通路之一,能够在行为选择之间进行抉择。逃逸回路中的这种简并性使得巨型神经元是否以及如何有益于猎物适应性尚不清楚。在这里,我们在一个有野生捕获的豆娘捕食者的场地中,让具有基因沉默巨型纤维(GFs)的果蝇与具有功能性GFs的果蝇竞争,发现GF沉默会降低猎物的存活率。对豆娘攻击轨迹的运动学分析表明,猎物存活率降低是由于在某些攻击速度和接近距离下,捕食者捕获了GF沉默的果蝇,而在正常情况下这些速度和距离会引发成功逃逸。在之前使用虚拟逼近刺激的研究中,我们提出了一个模型,其中GFs强制选择短持续时间的起飞序列,而不是减少反应时间。我们在此的研究结果表明,在真实的捕食场景中,GFs确实通过影响行动选择来提高逃逸概率,从而促进猎物的存活。

https://cdn.ncbi.nlm.nih.gov/pmc/blobs/3e06/12115834/f2be3932f217/rspb.2024.1724.f001.jpg

文献AI研究员

20分钟写一篇综述,助力文献阅读效率提升50倍。

立即体验

用中文搜PubMed

大模型驱动的PubMed中文搜索引擎

马上搜索

文档翻译

学术文献翻译模型,支持多种主流文档格式。

立即体验