Suppr超能文献

益生菌代谢产物犬尿氨酸对小鼠特应性皮炎的治疗机制

Therapeutic Mechanism of Kynurenine, a Metabolite of Probiotics, on Atopic Dermatitis in Mice.

作者信息

Li Yixuan, Li Mingxin, Ren Qingyu, Ai Chunqing, Li Shugang, Li Huan, Zhao Shouhao, Sui Donglin, Ren Xiaomeng

机构信息

State Key Laboratory of Marine Food Processing and Safety Control, National Engineering Research Center of Seafood, School of Food Science and Technology, Dalian Polytechnic University, Dalian 116034, China.

出版信息

Foods. 2025 May 20;14(10):1816. doi: 10.3390/foods14101816.

Abstract

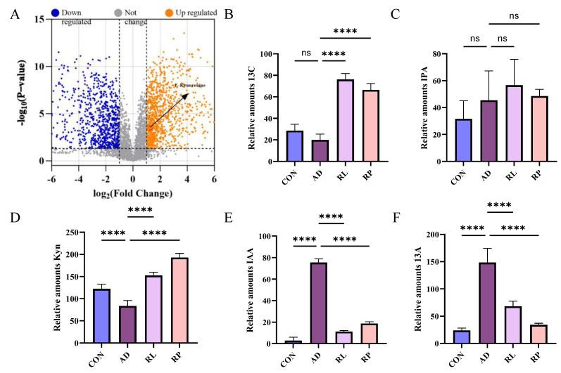
Atopic Dermatitis (AD) is a common inflammatory skin disease characterized primarily by its chronic and recurrent nature. This has a significant impact on productivity and human longevity. Dysbiosis of gut flora has been demonstrated to be significantly associated with the progression of AD. In our previous research, it was shown that RL5-H3-005 (RL) and RP-H3-006 (RP) have the ability to reduce the risk of disease in AD mice through the gut-mammary axis. Based on our previous work, this study aims to further investigate the effects of kynurenine (KYN), a metabolite of RL and RP, on AD mice induced by 2, 4-dinitrofluorobenzene (DNFB). In this study, we found that supplementing KYN in AD mice effectively alleviates the pathological symptoms of atopic dermatitis and further improves the levels of SCFAs in their intestines. Further research indicates that KYN's therapeutic effects on AD are primarily manifested in the reduction of secretory immunoglobulin A (sIgA), immunoglobulin E (IgE), interleukin-4 (IL-4), IL-5, IL-13, and thymic stromal lymphopoietin (TSLP) levels in mice, while also repairing the intestinal barrier function of AD mice. Overall, the metabolites KYN of probiotics RL and RP can regulate the levels of SCFAs of mice, potentially improving the symptoms of AD mice through the gut-skin axis.

摘要

特应性皮炎(AD)是一种常见的炎症性皮肤病,主要特征为慢性和复发性。这对生产力和人类寿命有重大影响。肠道菌群失调已被证明与AD的进展显著相关。在我们之前的研究中,已表明RL5-H3-005(RL)和RP-H3-006(RP)能够通过肠-乳腺轴降低AD小鼠的疾病风险。基于我们之前的工作,本研究旨在进一步探究色氨酸(KYN)(RL和RP的一种代谢产物)对2,4-二硝基氟苯(DNFB)诱导的AD小鼠的影响。在本研究中,我们发现给AD小鼠补充KYN可有效减轻特应性皮炎的病理症状,并进一步提高其肠道中短链脂肪酸的水平。进一步研究表明,KYN对AD的治疗作用主要表现为降低小鼠体内分泌型免疫球蛋白A(sIgA)、免疫球蛋白E(IgE)、白细胞介素-4(IL-4)、IL-5、IL-13和胸腺基质淋巴细胞生成素(TSLP)的水平,同时还修复AD小鼠的肠道屏障功能。总体而言,益生菌RL和RP的代谢产物KYN可调节小鼠短链脂肪酸的水平,可能通过肠-皮轴改善AD小鼠的症状。

https://cdn.ncbi.nlm.nih.gov/pmc/blobs/ee3f/12111421/2ca3cd26deb3/foods-14-01816-g001.jpg

文献AI研究员

20分钟写一篇综述,助力文献阅读效率提升50倍。

立即体验

用中文搜PubMed

大模型驱动的PubMed中文搜索引擎

马上搜索

文档翻译

学术文献翻译模型,支持多种主流文档格式。

立即体验