Suppr超能文献

白细胞介素-15Rα-寿司结构域-Fc融合蛋白共搭载白细胞介素-15和脱镁叶绿酸A用于癌症光免疫治疗。

Interleukin-15Rα-Sushi-Fc Fusion Protein Co-Hitchhikes Interleukin-15 and Pheophorbide A for Cancer Photoimmunotherapy.

作者信息

Li Zhe, Xu Jiaojiao, Lin Hongzheng, Yu Sheng, Sun Jingwen, Zhang Chen, Zhang Sihang, Li Tingting, Yang Afeng, Lu Wei

机构信息

School of Pharmacy & Minhang Hospital, Key Laboratory of Smart Drug Delivery Ministry of Education & State Key Laboratory of Molecular Engineering of Polymers, Fudan University, 826 Zhangheng Road, Shanghai 201203, China.

Quzhou Fudan Institute, 108 Minjiang Avenue, Quzhou 324002, China.

出版信息

Pharmaceutics. 2025 May 5;17(5):615. doi: 10.3390/pharmaceutics17050615.

Abstract

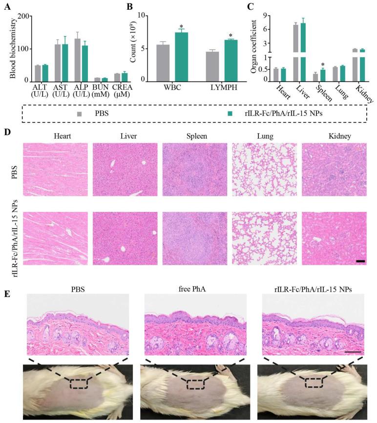
: Interleukin-15 (IL-15) stimulates the proliferation of natural killer cells or T cells, which, in combination with photodynamic therapy (PDT), has emerged as an effective strategy for cancer photoimmunotherapy. Instead of direct cytokine receptor activation, IL-15 necessitates first binding to the IL-15 receptor α chain subunit (IL-15Rα), followed by trans-presentation to the IL-15 receptor β/γ chain subunit on the effector cells for pharmacologic activation. Therefore, the delivery of IL-15 remains a major challenge owing to its short half-life, its lack of targeting activity, and the limited availability of IL-15Rα. : A co-hitchhiking delivery approach using recombinant IL-15 (rIL-15) and a photosensitizer, pheophorbide A (PhA), is developed for enhanced combinatorial cancer immunotherapy with PDT. A recombinant IL-15Rα-sushi-Fc fusion protein (rILR-Fc) is designed to load rIL-15 through the IL-15Rα sushi domain, which mimics its trans-presentation. Moreover, the Fc moiety of rILR-Fc can load PhA based on its high binding affinity. Through self-assembly, rILR-Fc/PhA/rIL-15 nanoparticles (NPs) are formulated to co-hitchhike PhA and rIL-15, which improves the tumor accumulation of PhA and rIL-15 through receptor-mediated transcytosis. Moreover, the nanoparticles prolong the blood half-life of rIL-15 but do not alter the elimination rate of PhA from the blood. The rILR-Fc/PhA/rIL-15 NPs effectively elicit potent systemic antitumor immunity and long-lasting immune memory against tumor rechallenge in model mice bearing orthotopic colon tumors. : The enhanced antitumor therapeutic effect demonstrates that the co-hitchhiking delivery strategy, optimizing the pharmacokinetics of both the photosensitizer and IL-15, provides a promising strategy for combinatorial photodynamic and IL-15 immunotherapy.

摘要

白细胞介素 -15(IL -15)可刺激自然杀伤细胞或T细胞增殖,其与光动力疗法(PDT)相结合,已成为癌症光免疫治疗的一种有效策略。IL -15并非直接激活细胞因子受体,而是首先需要与IL -15受体α链亚基(IL -15Rα)结合,随后转递给效应细胞上的IL -15受体β/γ链亚基以实现药理学激活。因此,由于IL -15半衰期短、缺乏靶向活性以及IL -15Rα的可获得性有限,IL -15的递送仍然是一个主要挑战。:开发了一种使用重组IL -15(rIL -15)和光敏剂脱镁叶绿酸A(PhA)的共搭载递送方法,用于增强与PDT联合的癌症免疫治疗。设计了一种重组IL -15Rα - 寿司 - Fc融合蛋白(rILR - Fc),通过IL -15Rα寿司结构域加载rIL -15,该结构域模拟其转递作用。此外,rILR - Fc的Fc部分基于其高结合亲和力可加载PhA。通过自组装,制备了rILR - Fc/PhA/rIL -15纳米颗粒(NPs),以共搭载PhA和rIL -15,通过受体介导的转胞吞作用提高PhA和rIL -15在肿瘤中的蓄积。此外,纳米颗粒延长了rIL -15的血液半衰期,但不改变PhA从血液中的清除率。rILR - Fc/PhA/rIL -15 NPs在携带原位结肠肿瘤的模型小鼠中有效引发强大的全身抗肿瘤免疫和对肿瘤再次攻击的持久免疫记忆。:增强的抗肿瘤治疗效果表明,共搭载递送策略优化了光敏剂和IL -15的药代动力学,为联合光动力和IL -15免疫治疗提供了一种有前景的策略。

https://cdn.ncbi.nlm.nih.gov/pmc/blobs/b93d/12114846/f5b1d26a5bf2/pharmaceutics-17-00615-sch001.jpg

文献AI研究员

20分钟写一篇综述,助力文献阅读效率提升50倍。

立即体验

用中文搜PubMed

大模型驱动的PubMed中文搜索引擎

马上搜索

文档翻译

学术文献翻译模型,支持多种主流文档格式。

立即体验