Suppr超能文献

白细胞介素-15 超激动剂 N-803 可增强 CD34 祖细胞衍生的自然杀伤细胞产生 IFNγ 并杀伤白血病和卵巢癌细胞。

IL-15 superagonist N-803 improves IFNγ production and killing of leukemia and ovarian cancer cells by CD34 progenitor-derived NK cells.

机构信息

Department of Laboratory Medicine, Laboratory of Hematology, Radboud University Medical Center, Radboud Institute for Molecular Life Sciences, Geert Grooteplein Zuid 8, P.O. Box 9101, 6500 HB, Nijmegen, The Netherlands.

Department of Applied Physics, Science for Life Laboratory, KTH - Royal Institute of Technology, Stockholm, Sweden.

出版信息

Cancer Immunol Immunother. 2021 May;70(5):1305-1321. doi: 10.1007/s00262-020-02749-8. Epub 2020 Nov 3.

Abstract

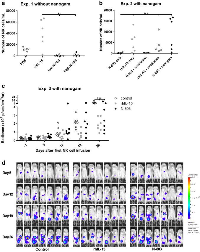
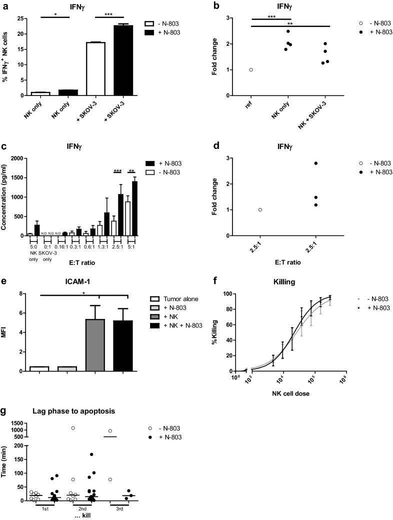
Allogeneic natural killer (NK) cell transfer is a potential immunotherapy to eliminate and control cancer. A promising source are CD34 + hematopoietic progenitor cells (HPCs), since large numbers of cytotoxic NK cells can be generated. Effective boosting of NK cell function can be achieved by interleukin (IL)-15. However, its in vivo half-life is short and potent trans-presentation by IL-15 receptor α (IL-15Rα) is absent. Therefore, ImmunityBio developed IL-15 superagonist N-803, which combines IL-15 with an activating mutation, an IL-15Rα sushi domain for trans-presentation, and IgG1-Fc for increased half-life. Here, we investigated whether and how N-803 improves HPC-NK cell functionality in leukemia and ovarian cancer (OC) models in vitro and in vivo in OC-bearing immunodeficient mice. We used flow cytometry-based assays, enzyme-linked immunosorbent assay, microscopy-based serial killing assays, and bioluminescence imaging, for in vitro and in vivo experiments. N-803 increased HPC-NK cell proliferation and interferon (IFN)γ production. On leukemia cells, co-culture with HPC-NK cells and N-803 increased ICAM-1 expression. Furthermore, N-803 improved HPC-NK cell-mediated (serial) leukemia killing. Treating OC spheroids with HPC-NK cells and N-803 increased IFNγ-induced CXCL10 secretion, and target killing after prolonged exposure. In immunodeficient mice bearing human OC, N-803 supported HPC-NK cell persistence in combination with total human immunoglobulins to prevent Fc-mediated HPC-NK cell depletion. Moreover, this combination treatment decreased tumor growth. In conclusion,  N-803 is a promising IL-15-based compound that boosts HPC-NK cell expansion and functionality in vitro and in vivo. Adding N-803 to HPC-NK cell therapy could improve cancer immunotherapy.

摘要

同种异体自然杀伤 (NK) 细胞转移是一种潜在的免疫疗法,可以消除和控制癌症。CD34+造血祖细胞 (HPC) 是一种很有前途的来源,因为可以产生大量的细胞毒性 NK 细胞。白细胞介素 (IL)-15 可以有效增强 NK 细胞的功能。然而,其体内半衰期较短,且缺乏 IL-15 受体 α (IL-15Rα) 的有效转呈。因此,ImmunityBio 公司开发了 IL-15 超级激动剂 N-803,它将 IL-15 与一个激活突变、一个用于转呈的 IL-15Rα 寿司结构域以及 IgG1-Fc 结合在一起,以延长半衰期。在这里,我们研究了 N-803 是否以及如何在白血病和卵巢癌 (OC) 模型中改善体外和体内 HPC-NK 细胞的功能,并在携带 OC 的免疫缺陷小鼠中进行了研究。我们使用基于流式细胞术的测定、酶联免疫吸附测定、基于显微镜的连续杀伤测定和生物发光成像,进行了体外和体内实验。N-803 增加了 HPC-NK 细胞的增殖和干扰素 (IFN)γ 的产生。在白血病细胞上,与 HPC-NK 细胞和 N-803 共培养增加了 ICAM-1 的表达。此外,N-803 改善了 HPC-NK 细胞介导的(连续)白血病杀伤。用 HPC-NK 细胞和 N-803 处理 OC 球体增加了 IFNγ 诱导的 CXCL10 分泌,并在延长暴露后增加了靶细胞杀伤。在携带人 OC 的免疫缺陷小鼠中,N-803 与总人免疫球蛋白联合支持 HPC-NK 细胞的持久性,以防止 Fc 介导的 HPC-NK 细胞耗竭。此外,这种联合治疗还降低了肿瘤生长。总之,N-803 是一种很有前途的基于 IL-15 的化合物,可在体外和体内增强 HPC-NK 细胞的扩增和功能。在 HPC-NK 细胞治疗中加入 N-803 可能会改善癌症免疫疗法。

https://cdn.ncbi.nlm.nih.gov/pmc/blobs/5ff0/10992783/518f88e4931b/262_2020_2749_Fig1_HTML.jpg

文献AI研究员

20分钟写一篇综述,助力文献阅读效率提升50倍。

立即体验

用中文搜PubMed

大模型驱动的PubMed中文搜索引擎

马上搜索

文档翻译

学术文献翻译模型,支持多种主流文档格式。

立即体验