Suppr超能文献

在结肠癌中,成纤维细胞生长因子受体4(FGFR4)通过CXC趋化因子配体10(CXCL10)-CXC趋化因子受体3(CXCR3)轴促进癌症相关成纤维细胞(CAF)的激活。

FGFR4 promotes CAF activation through the CXCL10-CXCR3 axis in colon cancer.

作者信息

Sun Eun-Gene, Choi Ji-Na, Park Mi-Ra, Kim Dae-Hwan, Sung MinJeong, Shim Hyun-Jeong, Hwang Jun-Eul, Bae Woo-Kyun, Jung Chaeyong, Kim Young-Kook, Chung Ik-Joo, Cho Sang-Hee

机构信息

Department of Internal Medicine, Division of Hematology and Oncology, Chonnam National University Medical School and Hwasun Hospital, Hwasun, Jeollanam-do, Republic of Korea.

National Immunotherapy Innovation Center, Chonnam National University Medical School, Hwasun, Jeollanam-do, Republic of Korea.

出版信息

Cell Death Dis. 2025 May 30;16(1):424. doi: 10.1038/s41419-025-07588-y.

Abstract

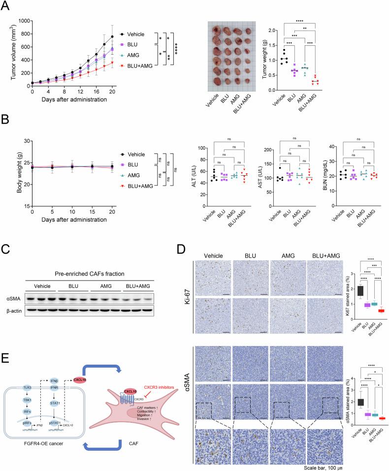
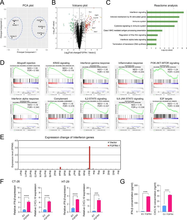
Cancer-associated fibroblasts (CAFs) promote the malignant phenotype of cancer through crosstalk with tumor and immune cells within the tumor microenvironment. Therefore, the mechanisms underlying CAF activation require in-depth study to develop strategies targeting CAFs during cancer immunotherapy. In this study, we investigated the role of FGFR4 in CAF regulation in colon cancer. FGFR4-overexpressing cancer cells promoted CAF abundance and activation in vivo, while also inducing the differentiation of normal fibroblasts into CAFs via their secretome. Mechanistically, FGFR4 induced CXC-chemokine ligand (CXCL) 10 production by upregulating Toll-like receptor 3-interferon regulatory factor-interferon beta (IFNβ) signaling and the autocrine action of IFNβ. CXCL10 increased CAF marker expression in fibroblasts, including alpha-smooth muscle actin and vimentin. CXCL10 also promoted CAF migration, invasion, and contractibility, which reflects CAF activation. In contrast, knocking down CXCL10 or neutralizing antibodies abolished CAF marker expression in fibroblasts. Inhibition of CXC receptor type (CXCR) 3, the cognate receptor of CXCL10, also impaired CAF function. In human colon cancer samples, FGFR4 and CXCL10 expression was positively correlated with CAF marker expression. Finally, dual inhibition of FGFR4 and CXCR3 suppressed tumor growth, accompanied by CAF downregulation. Our findings reveal the mechanism through which FGFR4 promotes CAF differentiation/activation in TME via the CXCL10-CXCR3 axis, highlighting the potential of co-targeting FGFR4 and CXCR3 as a therapeutic strategy for patients with stromal-dominant tumors.

摘要

癌症相关成纤维细胞(CAFs)通过与肿瘤微环境中的肿瘤细胞和免疫细胞相互作用,促进癌症的恶性表型。因此,CAF激活的潜在机制需要深入研究,以便在癌症免疫治疗期间制定针对CAFs的策略。在本研究中,我们调查了FGFR4在结肠癌CAF调节中的作用。过表达FGFR4的癌细胞在体内促进了CAF的丰度和激活,同时还通过其分泌组诱导正常成纤维细胞分化为CAFs。从机制上讲,FGFR4通过上调Toll样受体3-干扰素调节因子-干扰素β(IFNβ)信号通路和IFNβ的自分泌作用,诱导CXC趋化因子配体(CXCL)10的产生。CXCL10增加了成纤维细胞中CAF标志物的表达,包括α-平滑肌肌动蛋白和波形蛋白。CXCL10还促进了CAF的迁移、侵袭和收缩性,这反映了CAF的激活。相反,敲低CXCL10或使用中和抗体可消除成纤维细胞中CAF标志物的表达。抑制CXCL10的同源受体CXC受体类型(CXCR)3也会损害CAF功能。在人类结肠癌样本中,FGFR4和CXCL10的表达与CAF标志物的表达呈正相关。最后,对FGFR4和CXCR3的双重抑制抑制了肿瘤生长,并伴有CAF的下调。我们的研究结果揭示了FGFR4通过CXCL10-CXCR3轴促进肿瘤微环境中CAF分化/激活的机制,突出了联合靶向FGFR4和CXCR3作为基质主导型肿瘤患者治疗策略的潜力。

https://cdn.ncbi.nlm.nih.gov/pmc/blobs/c29c/12125224/b8127fe493b7/41419_2025_7588_Fig1_HTML.jpg

文献AI研究员

20分钟写一篇综述,助力文献阅读效率提升50倍。

立即体验

用中文搜PubMed

大模型驱动的PubMed中文搜索引擎

马上搜索

文档翻译

学术文献翻译模型,支持多种主流文档格式。

立即体验