Suppr超能文献

GLI2-Ⅰ型胶原蛋白信号通路对胰腺癌细胞化疗反应的旁分泌调节

Paracrine regulation of pancreatic cancer cell response to chemotherapy by GLI2-collagen I signaling.

作者信息

Vera Renzo E, Fernandez-Barrena Maite G, Falero Jose M, Kwon John Y, Garza Roberto A, Sigafoos Ashley N, Ross Matthew D, Toruner Merih Deniz, Toruner Murat, Tolosa Ezequiel J, Almada Luciana L, Huang Huocong, Brekken Rolf A, Fernandez-Zapico Martín E

机构信息

Schulze Center for Novel Therapeutics, Division of Oncology Research, Rochester, Minnesota, USA.

Department of Surgery, Hamon Center for Therapeutic Oncology Research, UT Southwestern, Dallas, Texas, USA; Department of Immunology, Hamon Center for Therapeutic Oncology Research, UT Southwestern, Dallas, Texas, USA.

出版信息

J Biol Chem. 2025 May 29;301(7):110311. doi: 10.1016/j.jbc.2025.110311.

Abstract

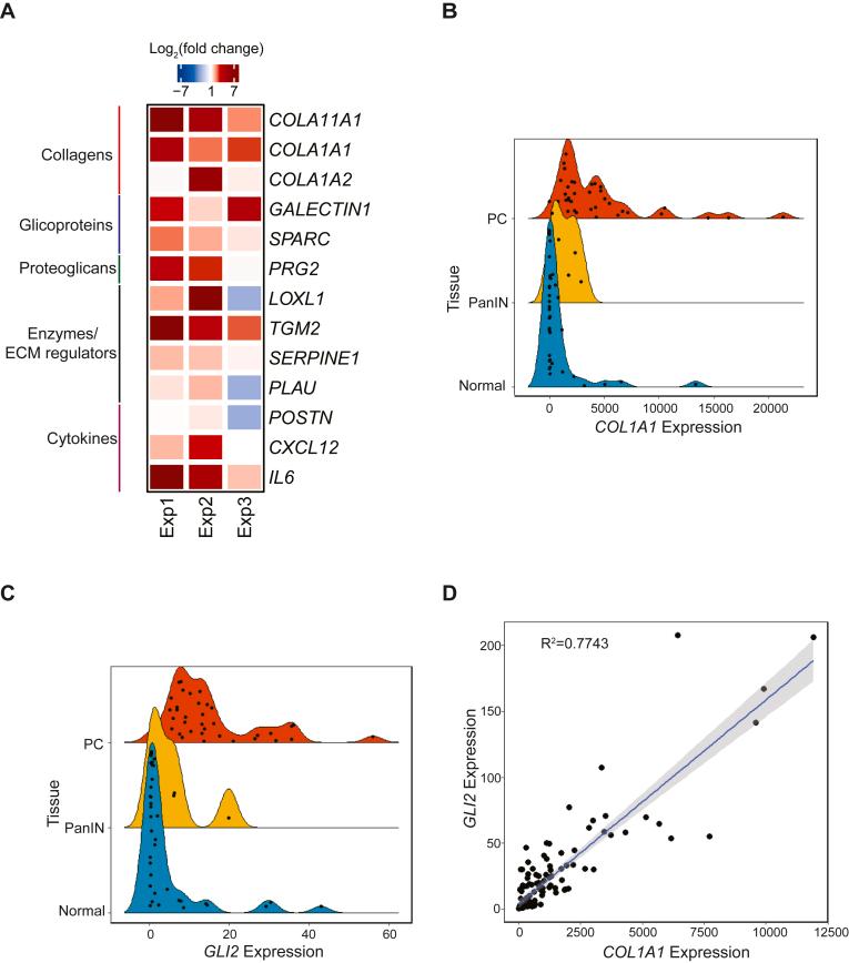
Despite the well-described role of noncellular components of the tumor microenvironment (TME) in regulating tumor growth, the molecular events dictating expression and biological functions of key components of the TME remain elusive. Here, using pancreatic cancer (PC) models, we describe a novel mechanism through which the zinc finger transcription factor GLI2 in cancer-associated fibroblasts (CAFs) induces expression of COL1A1, which is a major component of type I collagen, the most abundant collagen variant in the tumor milieu. Bulk and single-nuclei RNA-Seq showed that GLI2 expression in CAF strongly correlates with COL1A1 expression levels, fibrosis, and CAF activation. Chromatin immunoprecipitation-quantitative PCR and expression studies of the PC matrisome identified COL1A1 as the direct target of GLI2 in CAFs. We also provide evidence that GLI2 is an effector that mediates COL1A1 induction by transforming growth factor β1. RNA-Seq analysis of PC cells treated with type I collagen revealed enrichment of chemotherapeutic gene expression profiles, which includes irinotecan resistance signature. Viability studies confirmed that type I collagen promotes irinotecan resistance in PC cells. Altogether, our results uncover a novel role for the transforming growth factor β1-GLI2 axis within CAFs to modulate type I collagen expression and promote chemoresistance in PC cells. Together, our findings help increase the understanding of the complex molecular network operating in the TME.

摘要

尽管肿瘤微环境(TME)的非细胞成分在调节肿瘤生长中的作用已得到充分描述,但决定TME关键成分表达和生物学功能的分子事件仍不清楚。在这里,我们使用胰腺癌(PC)模型,描述了一种新机制,即癌症相关成纤维细胞(CAFs)中的锌指转录因子GLI2诱导COL1A1的表达,COL1A1是I型胶原蛋白的主要成分,是肿瘤环境中最丰富的胶原蛋白变体。大量和单核RNA测序表明,CAF中GLI2的表达与COL1A1的表达水平、纤维化和CAF激活密切相关。染色质免疫沉淀定量PCR和PC基质体的表达研究确定COL1A1是CAF中GLI2的直接靶标。我们还提供证据表明,GLI2是一种效应因子,可介导转化生长因子β1诱导COL1A1。对用I型胶原蛋白处理的PC细胞进行的RNA测序分析显示,化疗基因表达谱富集,其中包括伊立替康耐药特征。活力研究证实,I型胶原蛋白可促进PC细胞对伊立替康的耐药性。总之,我们的结果揭示了CAF中转化生长因子β1-GLI2轴在调节I型胶原蛋白表达和促进PC细胞化疗耐药性方面的新作用。我们的研究结果共同有助于增进对TME中复杂分子网络的理解。

https://cdn.ncbi.nlm.nih.gov/pmc/blobs/a9eb/12256325/dc11fcae1f36/gr1.jpg

文献AI研究员

20分钟写一篇综述,助力文献阅读效率提升50倍。

立即体验

用中文搜PubMed

大模型驱动的PubMed中文搜索引擎

马上搜索

文档翻译

学术文献翻译模型,支持多种主流文档格式。

立即体验