Suppr超能文献

在……中连接毒力与铁限制反应:小RNA IsrR参与SaeRS激活。

Linking Virulence and Iron Limitation Response in : The sRNA IsrR Is Involved in SaeRS Activation.

作者信息

Busch Larissa M, Ganske Alexander, Reißel Sebastian, Bleul Lisa, Hentschker Christian, Wolfgramm Hannes, Steil Leif, Gesell Salazar Manuela, Schaffer Marc, Reder Alexander, Michalik Stephan, Wolz Christiane, Surmann Kristin, Völker Uwe, Mäder Ulrike

机构信息

Interfaculty Institute for Genetics and Functional Genomics, Department of Functional Genomics, University Medicine Greifswald, Felix-Hausdorff-Str. 8, 17475 Greifswald, Germany.

Interfaculty Institute of Microbiology and Infection Medicine, University of Tübingen, Auf der Morgenstelle 28E, 72076 Tübingen, Germany.

出版信息

J Proteome Res. 2025 Jul 4;24(7):3324-3342. doi: 10.1021/acs.jproteome.5c00059. Epub 2025 Jun 2.

Abstract

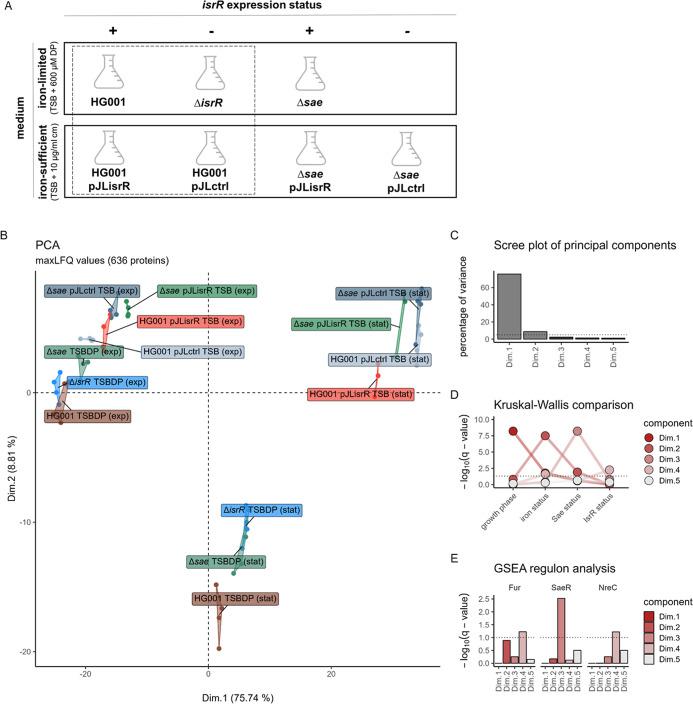
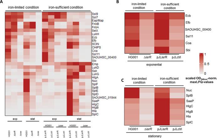
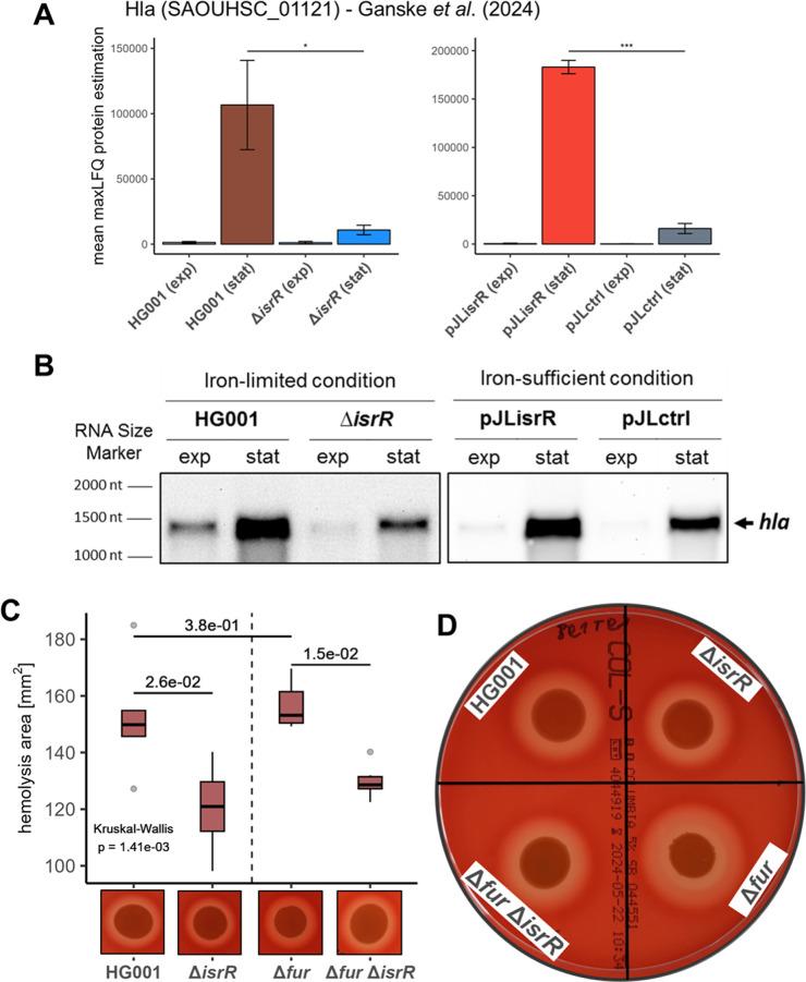
The Gram-positive opportunistic pathogen colonizes ∼30% of the human population but also causes various diseases. Precise regulation of genes involved in virulence and metabolic functions is required to adapt to changing host conditions, such as severe restriction of iron availability. In addition to the global regulator Fur (ferric uptake regulator), the iron limitation response of is shaped by the recently identified sRNA IsrR (iron sparing response regulator). IsrR mediates an iron sparing response by inhibiting the synthesis of nonessential iron-containing proteins, which are in particular involved in the central metabolism. In addition, we demonstrate that expression is positively associated with α-hemolysin levels and the hemolysis activity of HG001. To investigate the influence of IsrR on virulence factor production, we performed a mass spectrometry-based secretome analysis of -expressing and nonexpressing strains under iron-limited and iron-sufficient conditions. The SaeR regulon was positively influenced by the presence of IsrR, and IsrR is likely involved in the activation of the Sae system. Additionally, IsrR also positively affected the protein levels of the -encoded heme uptake system (e.g., IsdB). Taken together, IsrR establishes a link between the iron limitation response and the virulence in .

摘要

这种革兰氏阳性机会致病菌在约30%的人群中定殖,但也会引发多种疾病。为了适应不断变化的宿主环境,如铁可用性的严重受限,需要对参与毒力和代谢功能的基因进行精确调控。除了全局调节因子Fur(铁摄取调节因子)外,最近鉴定出的小RNA IsrR(铁节约反应调节因子)也塑造了该菌的铁限制反应。IsrR通过抑制非必需含铁蛋白的合成来介导铁节约反应,这些蛋白尤其参与中心代谢。此外,我们证明该菌的表达与α-溶血素水平以及HG001的溶血活性呈正相关。为了研究IsrR对毒力因子产生的影响,我们在铁限制和铁充足条件下,对表达和不表达IsrR的菌株进行了基于质谱的分泌蛋白组分析。IsrR的存在对SaeR调控子有正向影响,并且IsrR可能参与Sae系统的激活。此外,IsrR也对该菌编码的血红素摄取系统(如IsdB)的蛋白水平有正向影响。综上所述,IsrR在该菌的铁限制反应和毒力之间建立了联系。

https://cdn.ncbi.nlm.nih.gov/pmc/blobs/99c3/12235713/aa0160bb8fc9/pr5c00059_0001.jpg

文献AI研究员

20分钟写一篇综述,助力文献阅读效率提升50倍。

立即体验

用中文搜PubMed

大模型驱动的PubMed中文搜索引擎

马上搜索

文档翻译

学术文献翻译模型,支持多种主流文档格式。

立即体验