Suppr超能文献

揭示近喜马拉雅地区的抗条锈病特性:来自巢式关联作图研究的见解

Unveiling yellow rust resistance in the near-Himalayan region: insights from a nested association mapping study.

作者信息

Jung Katharina, Akiyama Reiko, Nie Jilu, Nitta Miyuki, Hamaya Naoto-Benjamin, Qureshi Naeela, Bhavani Sridhar, Wicker Thomas, Keller Beat, Kishii Masahiro, Nasuda Shuhei, Shimizu Kentaro K

机构信息

Department of Evolutionary Biology and Environmental Studies, University of Zurich, Zurich, Switzerland.

Graduate School of Agriculture, Kyoto University, Kyoto, Japan.

出版信息

Theor Appl Genet. 2025 Jun 5;138(7):135. doi: 10.1007/s00122-025-04886-z.

Abstract

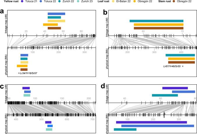
This study identified two potentially novel yellow rust resistance loci in traditional Asian wheat varieties and gives insights into the distribution of resistances in high disease-pressure regions near the Himalayas. The global spread of yellow rust has posed a significant threat to wheat production, making the identification of novel resistance-conferring genetic loci crucial. The near-Himalayan region has been proposed as the pathogen's origin and is characterized by strong and diverse disease pressure. Even though this makes wheat varieties from this region likely to harbor resistance, Asian germplasm has been highly underrepresented in modern breeding. To explore this potential, we screened an Asian nested association mapping (NAM) population comprising traditional and modern wheat varieties under artificial epidemics in multiple field trials. Combined quantitative trait locus (QTL) mapping revealed the two resistance genes Lr67/Yr46/Sr55 and Lr34/Yr18/Sr57, as well as two potentially novel yellow rust resistance loci. The resistant allele of the first one, located on chromosome 3D, is unique to a traditional variety from Nepal, while the second one, found on chromosome 5B, is present in several NAM families. The broad geographic distribution of this QTL across regions with high disease pressure suggests it may serve as a durable source of resistance. Strong observed resistances were conferred by a combination of several resistance loci, suggesting the stacking of resistances as a successful strategy in yellow rust hotspot areas.

摘要

本研究在传统亚洲小麦品种中鉴定出两个潜在的新型抗条锈病基因座,并深入了解了喜马拉雅山附近高病害压力地区抗性的分布情况。条锈病的全球传播对小麦生产构成了重大威胁,因此鉴定新的抗性基因座至关重要。喜马拉雅山附近地区被认为是该病原菌的起源地,其特点是病害压力强烈且多样。尽管这使得该地区的小麦品种可能具有抗性,但亚洲种质在现代育种中的代表性一直很低。为了探索这种潜力,我们在多个田间试验中,在人工接种病害的条件下,对一个由传统和现代小麦品种组成的亚洲嵌套关联作图(NAM)群体进行了筛选。联合数量性状基因座(QTL)作图揭示了两个抗性基因Lr67/Yr46/Sr55和Lr34/Yr18/Sr57,以及两个潜在的新型抗条锈病基因座。第一个位于3D染色体上的抗性等位基因是尼泊尔一个传统品种所特有的,而第二个位于5B染色体上的抗性等位基因则存在于几个NAM家系中。该QTL在高病害压力地区的广泛地理分布表明,它可能是一个持久的抗性来源。观察到的强抗性是由几个抗性基因座组合赋予的,这表明在条锈病热点地区,抗性基因的累加是一种成功的策略。

https://cdn.ncbi.nlm.nih.gov/pmc/blobs/265c/12141412/0ded3d789367/122_2025_4886_Fig1_HTML.jpg

文献AI研究员

20分钟写一篇综述,助力文献阅读效率提升50倍。

立即体验

用中文搜PubMed

大模型驱动的PubMed中文搜索引擎

马上搜索

文档翻译

学术文献翻译模型,支持多种主流文档格式。

立即体验