Suppr超能文献

TREX1核酸外切酶活性错误定向但仍保持完整会导致人类脑部和全身性小血管疾病。

Misdirected yet intact TREX1 exonuclease activity causes human cerebral and systemic small vessel disease.

作者信息

McGlasson Sarah, Reid Katy, Klingseisen Anna, Rioux Bastien, Chauvin Samuel, Miner Cathrine A, Holley Joe, Forbes Deborah, Geary Bethany, Kimber Jeffrey, Wood Katrina, Roufosse Candice, Smith Colin, Kavanagh David, Miner Jonathan, Hunt David P J

机构信息

Centre for Clinical Brain Sciences, University of Edinburgh, Edinburgh EH16 4SB, UK.

UK Dementia Research Institute at Edinburgh, Edinburgh EH16 4SB, UK.

出版信息

Brain. 2025 Aug 1;148(8):2981-2994. doi: 10.1093/brain/awaf085.

Abstract

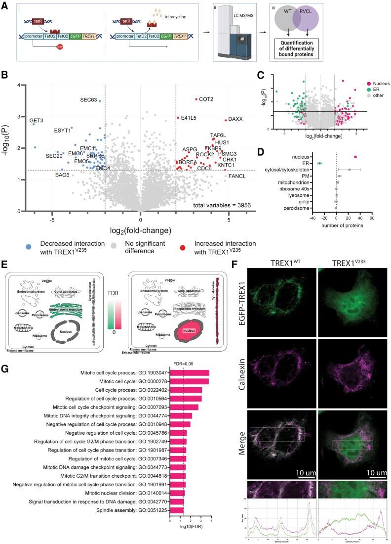
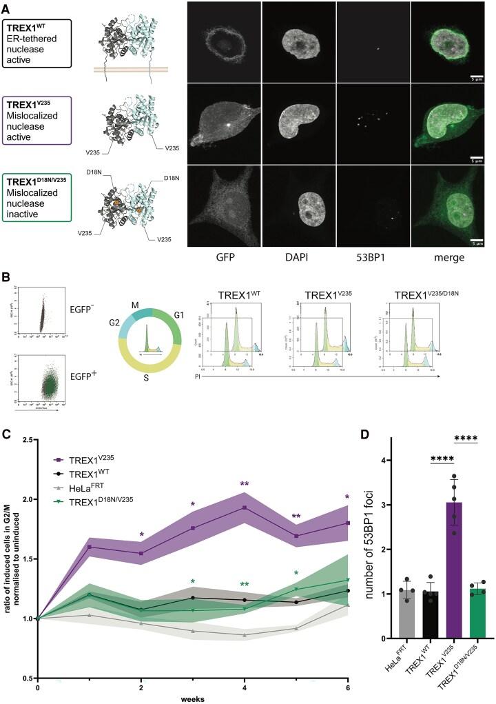
Retinal vasculopathy with cerebral leukoencephalopathy and systemic manifestations (RVCL-S) is an incurable microvascular disease caused by C-terminus truncation of the TREX1 exonuclease. There is a pressing need to understand disease mechanisms and identify therapeutic targets. We evaluated TREX1 sequencing data from 469 229 UK Biobank participants together with RVCL-S-related microvascular clinical and imaging outcomes. We show that mono-allelic truncating mutations in TREX1 require intact nuclease activity in order to cause endothelial disease. Differential proteomics identifies loss of interaction with endoplasmic reticulum insertion proteins such as Guided Entry of Tail-Anchored Proteins Factor 3 as a major consequence of pathogenic TREX1 truncation, and this altered trafficking results in the unregulated presence of enzymatically active TREX1 in the nucleus. In endothelial cells with a patient mutation, mislocalized yet enzymatically active TREX1 causes accumulation of a spectrum of DNA damage. These pathological changes can be rescued by inhibiting exonuclease activity. In summary, our data implicate exonuclease-dependent DNA damage in endothelial cells as a key therapeutic target in the pathogenesis of RVCL-S.

摘要

伴有脑白质脑病及全身表现的视网膜血管病变(RVCL-S)是一种由TREX1核酸外切酶C端截短引起的无法治愈的微血管疾病。迫切需要了解疾病机制并确定治疗靶点。我们评估了来自469229名英国生物银行参与者的TREX1测序数据以及与RVCL-S相关的微血管临床和影像学结果。我们发现,TREX1中的单等位基因截短突变需要完整的核酸酶活性才能导致内皮疾病。差异蛋白质组学确定,与内质网插入蛋白(如尾锚定蛋白引导进入因子3)的相互作用丧失是致病性TREX1截短的主要后果,这种转运改变导致酶活性TREX1在细胞核中不受调控地存在。在具有患者突变的内皮细胞中,定位错误但具有酶活性的TREX1会导致一系列DNA损伤的积累。通过抑制核酸外切酶活性可以挽救这些病理变化。总之,我们的数据表明内皮细胞中外切酶依赖性DNA损伤是RVCL-S发病机制中的关键治疗靶点。

https://cdn.ncbi.nlm.nih.gov/pmc/blobs/6c27/12316019/8bf4c9fec3bc/awaf085f1.jpg

文献AI研究员

20分钟写一篇综述,助力文献阅读效率提升50倍。

立即体验

用中文搜PubMed

大模型驱动的PubMed中文搜索引擎

马上搜索

文档翻译

学术文献翻译模型,支持多种主流文档格式。

立即体验