Suppr超能文献

FHL2通过激活PI3K/AKT/mTOR促进肺鳞状细胞癌的生长和治疗抗性。

FHL2 facilitates LUSC growth and therapy resistance through PI3K/AKT/mTOR activation.

作者信息

Zhang Lingxian, Wang Dingguo, Zeng Lei, Chen Shiwei, Li Kunchao, Yuan Tiankai, Wang Jing, Ma Xiong, Zhu Shuqiang, Wu Yongbing

机构信息

Department of Cardiothoracic Surgery, The Second Affiliated Hospital, Jiangxi Medical College, Nanchang University, Nanchang, Jiangxi province, China.

Department of Pathology, The Second Affiliated Hospital, Jiangxi Medical College, Nanchang University, Nanchang, Jiangxi province, China.

出版信息

J Biol Chem. 2025 Jun 6;301(7):110332. doi: 10.1016/j.jbc.2025.110332.

Abstract

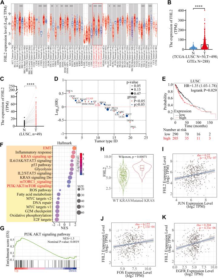
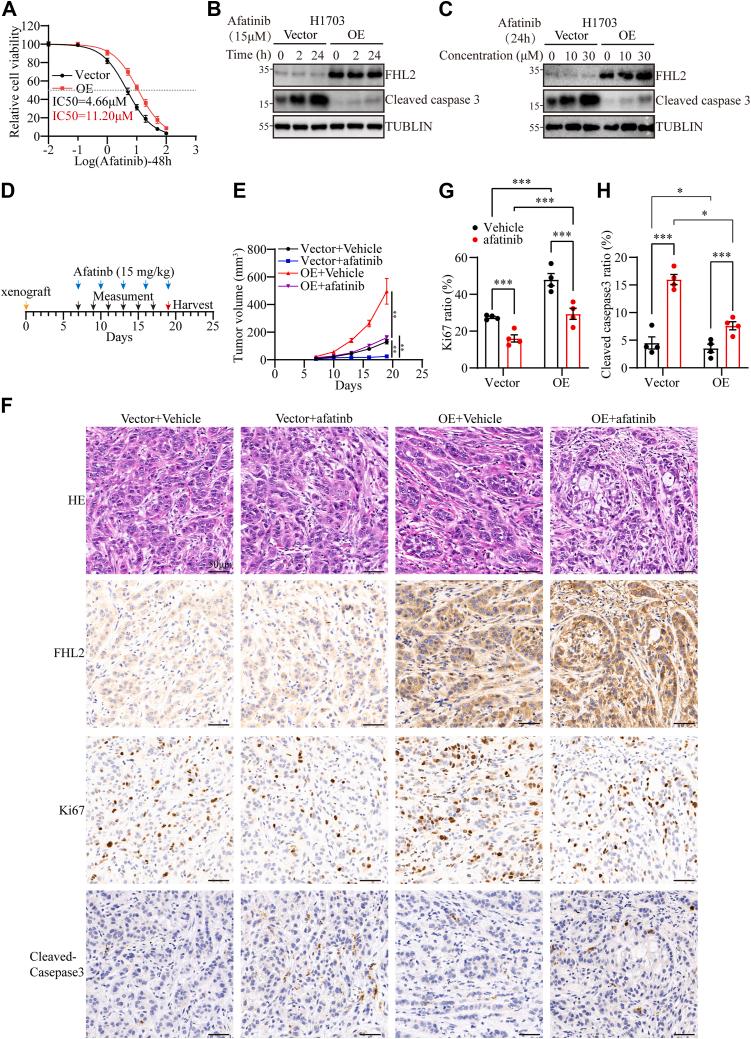
Four and a half LIM domain protein 2 (FHL2) plays a key role in tumorigenesis and progression. This study investigated its involvement in lung squamous cell carcinoma (LUSC). Bioinformatics analysis and immunohistochemistry confirmed that FHL2 is significantly upregulated in LUSC tissues and correlates with poor prognosis. Gain and loss experiments demonstrated that FHL2 promotes LUSC cell proliferation, migration, and invasion in vitro, while xenograft models confirmed its role in tumor growth in vivo. Mechanistically, FHL2 interacts with c-Jun and suppresses its ubiquitination, thereby stabilizing the c-Jun protein, upregulating PDK1 expression, and subsequently activating the PAM signaling pathway. Notably, FHL2 overexpression induced afatinib resistance in LUSC cells, and patients with afatinib resistance exhibited high levels of FHL2 expression. Our results demonstrate that FHL2 promotes LUSC progression and induces afatinib resistance by regulating the PAM signaling pathway. FHL2 may serve as a crucial prognostic marker for the survival outcomes of LUSC patients and a promising therapeutic target for their treatment.

摘要

四半LIM结构域蛋白2(FHL2)在肿瘤发生和进展中起关键作用。本研究调查了其在肺鳞状细胞癌(LUSC)中的作用。生物信息学分析和免疫组织化学证实,FHL2在LUSC组织中显著上调,且与预后不良相关。过表达和敲低实验表明,FHL2在体外促进LUSC细胞增殖、迁移和侵袭,而异种移植模型证实了其在体内肿瘤生长中的作用。机制上,FHL2与c-Jun相互作用并抑制其泛素化,从而稳定c-Jun蛋白,上调PDK1表达,随后激活PAM信号通路。值得注意的是,FHL2过表达诱导LUSC细胞对阿法替尼耐药,且阿法替尼耐药患者表现出高水平的FHL2表达。我们的结果表明,FHL2通过调节PAM信号通路促进LUSC进展并诱导阿法替尼耐药。FHL2可能作为LUSC患者生存结果的关键预后标志物以及其治疗的有前景的治疗靶点。

https://cdn.ncbi.nlm.nih.gov/pmc/blobs/95c5/12269609/7a1bd1cd53e0/gr1.jpg

文献AI研究员

20分钟写一篇综述,助力文献阅读效率提升50倍。

立即体验

用中文搜PubMed

大模型驱动的PubMed中文搜索引擎

马上搜索

文档翻译

学术文献翻译模型,支持多种主流文档格式。

立即体验