Suppr超能文献

一种用于预测转移性结直肠癌患者免疫治疗反应和预后的PET-CT影像组学模型。

A PET-CT radiomics model for immunotherapy response and prognosis prediction in patients with metastatic colorectal cancer.

作者信息

Chen Wenbiao, Zhu Peng, Chen Yeda, Sun Guoping

机构信息

Department of Gastroenterology, Shenzhen People's Hospital, The Second Clinical Medical College, Jinan University, The First Affiliated Hospital, Southern University of Science and Technology, Shenzhen, China.

Clinical Laboratory, Shenzhen Pingshan District People's Hospital, Pingshan General Hospital, Southern Medical University, Shenzhen, China.

出版信息

Front Oncol. 2025 May 23;15:1568755. doi: 10.3389/fonc.2025.1568755. eCollection 2025.

Abstract

BACKGROUND

In recent years, radiomics, as a non-invasive method, has shown potential in predicting tumor response and prognosis by analyzing medical image data to extract high-dimensional features and reveal the heterogeneity of tumor microenvironment (TME).

OBJECTIVE

The aim of this study was to construct and validate a radiomic model based on PET/CT images for predicting immunotherapy response and prognosis in mCRC patients.

METHODS

This study included mCRC patients from multiple cohorts, including a training set (n=105), an internal validation set (n=60), a TME phenotype cohort (n=42), and an immunotherapy response cohort (n=99). High-dimensional radiomic features were extracted from PET/CT images using a deep neural network (DNN), and RNA-Seq was used to screen for features associated with TME phenotypes to construct a radiomic score (Rad-Score). At the same time, combined with immune scores (IHC staining results based on CD3 and CD8) and clinical features, a joint prediction model was developed to assess overall survival (OS) and progression-free survival (PFS). The predictive performance of the model was evaluated by area under receiver operating characteristic curve (AUC), calibration curve and decision curve analysis (DCA).

RESULTS

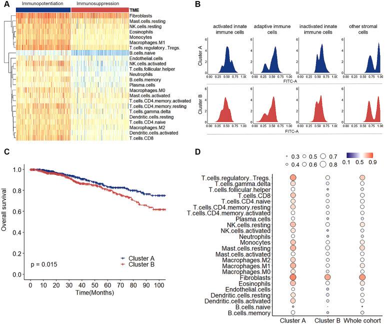
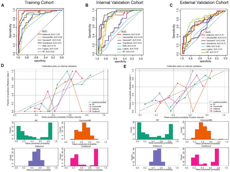
A radiomics signature to predict the TME phenotype was constructed in the training set and verified it in an internal validation set, with AUC of 0.855 and 0.844 respectively. In the TME phenotype external cohort, the radiomics signature can differentiate either immunopotentiation or immunosuppression tumor (AUC=0.814). In the immunotherapy response external cohort, the radiomics signature can predict response to immunotherapy (AUC=0.784). The combined nomograms can predict OS and PFS, with AUC of 0.860 and 0.875 respectively. The calibration curve and decision curve analysis (DCA) confirmed the predicting performance and clinical utility of the combined nomograms.

CONCLUSION

In this study, a radiomic model based on PET/CT images was successfully constructed, which can effectively predict immunotherapy response and prognosis of mCRC patients. The model combines radiomic features, immune scores and clinical features, showing high prediction accuracy and clinical application value. In the future, the reliability and generalization ability of this model need to be further verified in larger prospective studies to promote its application in clinical practice.

摘要

背景

近年来,作为一种非侵入性方法,放射组学通过分析医学图像数据以提取高维特征并揭示肿瘤微环境(TME)的异质性,在预测肿瘤反应和预后方面显示出潜力。

目的

本研究旨在构建并验证基于PET/CT图像的放射组学模型,以预测mCRC患者的免疫治疗反应和预后。

方法

本研究纳入了来自多个队列的mCRC患者,包括一个训练集(n = 105)、一个内部验证集(n = 60)、一个TME表型队列(n = 42)和一个免疫治疗反应队列(n = 99)。使用深度神经网络(DNN)从PET/CT图像中提取高维放射组学特征,并使用RNA-Seq筛选与TME表型相关的特征以构建放射组学评分(Rad-Score)。同时,结合免疫评分(基于CD3和CD8的免疫组化染色结果)和临床特征,开发了一种联合预测模型来评估总生存期(OS)和无进展生存期(PFS)。通过受试者操作特征曲线下面积(AUC)、校准曲线和决策曲线分析(DCA)评估模型的预测性能。

结果

在训练集中构建了一个预测TME表型的放射组学特征,并在内部验证集中进行了验证,AUC分别为0.855和0.844。在TME表型外部队列中,放射组学特征可以区分免疫增强或免疫抑制肿瘤(AUC = 0.814)。在免疫治疗反应外部队列中,放射组学特征可以预测免疫治疗反应(AUC = 0.784)。联合列线图可以预测OS和PFS,AUC分别为0.860和0.875。校准曲线和决策曲线分析(DCA)证实了联合列线图的预测性能和临床实用性。

结论

在本研究中,成功构建了基于PET/CT图像的放射组学模型,该模型可以有效预测mCRC患者的免疫治疗反应和预后。该模型结合了放射组学特征、免疫评分和临床特征,显示出较高的预测准确性和临床应用价值。未来,该模型的可靠性和泛化能力需要在更大规模的前瞻性研究中进一步验证,以促进其在临床实践中的应用。

https://cdn.ncbi.nlm.nih.gov/pmc/blobs/dedf/12141312/de2e42074f0e/fonc-15-1568755-g001.jpg

文献AI研究员

20分钟写一篇综述,助力文献阅读效率提升50倍。

立即体验

用中文搜PubMed

大模型驱动的PubMed中文搜索引擎

马上搜索

文档翻译

学术文献翻译模型,支持多种主流文档格式。

立即体验