Suppr超能文献

在赞比亚卢萨卡评估鹰瞳科技用于结核病(TB)筛查的计算机辅助检测(CAD)算法。

Evaluating InferVision's Computer-Aided Detection (CAD) algorithm for Tuberculosis (TB) screening, Lusaka, Zambia.

作者信息

Somwe Paul, Maimbolwa Minyoi, Chiyenu Kanema, Lumpa Mwansa, Kagujje Mary, Muyoyeta Monde

机构信息

Centre for Infectious Disease Research in Zambia (CIDRZ), Lusaka, Zambia.

出版信息

PLOS Glob Public Health. 2025 Jun 18;5(6):e0003955. doi: 10.1371/journal.pgph.0003955. eCollection 2025.

Abstract

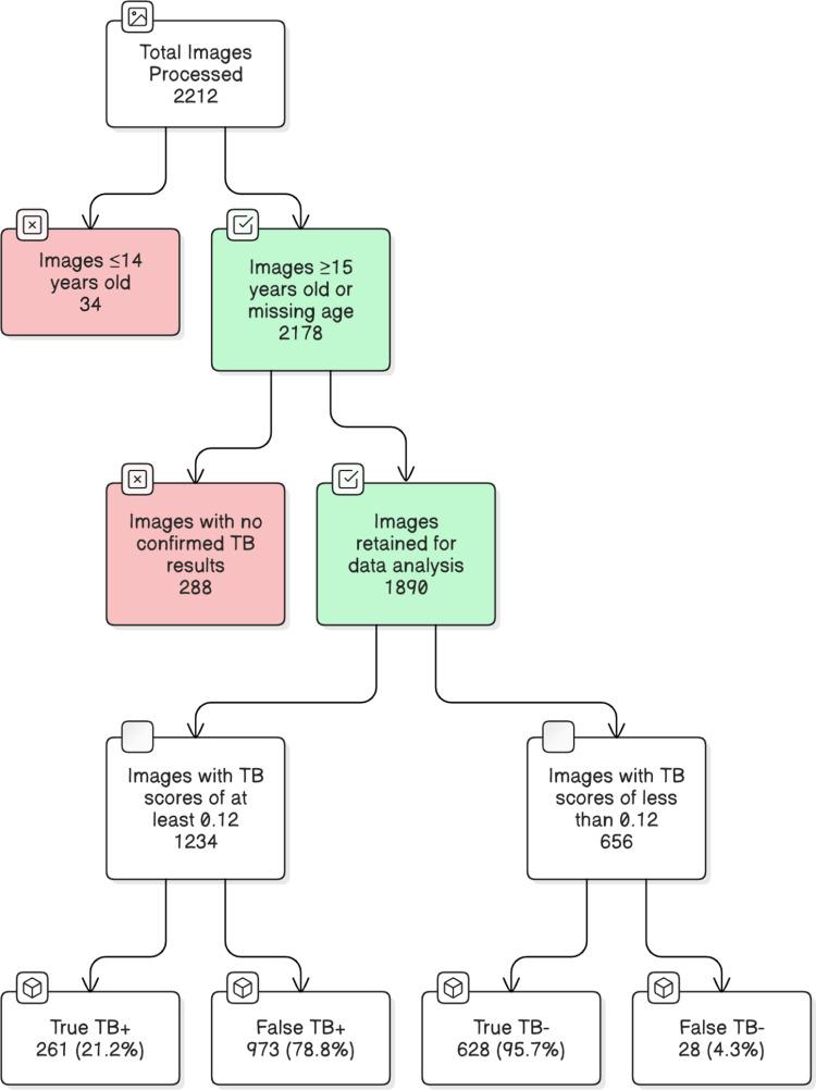
The objective of this study was to evaluate the diagnostic performance of InferRead DR Chest for tuberculosis (TB) screening in a high HIV and TB burden setting. The study assessed the performance of InferRead DR Chest using anonymized chest X-ray images from an active TB case finding study in Lusaka, Zambia, for individuals aged 15 and older. The Xpert MTB/RIF or MTB culture was the composite reference standard. Performance was evaluated using the Area Under the Receiver Operating Characteristic Curve (AUC), and a binary classification point was selected where the sensitivity aligned with the WHO target product profile for TB screening tools. Of the 1,890 chest X-ray images that met the inclusion criteria, 91.5% of participants reported at least one TB symptom. The median age was 38 years (IQR: 29-47), and 1,186 (62.8%) were male. From the study sample, 449 participants (23.8%) reported a history of previous TB, and 704 (37.2%) were HIV positive. Among the analyzed images, 289 (15.3%) were classified as TB positive based on the composite reference standard test results. The overall area under the curve (AUC) was 0.81 (95% CI: 0.78-0.83). Among individuals with a history of previous TB and those who were HIV positive, the AUCs were 0.71 (95% CI: 0.63-0.79) and 0.77 (95% CI: 0.72-0.82), respectively. At a sensitivity of 90.3% (95% CI: 86.3%-93.5%), InferRead DR Chest achieved a specificity of 39.2% (95% CI: 36.8%-41.7%) at TB score cut point of 0.12. InferRead DR Chest had acceptable performance in our population. Additional training and piloting of InferRead DR Chest in this population is recommended.

摘要

本研究的目的是评估InferRead DR胸部成像系统在艾滋病毒和结核病负担较高地区用于结核病(TB)筛查的诊断性能。该研究使用来自赞比亚卢萨卡一项活动性结核病病例发现研究的匿名胸部X光图像,对15岁及以上个体评估了InferRead DR胸部成像系统的性能。Xpert MTB/RIF检测或MTB培养为综合参考标准。使用受试者操作特征曲线下面积(AUC)评估性能,并选择一个二元分类点,使灵敏度与世界卫生组织结核病筛查工具的目标产品简介一致。在符合纳入标准的1890张胸部X光图像中,91.5%的参与者报告至少有一项结核病症状。中位年龄为38岁(四分位间距:29 - 47岁),1186人(62.8%)为男性。在研究样本中,449名参与者(23.8%)报告有既往结核病病史,704人(37.2%)艾滋病毒呈阳性。在分析的图像中,根据综合参考标准检测结果,289张(15.3%)被分类为结核病阳性。曲线下总面积(AUC)为0.81(95%置信区间:0.78 - 0.83)。在有既往结核病病史的个体和艾滋病毒呈阳性的个体中,AUC分别为0.71(95%置信区间:0.63 - 0.79)和0.77(95%置信区间:0.72 - 0.82)。在结核病评分切点为0.12时,InferRead DR胸部成像系统的灵敏度为90.3%(95%置信区间:86.3% - 93.5%),特异度为39.2%(95%置信区间:36.8% - 41.7%)。InferRead DR胸部成像系统在我们的人群中表现尚可。建议在该人群中对InferRead DR胸部成像系统进行额外培训和试点。

https://cdn.ncbi.nlm.nih.gov/pmc/blobs/6d66/12176154/1fe874872852/pgph.0003955.g001.jpg

文献AI研究员

20分钟写一篇综述,助力文献阅读效率提升50倍。

立即体验

用中文搜PubMed

大模型驱动的PubMed中文搜索引擎

马上搜索

文档翻译

学术文献翻译模型,支持多种主流文档格式。

立即体验