Suppr超能文献

四甲基胞嘧啶双加氧酶3通过DNA 5-羟甲基胞嘧啶介导的Sp1转录因子表达促进心血管衰老。

Tet Methylcytosine Dioxygenase 3 Promotes Cardiovascular Senescence by DNA 5-Hydroxymethylcytosine-Mediated Sp1 Transcription Factor Expression.

作者信息

Dang Yanqi, Ma Jing, Ling Shuang, Wang Shurong, Guo Huining, Liu Jun, Ji Guang, Xu Jin-Wen

机构信息

Institute of Interdisciplinary Medical Science Shanghai University of Traditional Chinese Medicine Shanghai China.

Institute of Digestive Diseases China-Canada Center of Research for Digestive Diseases (ccCRDD) Longhua Hospital Shanghai University of Traditional Chinese Medicine Shanghai China.

出版信息

MedComm (2020). 2025 Jun 19;6(7):e70261. doi: 10.1002/mco2.70261. eCollection 2025 Jul.

Abstract

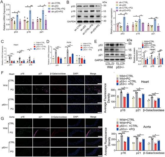
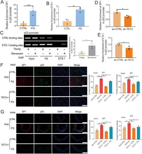
Cellular senescence is a significant contributor to various age-related diseases. Tet methylcytosine dioxygenase 3 (TET3) is a pivotal regulator of epigenetic modifications, and this study aimed to elucidate its role in cellular senescence. The study utilized replication and paraquat (PQ)-induced senescent endothelial cells, as well as TET3 heterozygous, p53 heterozygous, and PQ-induced senescent mice as experimental models. Senescent endothelial cells were analyzed using hydromethylated DNA immunoprecipitation sequencing, β-galactosidase staining, real-time PCR, western blotting, immunofluorescence staining, dot blot, chromatin immunoprecipitation assay, and luciferase reporter assays. These analyses were conducted following TET3 knockdown and gene overexpression. TET3 is instrumental in the elevation of 5-hydroxymethylcytosine (5-hmC) levels in both replication and PQ-induced senescent endothelial cells, as well as in the cardiovascular systems of PQ-induced aging mice. TET3 significantly promoted cellular senescence in PQ-induced endothelial cells and mice. TET3 facilitates the upregulation of the Sp1 transcription factor (SP1) through 5-hmC modification, leading to a synergistic interaction between SP1 and ETS proto-oncogene 1 that further enhances p53 expression. Moreover, p53 not only promotes cellular senescence in vitro and in vivo but also reciprocally enhances TET3 and 5-hmC levels. These findings underscore the critical role of elevated TET3 and 5-hmC levels in cellular senescence.

摘要

细胞衰老在各种与年龄相关的疾病中起着重要作用。四甲基胞嘧啶双加氧酶3(TET3)是表观遗传修饰的关键调节因子,本研究旨在阐明其在细胞衰老中的作用。该研究使用复制衰老和百草枯(PQ)诱导衰老的内皮细胞,以及TET3杂合子、p53杂合子和PQ诱导衰老的小鼠作为实验模型。使用羟甲基化DNA免疫沉淀测序、β-半乳糖苷酶染色、实时PCR、蛋白质免疫印迹、免疫荧光染色、斑点印迹、染色质免疫沉淀分析和荧光素酶报告基因分析等方法对衰老的内皮细胞进行分析。这些分析在TET3基因敲低和过表达后进行。TET3有助于提高复制衰老和PQ诱导衰老的内皮细胞以及PQ诱导衰老小鼠心血管系统中的5-羟甲基胞嘧啶(5-hmC)水平。TET3显著促进PQ诱导的内皮细胞和小鼠的细胞衰老。TET3通过5-hmC修饰促进Sp1转录因子(SP1)的上调,导致SP1与ETS原癌基因1之间的协同相互作用,进一步增强p53表达。此外,p53不仅在体外和体内促进细胞衰老,还相互增强TET3和5-hmC水平。这些发现强调了TET3和5-hmC水平升高在细胞衰老中的关键作用。

https://cdn.ncbi.nlm.nih.gov/pmc/blobs/253d/12179407/2eb24437057d/MCO2-6-e70261-g009.jpg

文献AI研究员

20分钟写一篇综述,助力文献阅读效率提升50倍。

立即体验

用中文搜PubMed

大模型驱动的PubMed中文搜索引擎

马上搜索

文档翻译

学术文献翻译模型,支持多种主流文档格式。

立即体验