Suppr超能文献

预测结直肠癌中铁死亡相关基因的预后和免疫治疗反应。

Predicting prognosis and immunotherapy response of ferroptosis-related genes in colorectal cancer.

作者信息

Wei Hongyun, Ren Keyu, Jin Yanchun, Wen Yao, Cao Bin, Gan Yu, Shi Ying, Wu Zhihong, Chen Linlin

机构信息

Department of Gastroenterology, The Affiliated Hospital of Qingdao University, No.1677, Wutaishan Road, Qingdao, 266000, China.

Fourth Department of the Digestive Disease Center, Suining Central Hospital, Suining, China.

出版信息

Eur J Med Res. 2025 Jun 23;30(1):508. doi: 10.1186/s40001-025-02779-x.

Abstract

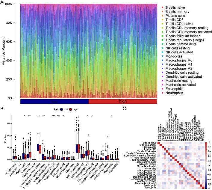
To identify ferroptosis markers, which were associated with prognosis and immune response in colorectal cancer (CRC), we integrated spatial transcriptome, single-cell transcriptome, and bulk transcriptome data for analysis, and this multi-omics integration approach is an innovation that distinguishes this study from previous ones. We assessed the prognostic value of ferroptosis-related genes by Kaplan-Meier survival analysis, subject operating characteristic (ROC) curves, and Lasso analysis. A total of 135 ferroptosis-associated genes were identified, with the high-risk subgroup having significantly worse overall survival. The prognostic model showed strong predictive power. Immunohistochemistry (IHC) assay showed that Sorting Nexin 5 (SNX5) and Ubiquitin-specific protease 7 (USP7) were significantly up-regulated in CRC tissues compared with adjacent CRC tissues. Immune infiltration analysis revealed higher infiltration levels of CD8 + T cells, regulatory T cells, and resting NK cells in the high-risk group, as well as higher dysfunction scores, suggesting possible immunotherapy tolerance. Functional enrichment analysis revealed that the highly expressed genes were mainly enriched in extracellular matrix, integrin binding, and cell adhesion-related pathways. This study provides a comprehensive multi-omics framework for identifying prognostically relevant ferroptosis gene markers and immune response predictors in CRC, providing an important research foundation for precision oncology.

摘要

为了鉴定与结直肠癌(CRC)的预后和免疫反应相关的铁死亡标志物,我们整合了空间转录组、单细胞转录组和批量转录组数据进行分析,这种多组学整合方法是本研究区别于以往研究的创新之处。我们通过Kaplan-Meier生存分析、受试者工作特征(ROC)曲线和Lasso分析评估了铁死亡相关基因的预后价值。共鉴定出135个铁死亡相关基因,高危亚组的总生存期明显更差。预后模型显示出强大的预测能力。免疫组织化学(IHC)检测显示,与相邻CRC组织相比,分选连接蛋白5(SNX5)和泛素特异性蛋白酶7(USP7)在CRC组织中显著上调。免疫浸润分析显示,高危组中CD8+T细胞、调节性T细胞和静息NK细胞的浸润水平更高,功能障碍评分也更高,提示可能存在免疫治疗耐受性。功能富集分析显示,高表达基因主要富集在细胞外基质、整合素结合和细胞黏附相关途径中。本研究提供了一个全面的多组学框架,用于鉴定CRC中与预后相关的铁死亡基因标志物和免疫反应预测因子,为精准肿瘤学提供了重要的研究基础。

https://cdn.ncbi.nlm.nih.gov/pmc/blobs/219d/12183847/85a7fcd6e1f2/40001_2025_2779_Fig1_HTML.jpg

文献AI研究员

20分钟写一篇综述,助力文献阅读效率提升50倍。

立即体验

用中文搜PubMed

大模型驱动的PubMed中文搜索引擎

马上搜索

文档翻译

学术文献翻译模型,支持多种主流文档格式。

立即体验