Suppr超能文献

MYO1G启动子低甲基化与黑色素瘤中的mRNA表达、淋巴细胞浸润及免疫治疗反应相关。

MYO1G promoter hypomethylation correlates with its mRNA expression, lymphocyte infiltration, and immunotherapy response in melanoma.

作者信息

Xia Yonghua, Zhang Yushu, Zheng Chenxi, Wang Junbo, Di Wenyu, Zhang Mengjie, Yang Minglei

机构信息

The Department of Dermatovenereology, The First Affiliated Hospital of Xinxiang Medical University, Weihui, China.

The Department of Dermatology, Henan Second Provincial People's Hospital, Zhengzhou, China.

出版信息

Front Oncol. 2025 Jun 10;15:1585450. doi: 10.3389/fonc.2025.1585450. eCollection 2025.

Abstract

OBJECTIVES

Myosin IG () plays a vital role in triggering an immune response via regulating T cell migration to detect antigen-presenting cells. However, the biological and clinical significance of DNA methylation and gene expression in melanoma and its immune microenvironment remains unknown.

MATERIALS AND METHODS

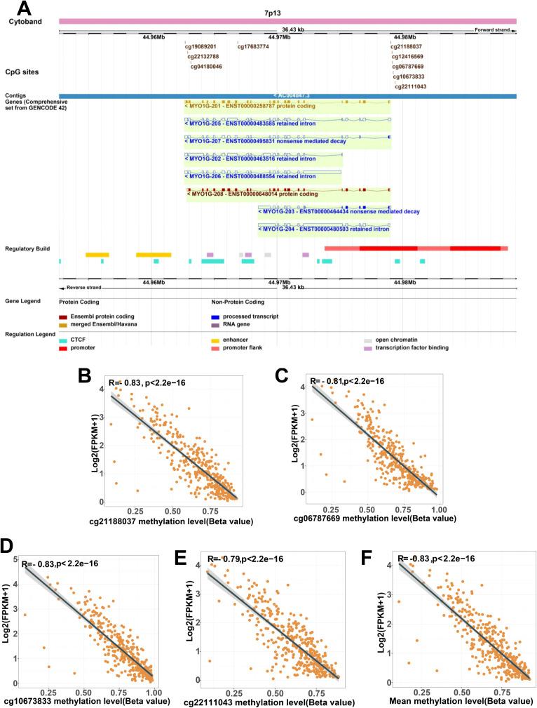
We investigated and corroborated the correlations of DNA methylation with gene expression, and clinicopathologic parameters in 461 melanomas from The Cancer Genome Atlas (TCGA). Subsequently, we associated gene expression with overall survival in two independent cohorts including 94 immunotherapy-treated melanoma patients and 54 stage IV melanoma patients, respectively. Finally, the quantitative methylation-specific PCR (qMSP) assays were developed to measure the methylation levels of the cg22111043 and cg10673833 CpG sites located on promoter region, and targeted bisulfite sequencing assay was used to validate accuracy of qMSP. We linked the methylation levels of the two CpG sites with expression and progression-free survival in our cohort of 104 melanoma patients treated with immunotherapy. we used the AI-based cell segmentation and classification software Hover-Net to perform cell count and statistical analysis on the whole-slide images of pathology from 104 melanoma patients.

RESULTS

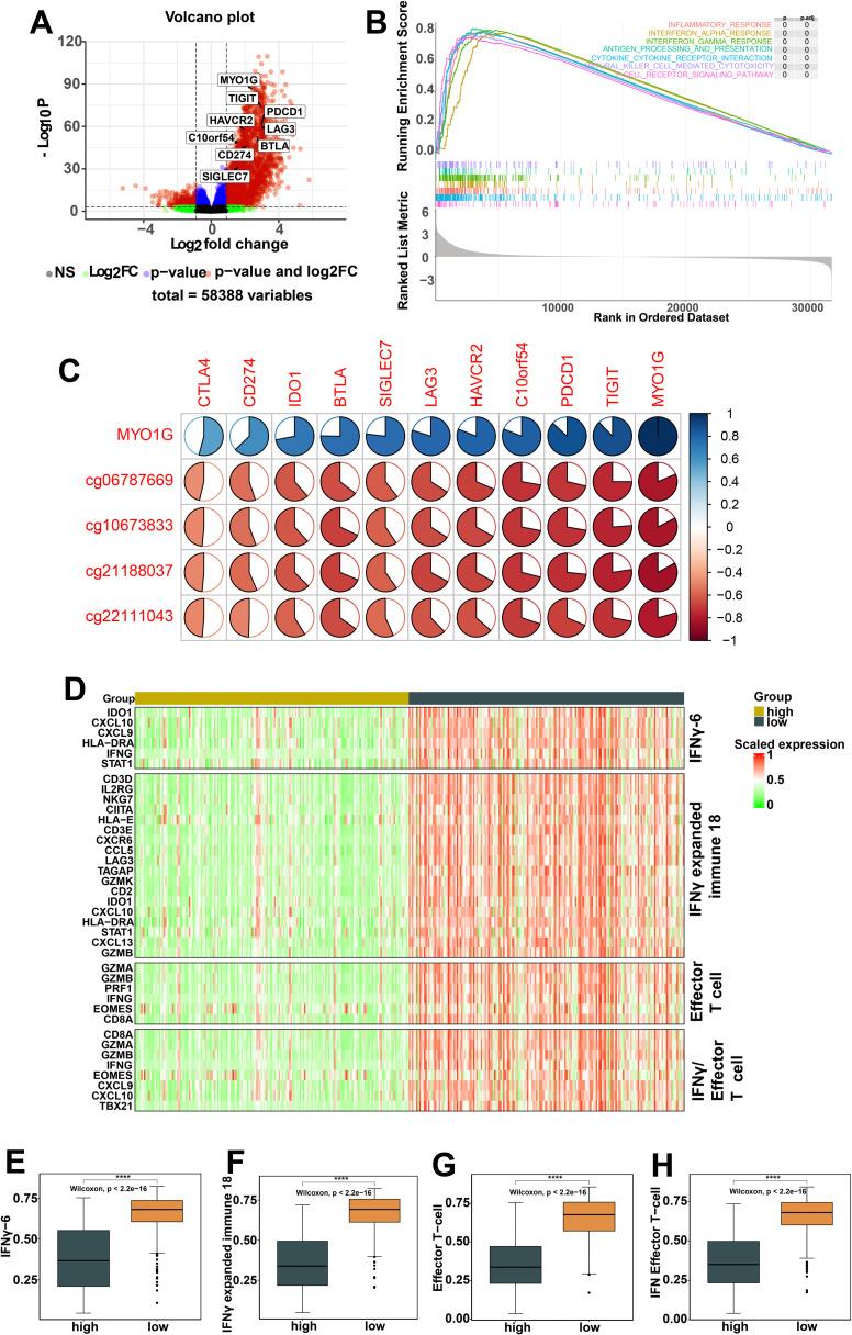
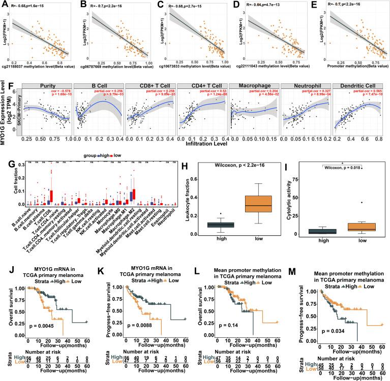
We observed that gene expression exhibited a significantly inverse correlation with its promoter methylation. Moreover, hypomethylation in promoter (corresponding to high gene expression level) was significantly associated with enhanced infiltration levels of immune cells (CD8+ T cell, M1 macrophage, activated natural killer cells estimated by gene expression), increased cytolytic activity, augmented expression level of immune checkpoint molecules (, , , , , , and ) and favorable prognosis in melanoma. In the independent melanoma cohorts receiving immune checkpoint blockade treatment, high expression was significantly linked to improved clinical outcome. In our cohort, patients with promoter hypomethylation showed significantly elevated tumor-infiltrating lymphocytes level and prolonged progression-free survival after immunotherapy.

CONCLUSION

Our study highlights promoter methylation as a key regulator of gene expression and a potential prognostic and predictive biomarker for immunotherapy response in melanoma. These findings offer new insights into the role of in enhancing immune response in tumors.

摘要

目的

肌球蛋白IG()通过调节T细胞迁移以检测抗原呈递细胞,在触发免疫反应中发挥着至关重要的作用。然而,黑素瘤及其免疫微环境中DNA甲基化和基因表达的生物学及临床意义仍不清楚。

材料与方法

我们研究并证实了来自癌症基因组图谱(TCGA)的461例黑素瘤中DNA甲基化与基因表达以及临床病理参数之间的相关性。随后,我们将基因表达与两个独立队列中的总生存期相关联,这两个队列分别包括94例接受免疫治疗的黑素瘤患者和54例IV期黑素瘤患者。最后,开发了定量甲基化特异性PCR(qMSP)检测方法来测量位于启动子区域的cg22111043和cg10673833 CpG位点的甲基化水平,并使用靶向亚硫酸氢盐测序检测方法来验证qMSP的准确性。我们将这两个CpG位点的甲基化水平与我们队列中104例接受免疫治疗的黑素瘤患者的表达及无进展生存期联系起来。我们使用基于人工智能的细胞分割和分类软件Hover-Net对104例黑素瘤患者的病理全切片图像进行细胞计数和统计分析。

结果

我们观察到基因表达与其启动子甲基化呈显著负相关。此外,启动子低甲基化(对应高基因表达水平)与免疫细胞(通过基因表达估计的CD8 + T细胞、M1巨噬细胞、活化自然杀伤细胞)浸润水平增强、细胞溶解活性增加、免疫检查点分子(、、、、、、和)表达水平升高以及黑素瘤预后良好显著相关。在接受免疫检查点阻断治疗的独立黑素瘤队列中,高表达与改善的临床结局显著相关。在我们的队列中,启动子低甲基化的患者肿瘤浸润淋巴细胞水平显著升高,免疫治疗后无进展生存期延长。

结论

我们的研究强调启动子甲基化是基因表达的关键调节因子,也是黑素瘤免疫治疗反应的潜在预后和预测生物标志物。这些发现为在增强肿瘤免疫反应中的作用提供了新的见解。

https://cdn.ncbi.nlm.nih.gov/pmc/blobs/30ec/12185404/e1053e848aac/fonc-15-1585450-g001.jpg

文献AI研究员

20分钟写一篇综述,助力文献阅读效率提升50倍。

立即体验

用中文搜PubMed

大模型驱动的PubMed中文搜索引擎

马上搜索

文档翻译

学术文献翻译模型,支持多种主流文档格式。

立即体验