Suppr超能文献

基于网络药理学方法揭示枸杞桑椹覆盆子汤治疗脓毒症诱导的心肌功能障碍的机制

Network Pharmacology Approach to Unveiling the Mechanism of Wolfberry Mulberry Raspberry Decoction in the Treatment of Sepsis-Induced Myocardial Dysfunction.

作者信息

Zhang Qingqiong, Wen Lianbin, Li Junxian, Liu Peng, Sun Xuechun, Liu Qingsong, Chen Xiaomei, Zhang Yanfang

机构信息

Department of Geriatric Cardiology, Sichuan Provincial People's Hospital, School of Medicine, University of Electronic Science and Technology of China, Chengdu, Sichuan, 610072, People's Republic of China.

Department of Traditional Chinese Medicine, Sichuan Provincial People's Hospital, School of Medicine, University of Electronic Science and Technology of China, Chengdu, Sichuan, 610072, People's Republic of China.

出版信息

Drug Des Devel Ther. 2025 Jun 20;19:5293-5310. doi: 10.2147/DDDT.S502301. eCollection 2025.

Abstract

OBJECTIVE

To investigate the mechanisms by which the Wolfberry Mulberry Raspberry Decoction (WMRD) affects Sepsis-Induced Myocardial Dysfunction (SIMD) using network pharmacology and experimental validation.

METHODS

We explored the TCM Systems Pharmacology Database to gather biological data for WMRD compounds. The GeneCards, PharmGkb, Therapeutic Target Database (TTD), and Online Mendelian Inheritance in Man (OMIM) databases were utilized to identify target proteins associated with SIMD. Overlapping elements between SIMD and drug targets were analyzed. This data was integrated into the STRING platform to visualize protein interactions. Cytoscape software was then used to construct a network diagram illustrating relationships between drug components and their corresponding targets. Gene Ontology enrichment and Kyoto Encyclopedia of Genes and Genomes pathways analyses were conducted using a database for annotation and visualization. Predictive pathways were validated through experimental studies on cellular and animal models.

RESULTS

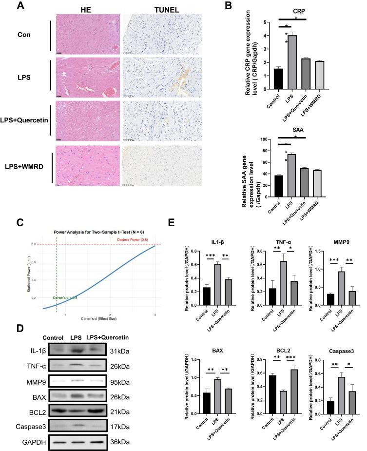
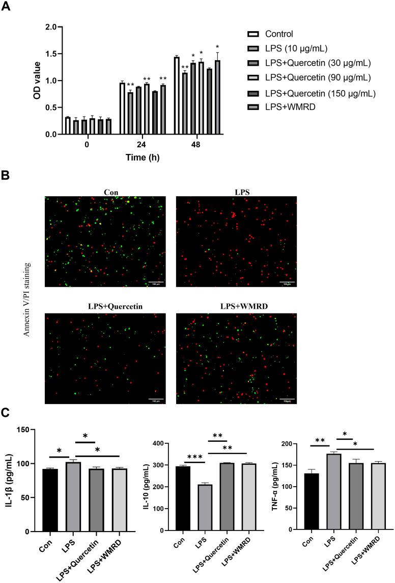
Network pharmacology analysis identified 58 active compounds of WMRD and revealed that WMRD partially ameliorated SIMD by modulating apoptosis, TNF signaling pathway and IL-17 signaling pathway. Quercetin, one of the main components of WMRD, suppresses apoptosis and oxidative stress in H9C2 cell via regulating the MMP9, TNF-α, IL-1β and BCL/BAX axis. Quercetin increased BCL-2 expression and decreased MMP9, TNF-α, IL-1β, Bax, and Caspase-3 protein expression in H9C2 cells treated with LPS. Moreover, Quercetin attenuated LPS-Induced myocardial injury and apoptosis in SIMD mice model. Therefore, this study suggests that Wolfberry Mulberry Raspberry decoction may be a potential drug for the treatment of septic myocardial injury, in which Quercetin may play an important role.

CONCLUSION

Quercetin, a key component of WMRD, suppressed H9C2 cell apoptosis by dysregulating MMP9, TNF-α, IL-1β, and BCL/BAX axis, highlighting its therapeutic potential in SIMD.

摘要

目的

运用网络药理学和实验验证,探究枸杞桑椹覆盆子汤(WMRD)影响脓毒症诱导的心肌功能障碍(SIMD)的机制。

方法

我们在中医系统药理学数据库中探索,以收集WMRD化合物的生物学数据。利用基因卡、药物基因组知识库、治疗靶点数据库(TTD)和《人类孟德尔遗传在线》(OMIM)数据库来识别与SIMD相关的靶蛋白。分析SIMD与药物靶点之间的重叠元素。这些数据被整合到STRING平台以可视化蛋白质相互作用。然后使用Cytoscape软件构建一个网络图,说明药物成分与其相应靶点之间的关系。利用注释和可视化数据库进行基因本体富集分析和京都基因与基因组百科全书通路分析。通过对细胞和动物模型的实验研究验证预测的通路。

结果

网络药理学分析确定了WMRD的58种活性化合物,并表明WMRD通过调节细胞凋亡、肿瘤坏死因子信号通路和白细胞介素-17信号通路部分改善了SIMD。槲皮素是WMRD的主要成分之一,通过调节基质金属蛋白酶9(MMP9)、肿瘤坏死因子-α(TNF-α)、白细胞介素-1β(IL-1β)和BCL/BAX轴,抑制H9C2细胞的凋亡和氧化应激。在脂多糖(LPS)处理的H9C2细胞中,槲皮素增加了BCL-2的表达,并降低了MMP9、TNF-α、IL-1β、Bax和半胱天冬酶-3的蛋白表达。此外,槲皮素减轻了LPS诱导的SIMD小鼠模型中的心肌损伤和细胞凋亡。因此,本研究表明枸杞桑椹覆盆子汤可能是治疗脓毒症性心肌损伤的一种潜在药物,其中槲皮素可能起重要作用。

结论

槲皮素作为WMRD的关键成分,通过失调MMP9、TNF-α、IL-1β和BCL/BAX轴抑制H9C2细胞凋亡,突出了其在SIMD中的治疗潜力。

https://cdn.ncbi.nlm.nih.gov/pmc/blobs/7eb1/12186809/7728319d5208/DDDT-19-5293-g0001.jpg

文献AI研究员

20分钟写一篇综述,助力文献阅读效率提升50倍。

立即体验

用中文搜PubMed

大模型驱动的PubMed中文搜索引擎

马上搜索

文档翻译

学术文献翻译模型,支持多种主流文档格式。

立即体验