Suppr超能文献

比较性免疫沉淀-质谱分析揭示HSPA5和HSPA8与血凝素蛋白相互作用以促进甲型流感病毒的复制。

Comparative IP-MS Reveals HSPA5 and HSPA8 Interacting with Hemagglutinin Protein to Promote the Replication of Influenza A Virus.

作者信息

Feng Xingwei, Ning Mengfei, Chen Bin, Li Xuan, Sun Honglei, Pu Juan, Liu Jinhua, Wang Na, Huang Yinhua

机构信息

State Key Laboratory of Animal Biotech Breeding, College of Biological Sciences, China Agricultural University, No. 2 Yuan Ming Yuan West Road, Hai Dian District, Beijing 100193, China.

Frontiers Science Center for Molecular Design Breeding (MOE), China Agricultural University, Beijing 100193, China.

出版信息

Pathogens. 2025 May 27;14(6):535. doi: 10.3390/pathogens14060535.

Abstract

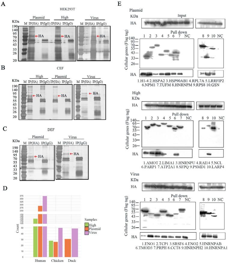
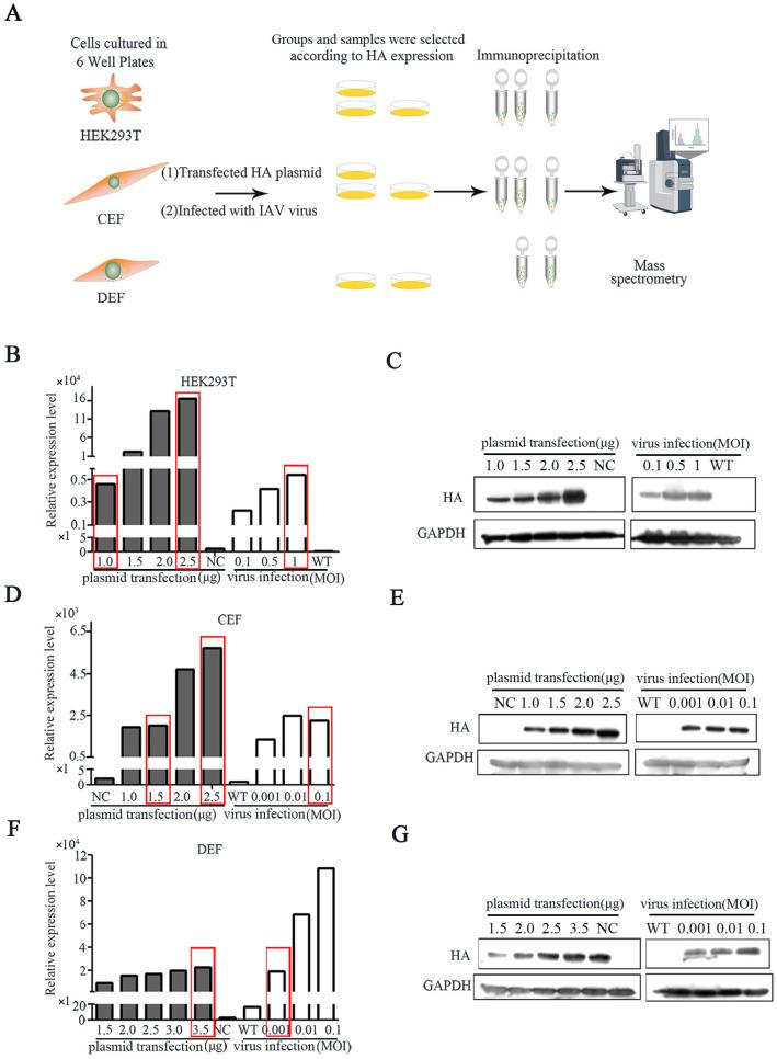
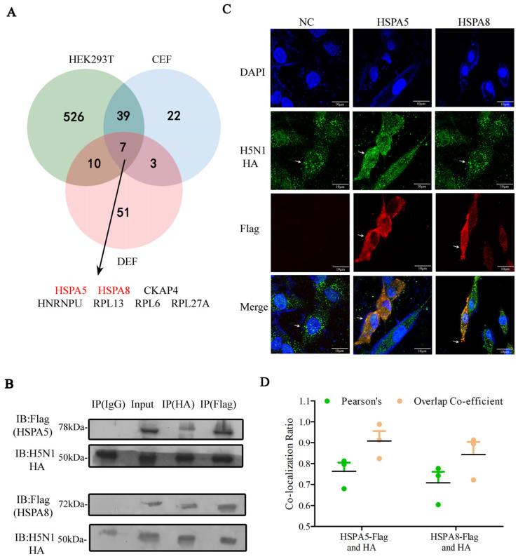
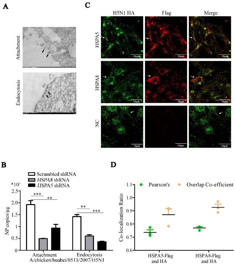
The influenza A viruses (IAV) are the principal pathogens for annual (seasonal) influenza, which cause world-wide outbreaks in poultry and pose a persistent threat to public health. The Hemagglutinin protein (HA) of IAV promotes virus infection by binding the host membrane receptor and mediating virus-host membrane fusion. Immunoprecipitation-mass spectrometry (IP-MS) provides global insights into IAV HA-host protein interactions. However, various experimental conditions might affect the identification of interactions. Here, we performed a serial IP-MS to compare interactors of IAV HA in accidental host human, chicken and reservoir host duck cells. We found that the positive ratio of interactors identified by the IP-MS was improved when the transfected HA plasmid had a similar expression level to HA proteins found in IAV virus infection. Comparing interactors in human, chicken and duck cells, we found that HA-interacting host factors might play a role in the susceptibility of accidental hosts (human and chicken) to IAV infection compared to reservoir hosts (duck). We then focused on the function of two heat shock proteins (HSPA5 and HSPA8), which interacted with IAV HA proteins in all three species (human, chicken and duck). We found that both HSPA5 and HSPA8 promoted the IAV replication by enhancing the viral attachment and internalization. These findings extend our knowledge about the mechanisms of IAV entry to host cells and provide target genes to create chickens resistant to avian influenza.

摘要

甲型流感病毒(IAV)是导致年度(季节性)流感的主要病原体,可在全球范围内引发家禽疫情,并对公众健康构成持续威胁。IAV的血凝素蛋白(HA)通过结合宿主膜受体并介导病毒与宿主膜融合来促进病毒感染。免疫沉淀-质谱分析(IP-MS)可全面深入了解IAV HA与宿主蛋白的相互作用。然而,各种实验条件可能会影响相互作用的鉴定。在此,我们进行了一系列IP-MS实验,以比较IAV HA在意外宿主人类、鸡以及储存宿主鸭细胞中的相互作用蛋白。我们发现,当转染的HA质粒表达水平与IAV病毒感染时发现的HA蛋白表达水平相似时,IP-MS鉴定出的相互作用蛋白阳性率会提高。比较人类、鸡和鸭细胞中的相互作用蛋白,我们发现与储存宿主(鸭)相比,与HA相互作用的宿主因子可能在意外宿主(人类和鸡)对IAV感染的易感性中发挥作用。然后,我们聚焦于两种热休克蛋白(HSPA5和HSPA8)的功能,它们在所有三个物种(人类、鸡和鸭)中均与IAV HA蛋白相互作用。我们发现,HSPA5和HSPA8均通过增强病毒附着和内化来促进IAV复制。这些发现扩展了我们对IAV进入宿主细胞机制的认识,并为培育抗禽流感鸡提供了靶基因。

https://cdn.ncbi.nlm.nih.gov/pmc/blobs/9e31/12195859/916a70a0a75d/pathogens-14-00535-g001.jpg

文献AI研究员

20分钟写一篇综述,助力文献阅读效率提升50倍。

立即体验

用中文搜PubMed

大模型驱动的PubMed中文搜索引擎

马上搜索

文档翻译

学术文献翻译模型,支持多种主流文档格式。

立即体验