Suppr超能文献

水凝胶硬度对脊髓损伤后轴突再生的影响。

The influence of hydrogel stiffness on axonal regeneration after spinal cord injury.

作者信息

Deng Haiyang, Zhou Jiaqing, Long Cong, Luo Ping, Xiang Zhong, Zeng Hao

机构信息

Department of Spinal Surgery, The Fourth Hospital of Changsha (Integrated Traditional Chinese and Western Medicine Hospital of Changsha, Changsha Hospital of Hunan Normal University), Changsha, Hunan, China.

Department of Spine Surgery Zone 2, The Affiliated Changsha Central Hospital, Hengyang Medical School, University of South China, Changsha, China.

出版信息

PLoS One. 2025 Jun 25;20(6):e0325798. doi: 10.1371/journal.pone.0325798. eCollection 2025.

Abstract

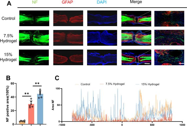
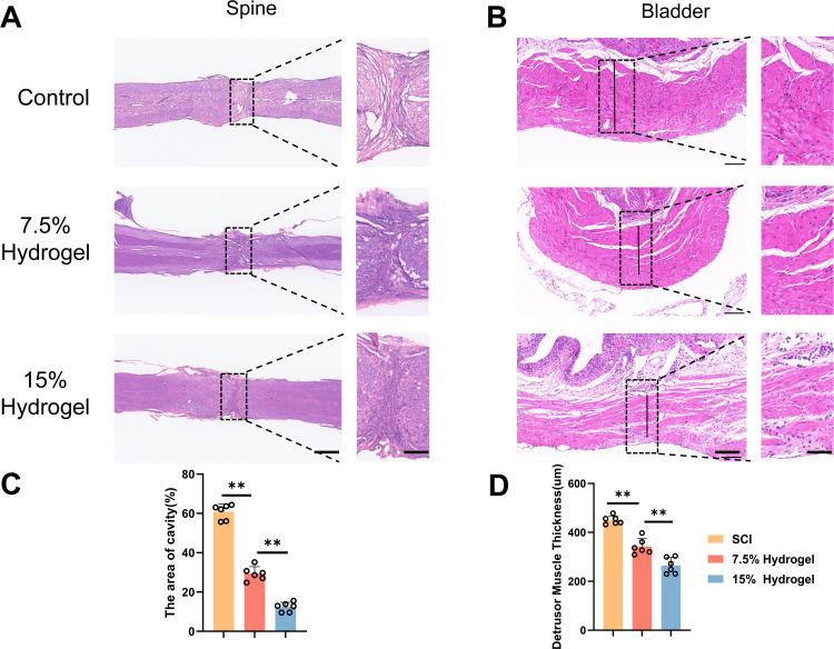
The core challenge in spinal cord injury(SCI) treatment is promoting axonal regeneration and forming new neural connections in damaged areas. However, mature CNS neurons have limited regenerative capacity, causing long-term dysfunction. Axonal regeneration involves elongating axons guided by growth cones, which sense and respond to external mechanical signals, integrating them into cytoskeleton reconstruction. After injury, growth cones experience altered mechanical forces due to changes in ECM stiffness. However, systematic studies on matrix stiffness's impact on axonal regeneration post-SCI remain insufficient. This study investigates the influence of hydrogel stiffness on axonal regeneration following SCI. Using gelatin methacryloyl (GelMA) hydrogels with varying stiffness levels, we cultured dorsal root ganglia (DRG) neurons in vitro and applied the hydrogels to a complete transection SCI mouse model. Results demonstrated that higher stiffness GelMA (15% w/v) significantly enhanced axonal extension and sensory functional recovery compared to lower stiffness (7.5% w/v). The study highlights the critical role of ECM stiffness in regulating axonal regeneration and suggests that optimizing hydrogel stiffness can promote neural regeneration and functional recovery after SCI. These findings provide valuable insights for developing therapeutic strategies in SCI treatment.

摘要

脊髓损伤(SCI)治疗的核心挑战在于促进轴突再生并在受损区域形成新的神经连接。然而,成熟的中枢神经系统(CNS)神经元再生能力有限,会导致长期功能障碍。轴突再生涉及由生长锥引导的轴突延伸,生长锥感知并响应外部机械信号,并将其整合到细胞骨架重建中。损伤后,由于细胞外基质(ECM)硬度的变化,生长锥会经历机械力的改变。然而,关于基质硬度对SCI后轴突再生影响的系统性研究仍然不足。本研究调查了水凝胶硬度对SCI后轴突再生的影响。我们使用具有不同硬度水平的甲基丙烯酰化明胶(GelMA)水凝胶,在体外培养背根神经节(DRG)神经元,并将水凝胶应用于完全横断性SCI小鼠模型。结果表明,与较低硬度(7.5% w/v)的GelMA相比,较高硬度(15% w/v)的GelMA显著增强了轴突延伸和感觉功能恢复。该研究突出了ECM硬度在调节轴突再生中的关键作用,并表明优化水凝胶硬度可促进SCI后的神经再生和功能恢复。这些发现为开发SCI治疗的治疗策略提供了有价值的见解。

https://cdn.ncbi.nlm.nih.gov/pmc/blobs/c0fb/12192028/26d658a1bb94/pone.0325798.g001.jpg

文献AI研究员

20分钟写一篇综述,助力文献阅读效率提升50倍。

立即体验

用中文搜PubMed

大模型驱动的PubMed中文搜索引擎

马上搜索

文档翻译

学术文献翻译模型,支持多种主流文档格式。

立即体验