Suppr超能文献

绘制人乳头瘤病毒阴性头颈部鳞状细胞癌中的免疫活性:一项空间多组学分析

Mapping immune activity in HPV-negative head and neck squamous cell carcinoma: a spatial multiomics analysis.

作者信息

Zwing Natalie, Voith von Voithenberg Lena, Alberti Laurent, Gabriel Sascha Michael, Monné Rodriguez Josep M, Feddersen Romi, Foy Jean-Philippe, Damiola Francesca, Gadot Nicolas, Saintigny Pierre, Gomes Bruno

机构信息

Roche Pharma Research and Early Development, Roche Innovation Center Munich, F Hoffmann-La Roche Ltd, Penzberg, Germany.

Roche Pharma Research and Early Development, Early Development Oncology, Roche Innovation Center Zurich, F Hoffmann-La Roche Ltd, Schlieren, Switzerland

出版信息

J Immunother Cancer. 2025 Jun 25;13(6):e011851. doi: 10.1136/jitc-2025-011851.

Abstract

BACKGROUND

Head and neck squamous cell carcinoma (HNSCC) exhibits low response rates to immunotherapies, with only about 15-25% of patients responding to monotherapy and 30-45% to combination therapy. This limited effectiveness is attributed to significant intertumor and intratumor heterogeneity, which affects the immunological activity of individual tumors and their regions, thereby influencing immunotherapy outcomes. Various biomarkers at the gene and protein expression levels have been identified to predict the response to immunotherapy in HNSCC.

METHODS

In this study, we evaluated intertumor heterogeneity using a 27-gene expression signature to stratify tumors by their immunologic activity status. We investigated intertumor heterogeneity at the molecular and cellular level and further analyzed intratumor spatial heterogeneity within and across these subgroups by using spatial multiomics approaches.

RESULTS

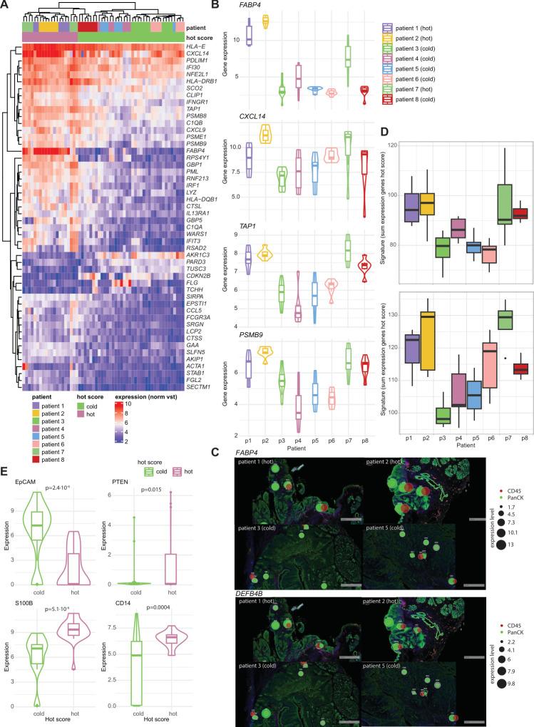
Immunologically active tumors showed increased interferon-γ and interferon-α signaling and upregulation of major histocompatibility complex-I signaling and genes involved in antigen presentation. Chemokines such as and , which are crucial for immune cell recruitment, were differentially regulated. The spatial analysis revealed that active tumors tended to show higher autocorrelation of homogeneous regions with immune cell infiltration compared with inactive tumors. Proximity measures showed an increased colocalization of immune cells, particularly CD8+ T cells, T helper cells, and regulatory T cells, near tumor cells in active tumors. Despite this high immune infiltration, HNSCC often has an immunosuppressive microenvironment, which we observed as a colocalization of programmed cell death protein-1+ (PD-1+) cytotoxic T cells and cytotoxic T cells, indicating regional differences in active and exhausted cell ratios. Furthermore, upregulation of JAK-STAT3 signaling in active tumors was potentially associated with immune evasion.

CONCLUSIONS

The spatial analysis at multiple omics levels allowed for a detailed investigation of molecular and cell type markers to further distinguish between immunologically active and immunosuppressive microenvironments and their spatial heterogeneity. Our study demonstrates that, besides gene expression signatures, cell colocalization signatures can infer immunological activity in HNSCC, thus predicting immunotherapy response.

摘要

背景

头颈部鳞状细胞癌(HNSCC)对免疫疗法的反应率较低,只有约15%-25%的患者对单一疗法有反应,30%-45%的患者对联合疗法有反应。这种有限的疗效归因于显著的肿瘤间和肿瘤内异质性,这会影响单个肿瘤及其区域的免疫活性,从而影响免疫治疗结果。已确定了基因和蛋白质表达水平上的各种生物标志物,以预测HNSCC对免疫疗法的反应。

方法

在本研究中,我们使用27基因表达特征评估肿瘤间异质性,根据免疫活性状态对肿瘤进行分层。我们在分子和细胞水平上研究肿瘤间异质性,并通过空间多组学方法进一步分析这些亚组内和亚组间的肿瘤内空间异质性。

结果

免疫活性肿瘤显示干扰素-γ和干扰素-α信号增加,主要组织相容性复合体-I信号以及参与抗原呈递的基因上调。对免疫细胞募集至关重要的趋化因子如 和 受到不同调节。空间分析显示,与无活性肿瘤相比,活性肿瘤中与免疫细胞浸润的均匀区域往往表现出更高的自相关性。邻近性测量显示,活性肿瘤中免疫细胞,特别是CD8+T细胞、辅助性T细胞和调节性T细胞,在肿瘤细胞附近的共定位增加。尽管有这种高免疫浸润,但HNSCC通常具有免疫抑制微环境,我们观察到这表现为程序性细胞死亡蛋白-1+(PD-1+)细胞毒性T细胞和细胞毒性T细胞的共定位,表明活性细胞和耗竭细胞比例存在区域差异。此外,活性肿瘤中JAK-STAT3信号的上调可能与免疫逃逸有关。

结论

多组学水平的空间分析允许对分子和细胞类型标志物进行详细研究,以进一步区分免疫活性和免疫抑制微环境及其空间异质性。我们的研究表明,除了基因表达特征外,细胞共定位特征可以推断HNSCC中的免疫活性,从而预测免疫治疗反应。

https://cdn.ncbi.nlm.nih.gov/pmc/blobs/25be/12198833/b76ceadc6712/jitc-13-6-g001.jpg

文献AI研究员

20分钟写一篇综述,助力文献阅读效率提升50倍。

立即体验

用中文搜PubMed

大模型驱动的PubMed中文搜索引擎

马上搜索

文档翻译

学术文献翻译模型,支持多种主流文档格式。

立即体验