Suppr超能文献

寨卡病毒感染对人脐带内皮细胞细胞外囊泡生物合成及形态的影响:蛋白质组学与显微镜分析

Zika Virus Infection Modulates Extracellular Vesicle Biogenesis and Morphology in Human Umbilical Cord Endothelial Cells: A Proteomic and Microscopic Analysis.

作者信息

Velázquez-Cervantes Manuel Adrián, Flores-Pliego Arturo, Benitez-Zeferino Yazmín Rocío, Cruz-Holguín Victor Javier, Herrera Moro-Huitron Luis, Helguera-Repetto Addy Cecilia, Meza-Sánchez David Eduardo, Maravillas-Montero José Luis, Cayetano-Castro Nicolás, Mancilla-Ramírez Javier, Casarrubias-Betancourt Aurora, León-Reyes Guadalupe, Martínez-Castillo Macario, Wong-Baeza Isabel, De Jesús-González Luis Adrián, Baeza-Ramírez María Isabel, León-Juárez Moisés

机构信息

Laboratorio de Virología Perinatal y Diseño Molecular de Antígenos y Biomarcadores, Departamento de Inmunobioquimica, Instituto Nacional de Perinatología "Isidro Espinosa de los Reyes", Mexico City 11000, Mexico.

Laboratorio de Biomembranas, Escuela Nacional de Ciencias Biológicas, Instituto Politécnico Nacional, Mexico City 11340, Mexico.

出版信息

Microorganisms. 2025 Jun 16;13(6):1402. doi: 10.3390/microorganisms13061402.

Abstract

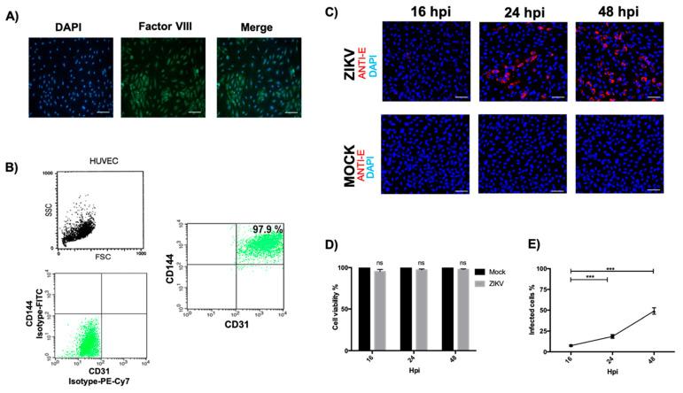
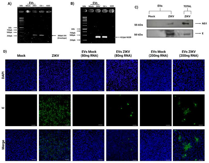
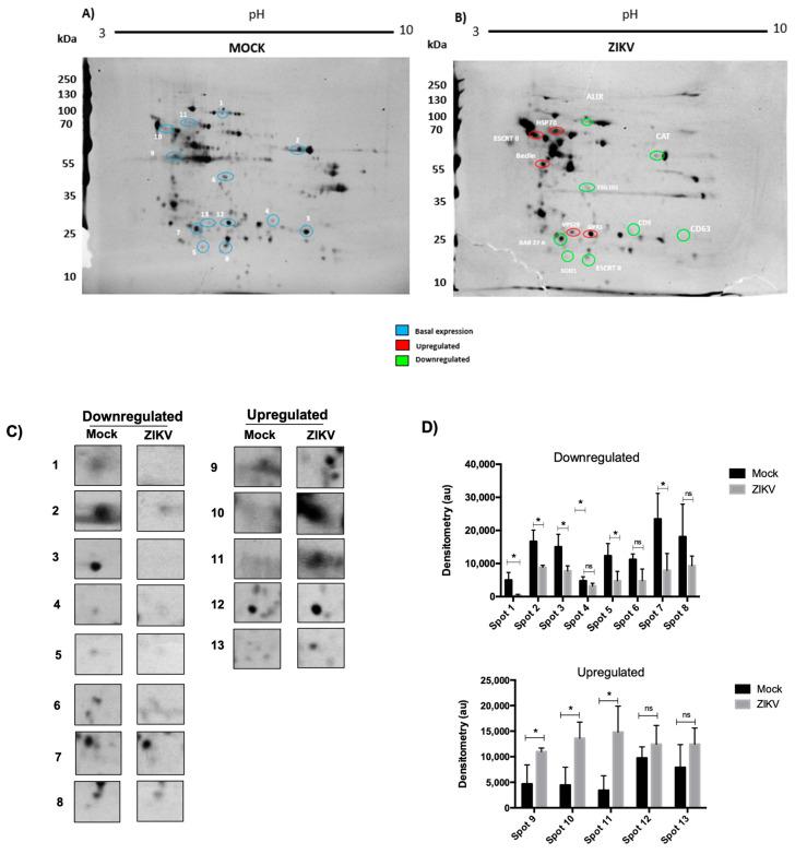
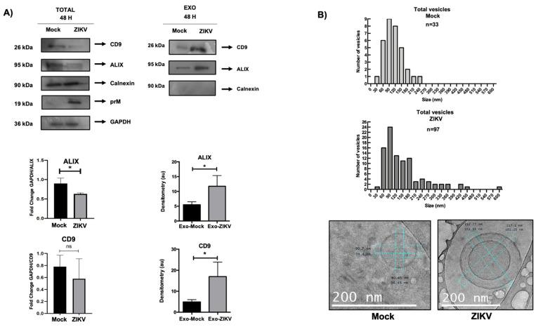
Infection with Zika virus (ZIKV) is a perinatal health problem and a vertical infection that promotes neurological fetal damage. ZIKV infects different cellular components at the maternal-fetal interface, including umbilical cord endothelial cells (HUVECs). Extracellular vesicles (EVs) are cellular components that mediate extracellular communication. Viruses have the capacity to hijack and modify the biogenesis machinery of EVs for their own benefit. The present work provides proteomic results (2D electrophoresis) that show the regulation of the expression of proteins involved in autophagy, oxidative stress, and exosome biogenesis in HUVECs infected with ZIKV. We confirmed that Alix and CD9 proteins were downregulated following the infection. Additionally, EVs isolated from infected cells showed the expression of Alix, and CD9 was increased in contrast to the mock condition. Interestingly, nanoparticle tracking and cryo-microscopy assays revealed that these EVs showed an increase in the quantity and size of ZIKV infection to differences in mock conditions. Furthermore, EVs isolated from infected cells showed infectivity, and both RNA and viral proteins were detected. Finally, our cryo-microscopy analysis revealed that the viral infection promoted morphological changes in these extracellular vesicles to identify vesicles with double and triple vesicles and electrodense and double membranes. In conclusion, our data suggest that ZIKV infection can modulate cellular factors involved in the formation and morphology of EVs in HUVECs. Furthermore, these EVs carry viral elements that may contribute to the dissemination of infection. Future studies aimed at the proteomic and lipidomic composition analyses of these EVs are needed to understand the biological implications in vertical infection.

摘要

寨卡病毒(ZIKV)感染是一个围产期健康问题,也是一种可导致胎儿神经损伤的垂直感染。ZIKV可感染母胎界面的不同细胞成分,包括脐带内皮细胞(HUVECs)。细胞外囊泡(EVs)是介导细胞外通讯的细胞成分。病毒有能力劫持并改变EVs的生物发生机制以使其自身受益。本研究提供了蛋白质组学结果(二维电泳),显示了感染ZIKV的HUVECs中自噬、氧化应激和外泌体生物发生相关蛋白表达的调控情况。我们证实感染后Alix和CD9蛋白表达下调。此外,与模拟条件相比,从感染细胞中分离出的EVs显示Alix表达,而CD9表达增加。有趣的是,纳米颗粒追踪和冷冻显微镜检测显示,与模拟条件相比,这些EVs的数量和ZIKV感染大小均增加。此外,从感染细胞中分离出的EVs具有感染性,且检测到了RNA和病毒蛋白。最后,我们的冷冻显微镜分析显示,病毒感染促使这些细胞外囊泡发生形态变化,从而识别出具有双层和三层囊泡以及电子致密和双层膜的囊泡。总之,我们的数据表明ZIKV感染可调节HUVECs中参与EVs形成和形态的细胞因子。此外,这些EVs携带病毒成分,可能有助于感染的传播。未来需要针对这些EVs的蛋白质组学和脂质组学组成分析进行研究,以了解垂直感染中的生物学意义。

https://cdn.ncbi.nlm.nih.gov/pmc/blobs/0562/12196285/43224bd8efbf/microorganisms-13-01402-g001.jpg

文献AI研究员

20分钟写一篇综述,助力文献阅读效率提升50倍。

立即体验

用中文搜PubMed

大模型驱动的PubMed中文搜索引擎

马上搜索

文档翻译

学术文献翻译模型,支持多种主流文档格式。

立即体验