Suppr超能文献

伤害感受器中的内皮素A受体对小鼠慢性胰腺炎模型中的持续性机械性疼痛至关重要。

Endothelin A receptor in nociceptors is essential for persistent mechanical pain in a chronic pancreatitis of mouse model.

作者信息

Wang Bing, Ge Jia-Yi, Wu Jia-Ni, Xu Jia-Huan, Cao Xiao-Hua, Chang Na, Zhou Xiang, Jing Peng-Bo, Liu Xing-Jun, Wu Yong

机构信息

Department of Anesthesiology, The First People's Hospital of Lianyungang, Lianyungang 222000, Jiangsu Province, China.

School of Pharmacy, Nantong University, Nantong 226019, Jiangsu Province, China.

出版信息

World J Gastroenterol. 2025 Jun 21;31(23):103848. doi: 10.3748/wjg.v31.i23.103848.

Abstract

BACKGROUND

Chronic pancreatitis (CP) accompanied with persistent abdominal pain represents a major clinical challenge for the symptom management in patients. Although with clear involvement of neuropathy, the detailed mechanisms underlying pain hypersensitivity associated with CP are not totally clear. The endothelin system has been reported to contribute to chronic pain and chronic inflammatory settings, and is a potential therapeutic target for the treatment of chronic pain.

AIM

To evaluate the role of nociceptor-specific endothelin A receptor (ETAR) in pain hypersensitivity in a CP mouse model and its potential contributing mechanisms.

METHODS

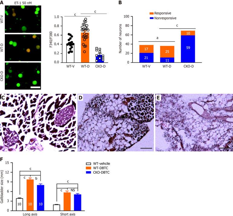
Oral gavage delivery of dibutyltin dichloride (DBTC) was used to induce CP in mice. A conditional knockout (CKO) strain which specifically delete ETAR in dorsal root ganglion (DRG) nociceptive neurons was generated. Abdominal pain hypersensitivity associated with CP and other behaviors were evaluated. The size of mouse gallbladder was measured and pancreatic histopathology was examined to validate the CP model. Calcitonin gene-related peptide expression and immune cells in the innervated DRGs and spinal cord were also examined. Calcium imaging in dissociated DRG neurons was performed to investigate the excitability of affected nociceptive neurons.

RESULTS

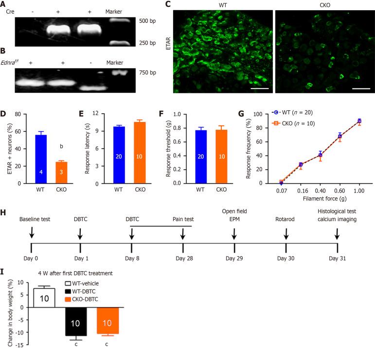
Specific deletion of endothelin receptor type A gene in nociceptive DRG neurons did not affect basal abdominal thermal and mechanical pain threshold in mice. Abdominal mechanical pain hypersensitivity was persistent in DBTC-treated WT mice but was significantly reduced in DBTC-treated CKO mice. DBTC treatment did not affect mouse nociceptive responses to heat and cold stimuli, as well as motor functions and anxiety-like behaviors of mice. DBTC treatment induced severe pancreatic inflammation and obvious gallbladder enlargement in wild type (WT) mice, but less in CKO mice. DBTC-induced increase of calcitonin gene-related peptide- and induction of brown adipocytes 1-positive signals in the DRG and spinal cord in WT mice were remarkably attenuated in CKO mice. DRG neurons from CKO mice exhibited less excitability and sensitivity in response to endothelin-1 exposure than those from WT mice.

CONCLUSION

DBTC intragastric administration in mice produced a convenient and reliable animal model for studying abdominal pain associated with CP. ETAR-dependent endothelin signaling in nociceptors is important for the development of persistent abdominal mechanical hypersensitivity in mice.

摘要

背景

伴有持续性腹痛的慢性胰腺炎(CP)是患者症状管理中的一项重大临床挑战。尽管明确涉及神经病变,但与CP相关的疼痛超敏反应的详细机制尚不完全清楚。据报道,内皮素系统与慢性疼痛和慢性炎症环境有关,是治疗慢性疼痛的潜在治疗靶点。

目的

评估伤害感受器特异性内皮素A受体(ETAR)在CP小鼠模型疼痛超敏反应中的作用及其潜在的作用机制。

方法

采用二丁基二氯化锡(DBTC)灌胃诱导小鼠发生CP。构建在背根神经节(DRG)伤害性神经元中特异性缺失ETAR的条件性敲除(CKO)品系。评估与CP相关的腹部疼痛超敏反应及其他行为。测量小鼠胆囊大小并检查胰腺组织病理学以验证CP模型。还检查了支配的DRG和脊髓中降钙素基因相关肽的表达及免疫细胞。对解离的DRG神经元进行钙成像以研究受影响的伤害性神经元的兴奋性。

结果

伤害性DRG神经元中内皮素A受体基因的特异性缺失不影响小鼠的基础腹部热痛和机械痛阈值。在DBTC处理的野生型(WT)小鼠中,腹部机械性疼痛超敏反应持续存在,但在DBTC处理的CKO小鼠中显著降低。DBTC处理不影响小鼠对热和冷刺激的伤害性反应以及小鼠的运动功能和焦虑样行为。DBTC处理在野生型(WT)小鼠中诱导了严重的胰腺炎症和明显的胆囊肿大,但在CKO小鼠中较少。在CKO小鼠中,DBTC诱导的DRG和脊髓中降钙素基因相关肽的增加以及棕色脂肪细胞1阳性信号的诱导明显减弱。与WT小鼠相比,CKO小鼠的DRG神经元对内皮素-1暴露的反应表现出较低的兴奋性和敏感性。

结论

小鼠腹腔内给予DBTC产生了一种方便可靠的动物模型,用于研究与CP相关腹部疼痛。伤害感受器中ETAR依赖性内皮素信号传导对小鼠持续性腹部机械性超敏反应的发展很重要。

https://cdn.ncbi.nlm.nih.gov/pmc/blobs/55de/12188758/f06902f52e3a/wjg-31-23-103848-g001.jpg

文献AI研究员

20分钟写一篇综述,助力文献阅读效率提升50倍。

立即体验

用中文搜PubMed

大模型驱动的PubMed中文搜索引擎

马上搜索

文档翻译

学术文献翻译模型,支持多种主流文档格式。

立即体验