Suppr超能文献

发现松柏醛作为酪蛋白水解蛋白酶抑制剂以对抗金黄色葡萄球菌感染。

Discovery of coniferaldehyde as an inhibitor of caseinolytic protease to combat Staphylococcus aureus infections.

作者信息

Li Shufang, Zhang Yan, Wang Jianfeng, Lv Hongfa, Ma Hongxia, Kong Lingcong, Zhou Yonglin, Gu Jingmin, Li Wei, Zhang Qiaoling

机构信息

Department of Gastrocolorectal Surgery, General Surgery Center, The First Hospital of Jilin University, Changchun, 130062, China.

State Key Laboratory for Diagnosis and Treatment of Severe Zoonotic Infectious Diseases, Key Laboratory for Zoonosis Research of the Ministry of Education, Institute of Zoonosis, and College of Veterinary Medicine, Jilin University, Changchun, 130062, China.

出版信息

Mol Med. 2025 Jun 30;31(1):249. doi: 10.1186/s10020-025-01306-2.

Abstract

UNLABELLED

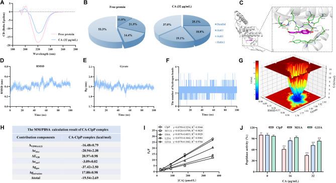
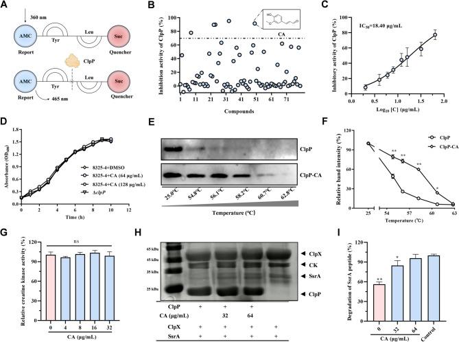
The rising incidence of methicillin-resistant (MRSA) poses a significant threat to global public health, highlighting the urgent need for novel therapies and treatments in clinical settings. Caseinolytic protease P (ClpP) serves as a key component of bacterial degradation systems, playing a crucial role in maintaining cellular homeostasis and contributing to pathogenicity. Targeting ClpP function inhibition has demonstrated potential in combating antibiotic resistance and offers a promising therapeutic strategy for treating infections. In this study, coniferaldehyde (CA) was identified as a ClpP inhibitor through ClpP peptidase inhibition assay. CA reduced the hemolysis activity, protease hydrolysis and bacterial invasion ability via regulating the transcription of main virulence factors. Furthermore, CA treatment led to a decreased resistance of to adverse stimuli, including heat, acidic pH, high osmotic environment, hydrogen peroxide and NaClO stress assays. Notably, CA enhanced the efficacy of the bactericidal antibiotic tigecycline against growing in time-killing assays. Molecular simulations and mutagenesis analyses revealed that the amino acids M31 and G33 were critical for the interaction between CA and ClpP. Importantly, CA exhibited excellent protective efficacy against pneumonia in murine infection models. Our findings confirm that CA is an effective ClpP inhibitor with potential as a therapeutic agent for infections.

GRAPHICAL ABSTRACT

[Image: see text]

摘要

未标记

耐甲氧西林金黄色葡萄球菌(MRSA)发病率的上升对全球公共卫生构成了重大威胁,凸显了临床环境中对新型疗法和治疗方法的迫切需求。酪蛋白水解蛋白酶P(ClpP)是细菌降解系统的关键组成部分,在维持细胞内稳态和致病性方面发挥着至关重要的作用。靶向ClpP功能抑制已显示出对抗抗生素耐药性的潜力,并为治疗感染提供了一种有前景的治疗策略。在本研究中,通过ClpP肽酶抑制试验确定松柏醛(CA)为一种ClpP抑制剂。CA通过调节主要毒力因子的转录降低了溶血活性、蛋白酶水解和细菌侵袭能力。此外,CA处理导致金黄色葡萄球菌对包括热、酸性pH、高渗环境、过氧化氢和次氯酸钠应激试验在内的不良刺激的抵抗力降低。值得注意的是,在时间杀灭试验中,CA增强了杀菌抗生素替加环素对生长中的金黄色葡萄球菌的疗效。分子模拟和诱变分析表明,氨基酸M31和G33对CA与ClpP之间的相互作用至关重要。重要的是,在小鼠感染模型中,CA对金黄色葡萄球菌肺炎表现出优异的保护效果。我们的研究结果证实,CA是一种有效的ClpP抑制剂,具有作为金黄色葡萄球菌感染治疗剂的潜力。

图形摘要

[图像:见正文]

https://cdn.ncbi.nlm.nih.gov/pmc/blobs/4f67/12207802/d7588cfa317b/10020_2025_1306_Fig1_HTML.jpg

文献AI研究员

20分钟写一篇综述,助力文献阅读效率提升50倍。

立即体验

用中文搜PubMed

大模型驱动的PubMed中文搜索引擎

马上搜索

文档翻译

学术文献翻译模型,支持多种主流文档格式。

立即体验