Suppr超能文献

表观遗传学分析确定了转移性去势抵抗性前列腺癌的内分泌抵抗标志物和治疗选择。

Epigenetic profiling identifies markers of endocrine resistance and therapeutic options for metastatic castration-resistant prostate cancer.

作者信息

Severson Tesa M, Minnee Emma, Zhu Yanyun, Schuurman Karianne, Nguyen Holly M, Brown Lisha G, Hakkola Sini, Menezes Renee, Gregoricchio Sebastian, Kim Yongsoo, Kneppers Jeroen, Linder Simon, Stelloo Suzan, Lieftink Cor, van der Heijden Michiel S, Nykter Matti, van der Noort Vincent, Sanders Joyce, Morris Ben, Jenster Guido, van Leenders Geert Jlh, Pomerantz Mark, Freedman Matthew L, Beijersbergen Roderick L, Urbanucci Alfonso, Wessels Lodewyk, Nelson Peter S, Corey Eva, Prekovic Stefan, Zwart Wilbert, Bergman Andries M

机构信息

Division of Oncogenomics, The Netherlands Cancer Institute, 1066 CX Amsterdam, the Netherlands; Cancer Genomics Netherlands, Oncode Institute, 3584 CG Utrecht, the Netherlands; Division of Molecular Carcinogenesis, The Netherlands Cancer Institute, 1066 CX Amsterdam, the Netherlands.

Division of Oncogenomics, The Netherlands Cancer Institute, 1066 CX Amsterdam, the Netherlands; Cancer Genomics Netherlands, Oncode Institute, 3584 CG Utrecht, the Netherlands.

出版信息

Cell Rep Med. 2025 Jul 15;6(7):102215. doi: 10.1016/j.xcrm.2025.102215. Epub 2025 Jul 2.

Abstract

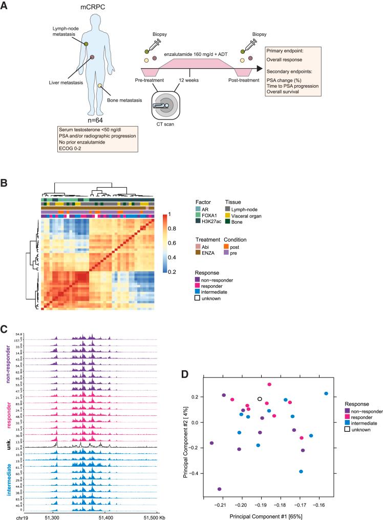
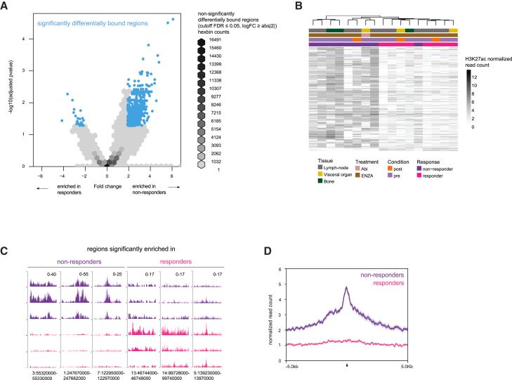
Androgen receptor (AR) signaling inhibitors, including enzalutamide, are treatment options for patients with metastatic castration-resistant prostate cancer (mCRPC), but resistance inevitably develops. Using metastatic samples from a prospective phase 2 clinical trial, we epigenetically profile enhancer/promoter activities with acetylation of lysine residue 27 on histone 3 (H3K27ac) chromatin immunoprecipitation followed by sequencing, before and after AR-targeted therapy. We identify a distinct subset of H3K27ac-differentially marked regions that are associated with treatment responsiveness, which we successfully validate in mCRPC patient-derived xenograft (PDX) models. In silico analyses reveal histone deacetylase (HDAC)3 to critically drive resistance to hormonal interventions, which we validate in vitro. Critically, we identify the pan-HDAC inhibitor vorinostat to be effective in decreasing tumor cell proliferation, both in vitro and in vivo. Moreover, we uncover evidence for HDAC3 working together with glucocorticoid receptor (GR) as a potential mechanism for this therapeutic effect. These findings demonstrate the rationale for therapeutic strategies including HDAC inhibitors to improve patient outcome in advanced stages of mCRPC.

摘要

雄激素受体(AR)信号传导抑制剂,包括恩杂鲁胺,是转移性去势抵抗性前列腺癌(mCRPC)患者的治疗选择,但耐药性不可避免地会出现。利用一项前瞻性2期临床试验的转移性样本,我们在AR靶向治疗前后,通过组蛋白3赖氨酸残基27乙酰化(H3K27ac)染色质免疫沉淀测序对增强子/启动子活性进行表观遗传学分析。我们鉴定出一个与治疗反应性相关的H3K27ac差异标记区域的独特子集,并在mCRPC患者来源的异种移植(PDX)模型中成功验证。计算机分析显示组蛋白去乙酰化酶(HDAC)3是激素干预耐药的关键驱动因素,我们在体外验证了这一点。至关重要的是,我们确定泛HDAC抑制剂伏立诺他在体外和体内均能有效降低肿瘤细胞增殖。此外,我们发现HDAC3与糖皮质激素受体(GR)共同作用是这种治疗效果的潜在机制的证据。这些发现证明了包括HDAC抑制剂在内的治疗策略改善mCRPC晚期患者预后的理论依据。

https://cdn.ncbi.nlm.nih.gov/pmc/blobs/f8b9/12281433/f798e5798900/fx1.jpg

文献AI研究员

20分钟写一篇综述,助力文献阅读效率提升50倍。

立即体验

用中文搜PubMed

大模型驱动的PubMed中文搜索引擎

马上搜索

文档翻译

学术文献翻译模型,支持多种主流文档格式。

立即体验