Suppr超能文献

膀胱癌中吞噬作用调控基因的综合分析:对预后和免疫治疗的意义

Comprehensive analysis of phagocytosis regulatory genes in bladder cancer: implications for prognosis and immunotherapy.

作者信息

Ma Xueming, Yao Dongnuan, Yu Weitao, Wu Gongping, Fan Chengwei, Tian Junqiang

机构信息

Department of Urology, The Second Hospital of Lanzhou University, Lanzhou, China.

Gansu Province Clinical Research Center for Urinary System Disease, Lanzhou University Second Hospital, Lanzhou, China.

出版信息

Front Mol Biosci. 2025 Jun 19;12:1608519. doi: 10.3389/fmolb.2025.1608519. eCollection 2025.

Abstract

BACKGROUND

Bladder cancer is a common malignant tumor of the urinary system. Its incidence and mortality rates are on the rise, and the existing treatment methods are difficult to meet the prognostic needs of patients. Phagocytosis plays a crucial role in tumor immune surveillance and the regulation of the tumor microenvironment. Phagocytosis regulatory genes (PRGs) are involved in regulating the immune response against tumor cells, and in-depth research on them in bladder cancer is extremely urgent.

METHODS

Multi-omics data from the TCGA and GEO databases were integrated, and strict data preprocessing was carried out. A variety of algorithms and analysis techniques, such as Kaplan-Meier analysis, Cox regression analysis, and ConsensusClusterPlus clustering analysis, were used to identify PRGs related to the prognosis of bladder cancer patients, and functional analysis and clustering analysis were conducted in depth. A prognostic model was constructed and verified, and the risk score was calculated. At the same time, the relationships between the model and the tumor microenvironment (TME), immune infiltration, mutation, and drug sensitivity were comprehensively analyzed.

RESULTS

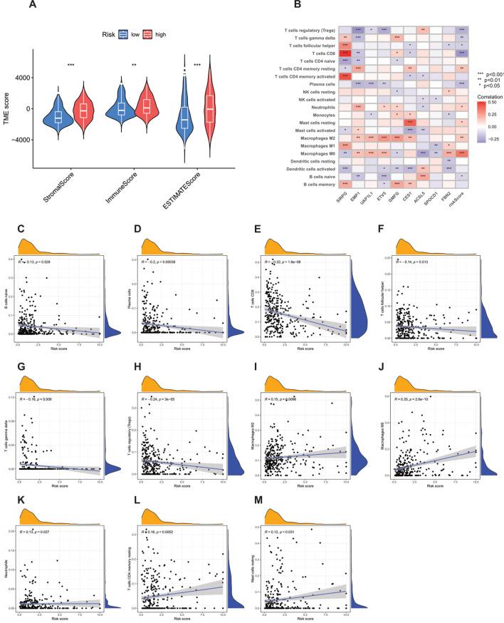
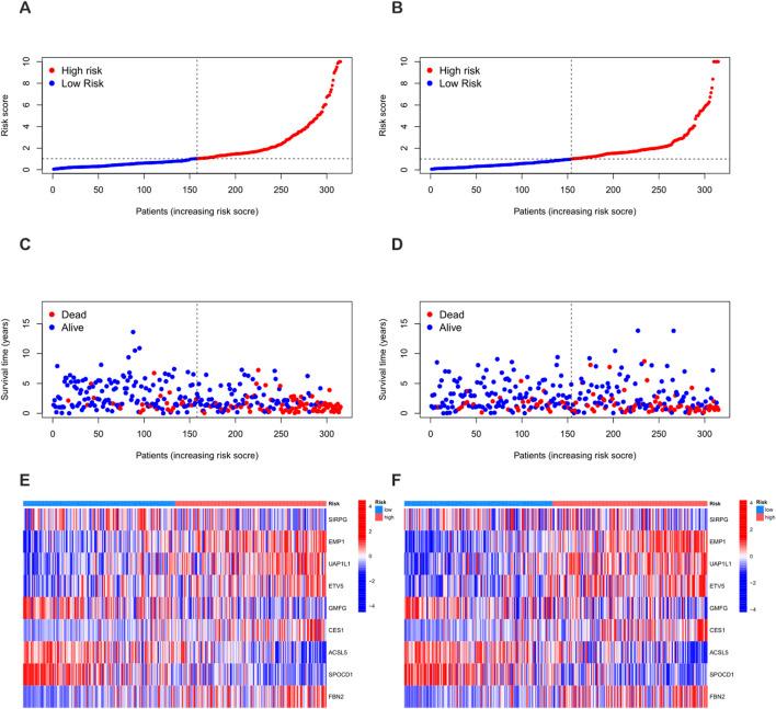
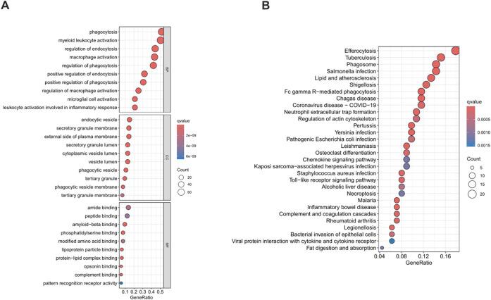
It was found that 37 genes had a strong positive correlation with the macrophage score, and 200 PRGs were significantly enriched in immune-related biological processes and pathways. The patients were divided into PRG cluster A and PRG cluster B. Patients in PRG cluster A had a worse survival outcome and were closely related to higher tumor grades, stages, and the infiltration of specific immune cells. A total of 1,696 differentially expressed genes and two phagocytosis-related gene subtypes were identified. The constructed prognostic model showed excellent predictive performance, and the areas under the curves of survival rates at different times were all high in both the training set and the test set. Finally, the drug sensitivity analysis showed that high-risk patients benefited more from immunotherapy and chemotherapy drugs.

CONCLUSION

This study has greatly deepened the understanding of the potential molecular mechanisms of bladder cancer, provided new insights and valuable potential therapeutic targets for the precision treatment of bladder cancer, and is expected to promote the innovation and optimization of bladder cancer treatment strategies.

摘要

背景

膀胱癌是泌尿系统常见的恶性肿瘤。其发病率和死亡率呈上升趋势,现有的治疗方法难以满足患者的预后需求。吞噬作用在肿瘤免疫监视和肿瘤微环境调节中起关键作用。吞噬作用调节基因(PRGs)参与调节针对肿瘤细胞的免疫反应,在膀胱癌中对其进行深入研究迫在眉睫。

方法

整合来自TCGA和GEO数据库的多组学数据,并进行严格的数据预处理。使用多种算法和分析技术,如Kaplan-Meier分析、Cox回归分析和ConsensusClusterPlus聚类分析,以识别与膀胱癌患者预后相关的PRGs,并进行深入的功能分析和聚类分析。构建并验证了预后模型,计算了风险评分。同时,综合分析了该模型与肿瘤微环境(TME)、免疫浸润、突变和药物敏感性之间的关系。

结果

发现37个基因与巨噬细胞评分呈强正相关,200个PRGs在免疫相关的生物学过程和通路中显著富集。患者被分为PRG簇A和PRG簇B。PRG簇A的患者生存结局较差,且与更高的肿瘤分级、分期以及特定免疫细胞的浸润密切相关。共鉴定出1696个差异表达基因和两种吞噬作用相关基因亚型。构建的预后模型显示出优异的预测性能,训练集和测试集中不同时间生存率曲线下面积均较高。最后,药物敏感性分析表明高危患者从免疫治疗和化疗药物中获益更多。

结论

本研究极大地加深了对膀胱癌潜在分子机制的理解,为膀胱癌的精准治疗提供了新的见解和有价值的潜在治疗靶点,有望推动膀胱癌治疗策略的创新与优化。

https://cdn.ncbi.nlm.nih.gov/pmc/blobs/f9ea/12221931/f42f4161c189/fmolb-12-1608519-g001.jpg

文献AI研究员

20分钟写一篇综述,助力文献阅读效率提升50倍。

立即体验

用中文搜PubMed

大模型驱动的PubMed中文搜索引擎

马上搜索

文档翻译

学术文献翻译模型,支持多种主流文档格式。

立即体验