Suppr超能文献

基于信使核糖核酸(mRNA)诱导内皮转录因子2(ETV2)以恢复临床前小鼠后肢缺血模型中的血流

mRNA-based induction of ETV2 to restore blood flow in a preclinical mouse hindlimb ischemia model.

作者信息

Toyonaga Hanae, Arai Kazunori, Zhang Mengdi, Cheng Lei, Tanaka Hirotsugu

机构信息

Astellas Innovation Management LLC, Cambridge, MA 02141, USA.

Astellas Pharma, Inc., Tsukuba, Ibaraki 305-8585, Japan.

出版信息

Mol Ther Nucleic Acids. 2025 Jun 9;36(3):102592. doi: 10.1016/j.omtn.2025.102592. eCollection 2025 Sep 9.

Abstract

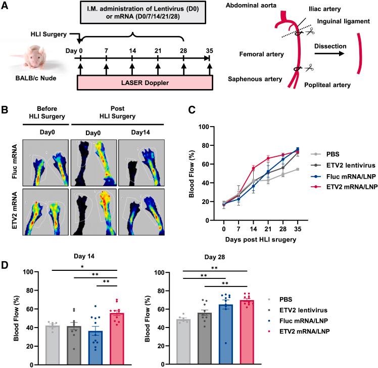
Regenerative medicine aims to repair tissue defects and functional abnormalities by enhancing endogenous cellular processes. Additional to cell-based therapy, viral and nonviral gene therapies have raised substantial interest as promising approaches that allow the direct modulation of key signaling pathways for tissue regeneration in the body. E26 transformation-specific (ETS) variant transcription factor 2 (ETV2) is a well-validated transcription factor which enables vascular regeneration. The therapeutic efficacy of this factor was demonstrated using lentiviral-based transduction of ETV2 in a murine model of hindlimb ischemia (HLI). However, given the theoretical safety risks inherent to the clinical use of lentivirus, alternative approaches are considered desirable. Here, we investigated the use of a messenger RNA (mRNA)-based approach to induction of ETV2. Consistent with previous reports using lentivirus, we show that ETV2 translated from synthetic mRNA promotes the upregulation of key endothelial genes . Furthermore, we demonstrate that the intramuscular injection of mRNA encapsulated in lipid nanoparticle (LNP) induces local expression of ETV2 protein in skeletal muscle stromal cells and accelerates blood flow recovery in a murine HLI model. These results provide the first demonstration of mRNA with LNP as a potential therapeutic tool for targeting peripheral artery disease.

摘要

再生医学旨在通过增强内源性细胞过程来修复组织缺陷和功能异常。除了基于细胞的疗法外,病毒和非病毒基因疗法作为有前景的方法引起了广泛关注,这些方法能够直接调节体内组织再生的关键信号通路。E26转化特异性(ETS)变异转录因子2(ETV2)是一种经过充分验证的能够促进血管再生的转录因子。在小鼠后肢缺血(HLI)模型中,通过基于慢病毒的ETV2转导证明了该因子的治疗效果。然而,考虑到慢病毒临床使用中固有的理论安全风险,人们认为需要替代方法。在此,我们研究了使用基于信使核糖核酸(mRNA)的方法来诱导ETV2。与先前使用慢病毒的报道一致,我们表明从合成mRNA翻译而来的ETV2促进关键内皮基因的上调。此外,我们证明,在小鼠HLI模型中,肌肉注射包裹在脂质纳米颗粒(LNP)中的mRNA可诱导骨骼肌基质细胞中ETV2蛋白的局部表达,并加速血流恢复。这些结果首次证明了mRNA与LNP作为治疗外周动脉疾病的潜在治疗工具的可行性。

https://cdn.ncbi.nlm.nih.gov/pmc/blobs/b3da/12221739/0262dbb34ffa/fx1.jpg

文献AI研究员

20分钟写一篇综述,助力文献阅读效率提升50倍。

立即体验

用中文搜PubMed

大模型驱动的PubMed中文搜索引擎

马上搜索

文档翻译

学术文献翻译模型,支持多种主流文档格式。

立即体验