Suppr超能文献

托法替布通过抑制产生IFNγ的固有淋巴细胞和T细胞来改善弯曲杆菌诱导的肠道病理。

Tofacitinib ameliorates Campylobacter-induced intestinal pathology by suppressing IFNγ producing ILCs and T cells.

作者信息

Korchagina Anna A, Shein Sergey A, Muraoka Wayne T, Nguyen Justin, Chen Qiangxing, Tumanova Anna A, Todd Austin W, Rivera Carlos E, Tamayo Rita, Casali Paolo, Koroleva Ekaterina, Tumanov Alexei V

机构信息

Department of Microbiology, Immunology and Molecular Genetics, University of Texas Health Science Center at San Antonio, 7703 Floyd Curl Dr., San Antonio, TX 78229, USA.

Department of Microbiology, Immunology and Molecular Genetics, University of Texas Health Science Center at San Antonio, 7703 Floyd Curl Dr., San Antonio, TX 78229, USA; Department of Gastroenterology, The Second Xiangya Hospital, and Research Center of Digestive Disease, Central South University, Changsha, Hunan 410011, China.

出版信息

Mucosal Immunol. 2025 Jul 3. doi: 10.1016/j.mucimm.2025.06.010.

Abstract

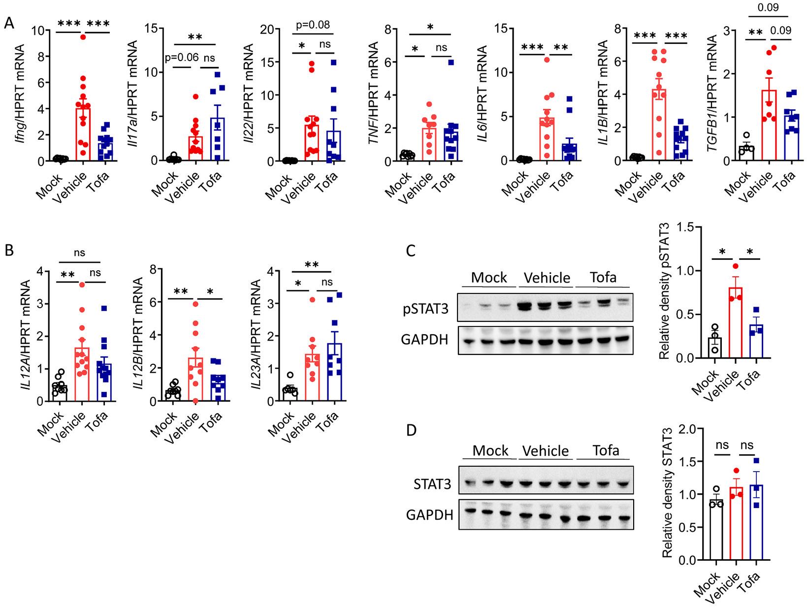
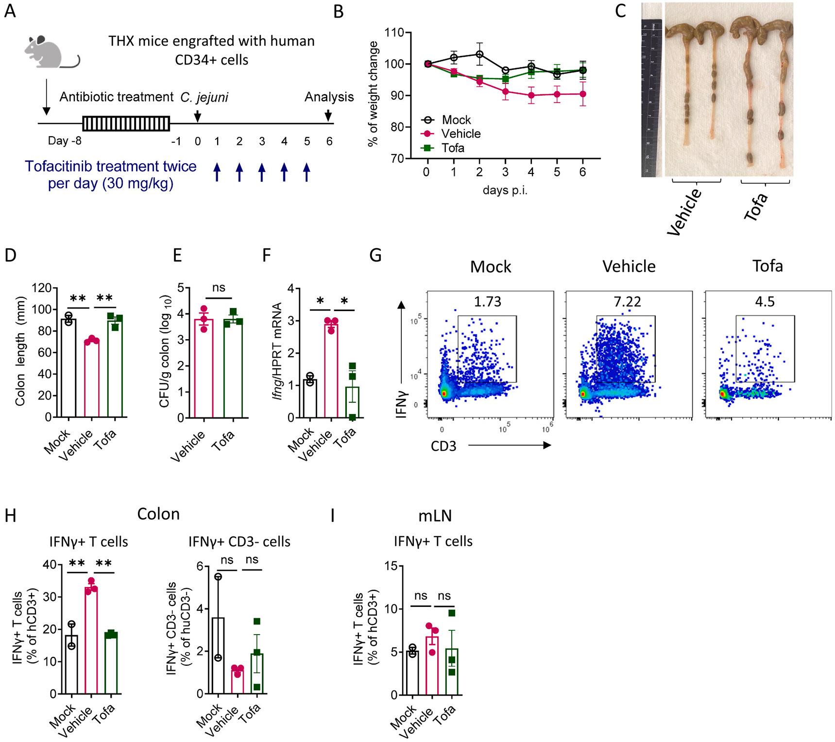
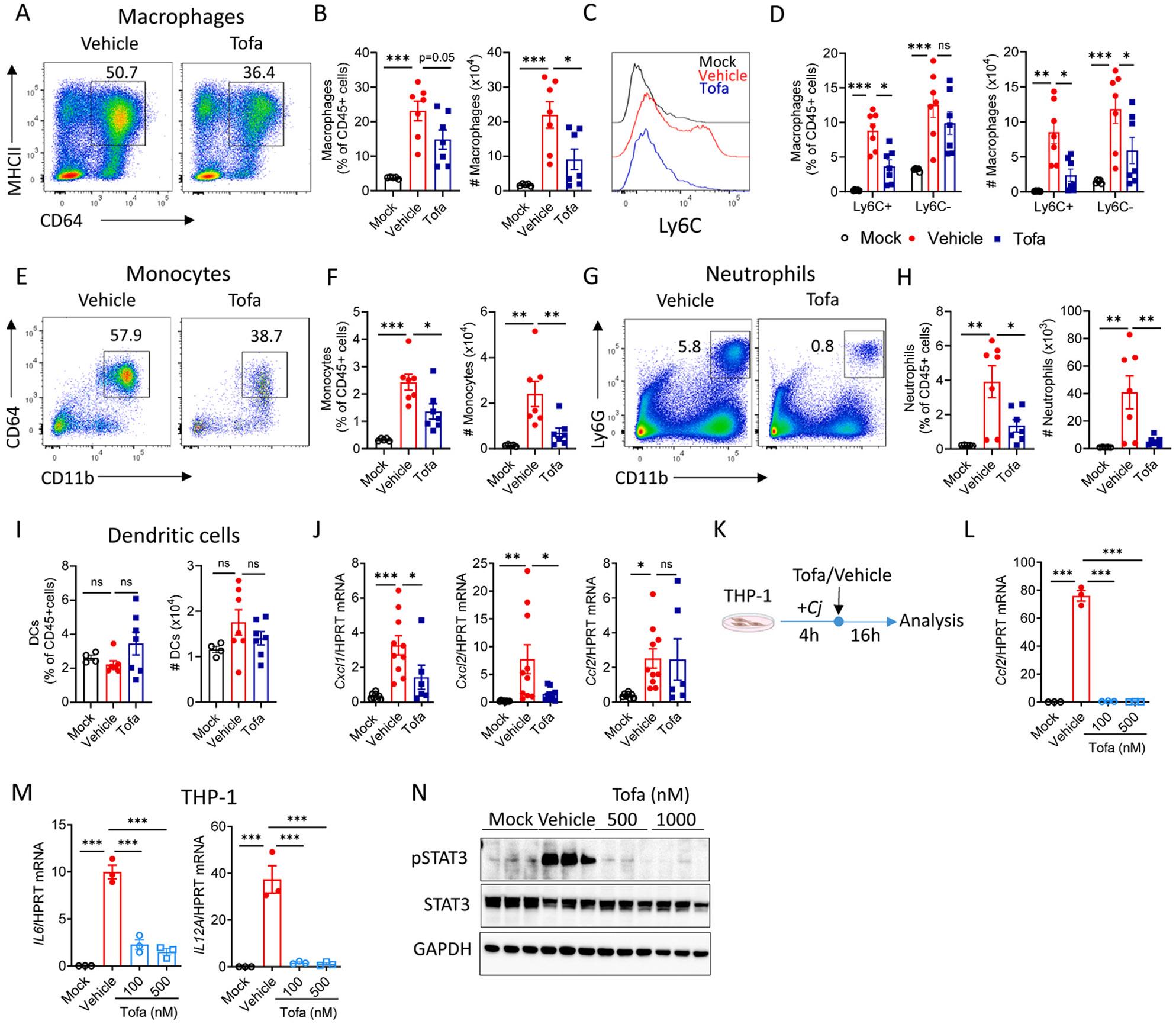
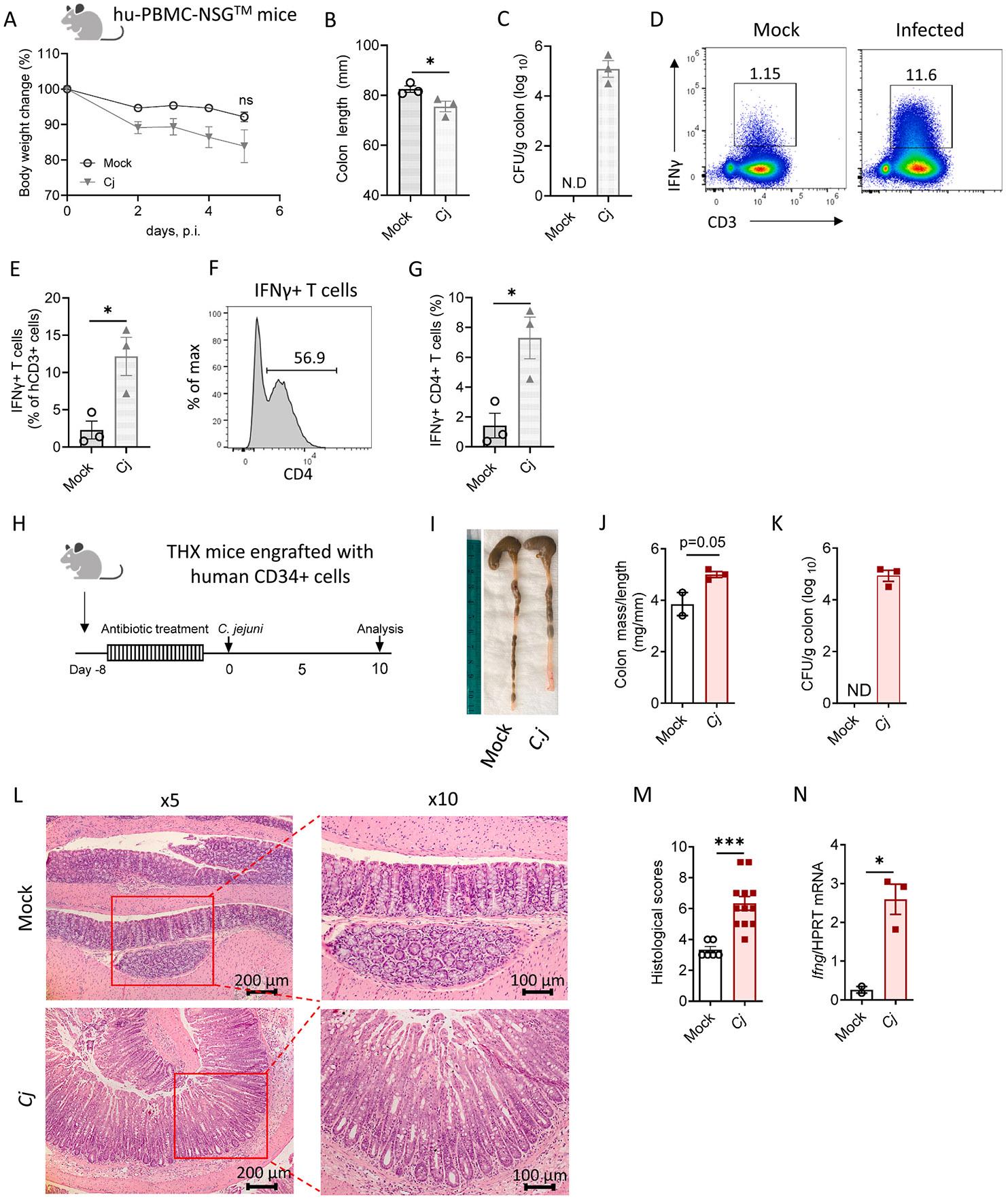
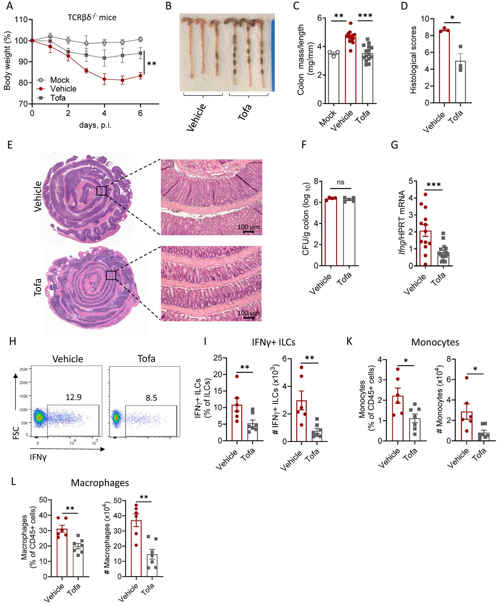
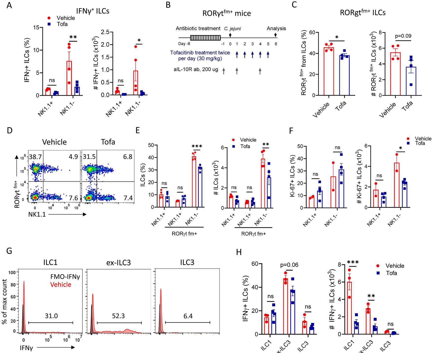
Patients with autoimmune diseases are more susceptible to foodborne infections, which can be exacerbated by immunosuppressive therapy. Tofacitinib, a JAK/STAT pathway inhibitor, was recently approved for the treatment of ulcerative colitis, yet its effects on the pathogenesis of intestinal infections remain unclear. Here, we examined the impact of oral tofacitinib treatment in a mouse model of Campylobacter jejuni (C. jejuni) infection. Our results show that early tofacitinib administration attenuates intestinal pathology without affecting bacterial colonization. Specifically, tofacitinib suppressed CXCL1, CXCL2, CCL2 chemokine expression by intestinal epithelial cells, limiting recruitment of monocytes and neutrophils to the gut. In addition, JAK/STAT inhibition reduced IFNγ-producing innate lymphoid cells (ILCs) and T cells in the gut. Furthermore, tofacitinib suppressed IFNγ production and ameliorated intestinal disease in humanized mice. Cell-fate mapping revealed that tofacitinib predominantly inhibited IFNγ production by NK1.1 ILCs derived from NKp46 progenitors and reduced NK1.1 ILC proliferation without affecting ILC3 to ILC1 plasticity. Notably, tofacitinib ameliorated intestinal disease even in the absence of T cells. These findings suggest that tofacitinib alleviates C. jejuni-induced colitis by reducing proinflammatory cytokine production by monocytes/macrophages/epithelial cells and suppressing IFNγ secretion by ILCs and T cells, while preserving antibacterial defenses.

摘要

自身免疫性疾病患者更容易受到食源性感染,免疫抑制疗法可能会加剧这种感染。托法替布是一种JAK/STAT信号通路抑制剂,最近被批准用于治疗溃疡性结肠炎,但其对肠道感染发病机制的影响仍不清楚。在此,我们研究了口服托法替布治疗对空肠弯曲菌感染小鼠模型的影响。我们的结果表明,早期给予托法替布可减轻肠道病理变化,而不影响细菌定植。具体而言,托法替布抑制肠道上皮细胞CXCL1、CXCL2、CCL2趋化因子的表达,限制单核细胞和中性粒细胞向肠道的募集。此外,JAK/STAT抑制减少了肠道中产生IFNγ的固有淋巴细胞(ILC)和T细胞。此外,托法替布抑制人源化小鼠中IFNγ的产生并改善肠道疾病。细胞命运图谱显示,托法替布主要抑制源自NKp46祖细胞的NK1.1 ILC产生IFNγ,并减少NK1.1 ILC的增殖,而不影响ILC3向ILC1的可塑性。值得注意的是,即使在没有T细胞的情况下,托法替布也能改善肠道疾病。这些发现表明,托法替布通过减少单核细胞/巨噬细胞/上皮细胞产生促炎细胞因子以及抑制ILC和T细胞分泌IFNγ来减轻空肠弯曲菌诱导结肠炎,同时保留抗菌防御功能。

https://cdn.ncbi.nlm.nih.gov/pmc/blobs/7f53/12431686/d7efe2676537/nihms-2107220-f0001.jpg

文献AI研究员

20分钟写一篇综述,助力文献阅读效率提升50倍。

立即体验

用中文搜PubMed

大模型驱动的PubMed中文搜索引擎

马上搜索

文档翻译

学术文献翻译模型,支持多种主流文档格式。

立即体验