Suppr超能文献

作为组蛋白丙酰转移酶的CREB结合蛋白(CREBBP)的结构与功能特性

Structural and functional characterization of CREB-binding protein (CREBBP) as a histone propionyltransferase.

作者信息

Cui Guiling, Ley Marie, Mechaly Ariel E, Bui Linh-Chi, Michail Christina, Berthelet Jérémy, Dairou Julien, Yang Haopeng, Chevreux Guillaume, Moroy Gautier, Green Michael R, Haouz Ahmed, Rodrigues Lima Fernando

机构信息

Université Paris Cité, CNRS, Unité de Biologie Fonctionnelle et Adaptative, Paris, France.

Université Paris Cité, CNRS, Institut Jacques Monod, Plateforme ProtéoSeine, Paris, France.

出版信息

J Biol Chem. 2025 Jul 2;301(8):110444. doi: 10.1016/j.jbc.2025.110444.

Abstract

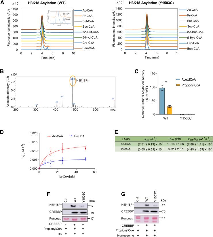
In addition to histone acetylation, histone lysine propionylation (such as the H3K18Pr mark) has recently attracted significant attention as a common and abundant modification linking the cellular metabolic state and gene expression. CREB-binding protein (CREBBP) and EP300 are key histone acetyltransferases that play a critical role in gene expression through their catalytic activity. Although CREBBP and EP300 are homologous enzymes with high structural similarities, they exhibit both redundant and specific functions. Dissecting the shared and divergent properties of CREBBP and EP300 is thus important to understand their roles. However, despite the importance of CREBBP, most mechanistic and structural studies have focused on EP300, leaving much less information about CREBBP. Interestingly, recent enzymatic and structural studies have demonstrated that EP300 can also function as a histone propionyltransferase. Using a combination of acyltransferase assays with different acyl-CoA cofactors and with peptides, recombinant histone, or recombinant nucleosomes as substrates, we provide enzymatic evidence that, in addition to its well-documented acetyltransferase activity, CREBBP readily propionylates histone H3 in vitro, notably generating the H3K18Pr mark. Importantly, subsequent cellular studies using CRISPR-Cas9-edited cells further support that CREBBP can act as a histone propionyltransferase in vivo, notably depositing the H3K18Pr mark. Finally, the crystal structures of the human CREBBP histone acetyltransferase domain in complex with propionyl-CoA or in complex with Lys-CoA provide the structural basis for the histone propionyltransferase properties of CREBBP. Taken together, these findings provide new insights into the enzymatic functions of CREBBP and a better understanding of the mechanisms linking cellular metabolism and epigenetic regulation.

摘要

除了组蛋白乙酰化外,组蛋白赖氨酸丙酰化(如H3K18Pr标记)最近作为一种连接细胞代谢状态和基因表达的常见且丰富的修饰而备受关注。CREB结合蛋白(CREBBP)和EP300是关键的组蛋白乙酰转移酶,它们通过催化活性在基因表达中起关键作用。尽管CREBBP和EP300是具有高度结构相似性的同源酶,但它们表现出冗余和特定的功能。因此,剖析CREBBP和EP300的共同和不同特性对于理解它们的作用很重要。然而,尽管CREBBP很重要,但大多数机制和结构研究都集中在EP300上,关于CREBBP的信息要少得多。有趣的是,最近的酶学和结构研究表明,EP300也可以作为组蛋白丙酰转移酶发挥作用。通过将酰基转移酶测定与不同的酰基辅酶A辅因子以及肽、重组组蛋白或重组核小体作为底物相结合,我们提供了酶学证据,表明除了其有充分记录的乙酰转移酶活性外,CREBBP在体外很容易将组蛋白H3丙酰化,特别是产生H3K18Pr标记。重要的是,随后使用CRISPR-Cas9编辑细胞进行的细胞研究进一步支持CREBBP在体内可以作为组蛋白丙酰转移酶发挥作用,特别是沉积H3K18Pr标记。最后,人CREBBP组蛋白乙酰转移酶结构域与丙酰辅酶A或与赖氨酸辅酶A复合物的晶体结构为CREBBP的组蛋白丙酰转移酶特性提供了结构基础。综上所述,这些发现为CREBBP的酶功能提供了新的见解,并更好地理解了连接细胞代谢和表观遗传调控的机制。

https://cdn.ncbi.nlm.nih.gov/pmc/blobs/4614/12305233/086d28019960/gr1.jpg

文献AI研究员

20分钟写一篇综述,助力文献阅读效率提升50倍。

立即体验

用中文搜PubMed

大模型驱动的PubMed中文搜索引擎

马上搜索

文档翻译

学术文献翻译模型,支持多种主流文档格式。

立即体验