Suppr超能文献

桥粒芯糖蛋白2通过支持肿瘤与巨噬细胞的细胞间相互作用促进胰腺癌干细胞的维持。

DSG2 promotes pancreatic cancer stem cell maintenance via support of tumour and macrophage cellular cross-talk.

作者信息

Wang Faming, Sun Tao, Wang Ning, Wei Wei, Mei Ying, Yan Qiang

机构信息

The Key Laboratory of Molecular Medicine, Huzhou Central Hospital, Fifth School of Clinical Medicine of Zhejiang Chinese Medical University, Huzhou, Zhejiang, China.

Huzhou Central Hospital, Affiliated Central Hospital of Huzhou University, Huzhou, Zhejiang, China.

出版信息

Cell Death Dis. 2025 Jul 4;16(1):492. doi: 10.1038/s41419-025-07833-4.

Abstract

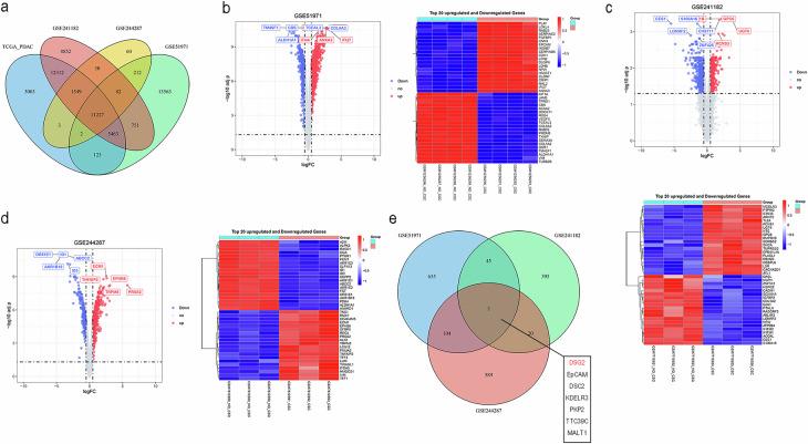
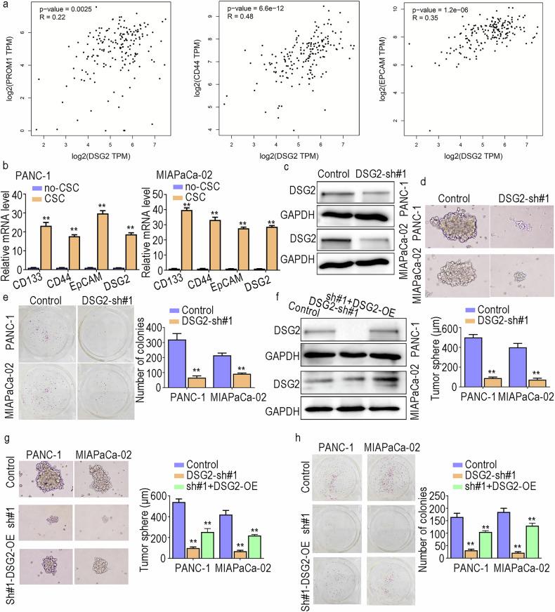
Pancreatic cancer stem cells (PCSCs) are a small population of cells in tumours that exhibit enhanced self-renewal and differentiation capabilities. CSCs proactively remodel the tumour microenvironment to maintain CSC stemness, which contributes to chemotherapy resistance. Compared with targeting PCSCs themselves, targeting the PCSC niche may be a novel strategy for pancreatic cancer (PC) therapy. Here, we found that DSG2, a member of the desmosomal cadherin family, is highly expressed in PCSCs. DSG2 upregulation is correlated with adverse outcomes in PC patients. DSG2 knockdown suppressed IL-4 and GM-CSF expression, which promoted the enrichment of tumour-associated macrophages to establish a supportive PCSC niche. Furthermore, we found that the IL-8/CXCR2 axis interacts with DSG2 to promote PCSC stemness and gemcitabine resistance by activating the Wnt/β-catenin pathway. These findings highlight the novel regulatory mechanism of DSG2 in PC, providing new targets for the development of therapeutics targeting PCSC niches.

摘要

胰腺癌干细胞(PCSCs)是肿瘤中的一小部分细胞,具有增强的自我更新和分化能力。癌症干细胞会主动重塑肿瘤微环境以维持其干性,这导致了化疗耐药性。与靶向胰腺癌干细胞本身相比,靶向胰腺癌干细胞生态位可能是一种治疗胰腺癌(PC)的新策略。在这里,我们发现桥粒钙黏蛋白家族成员DSG2在胰腺癌干细胞中高表达。DSG2的上调与胰腺癌患者的不良预后相关。敲低DSG2可抑制白细胞介素-4(IL-4)和粒细胞-巨噬细胞集落刺激因子(GM-CSF)的表达,从而促进肿瘤相关巨噬细胞的富集,以建立支持性的胰腺癌干细胞生态位。此外,我们发现白细胞介素-8(IL-8)/CXC趋化因子受体2(CXCR2)轴与DSG2相互作用,通过激活Wnt/β-连环蛋白信号通路促进胰腺癌干细胞的干性和吉西他滨耐药性。这些发现突出了DSG2在胰腺癌中的新型调控机制,为开发靶向胰腺癌干细胞生态位的治疗方法提供了新的靶点。

https://cdn.ncbi.nlm.nih.gov/pmc/blobs/0c18/12227620/bade32faf576/41419_2025_7833_Fig1_HTML.jpg

文献AI研究员

20分钟写一篇综述,助力文献阅读效率提升50倍。

立即体验

用中文搜PubMed

大模型驱动的PubMed中文搜索引擎

马上搜索

文档翻译

学术文献翻译模型,支持多种主流文档格式。

立即体验